Suppr超能文献

BMP 信号转导介导神经胶质瘤干细胞静止并赋予神经胶质瘤对治疗的抗性。

BMP signaling mediates glioma stem cell quiescence and confers treatment resistance in glioblastoma.

机构信息

Arthur and Sonia Labatt Brain Tumour Research Centre, Hospital for Sick Kids, Toronto, Ontario, Canada.

The Jackson Laboratory for Genomic Medicine, Farmington, Connecticut, USA.

出版信息

Sci Rep. 2019 Oct 10;9(1):14569. doi: 10.1038/s41598-019-51270-1.

Abstract

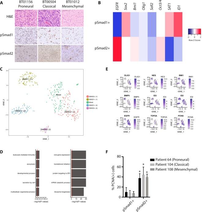
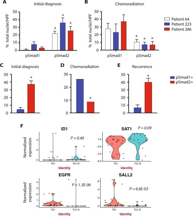
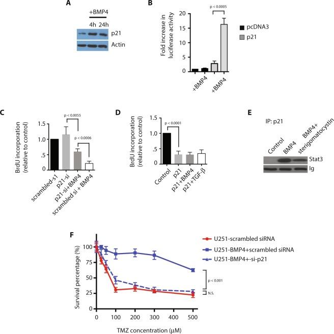
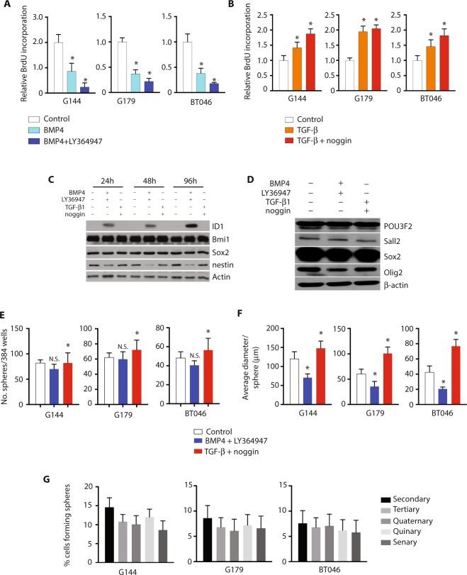
Despite advances in therapy, glioblastoma remains an incurable disease with a dismal prognosis. Recent studies have implicated cancer stem cells within glioblastoma (glioma stem cells, GSCs) as mediators of therapeutic resistance and tumor progression. In this study, we investigated the role of the transforming growth factor-β (TGF-β) superfamily, which has been found to play an integral role in the maintenance of stem cell homeostasis within multiple stem cell systems, as a mediator of stem-like cells in glioblastoma. We find that BMP and TGF-β signaling define divergent molecular and functional identities in glioblastoma, and mark relatively quiescent and proliferative GSCs, respectively. Treatment of GSCs with BMP inhibits cell proliferation, but does not abrogate their stem-ness, as measured by self-renewal and tumorigencity. Further, BMP pathway activation confers relative resistance to radiation and temozolomide chemotherapy. Our findings define a quiescent cancer stem cell population in glioblastoma that may be a cellular reservoir for tumor recurrence following cytotoxic therapy.

摘要

尽管治疗方法有所进步,但胶质母细胞瘤仍然是一种无法治愈的疾病,预后极差。最近的研究表明,胶质母细胞瘤(神经胶质瘤干细胞,GSCs)中的癌症干细胞是治疗耐药性和肿瘤进展的介质。在这项研究中,我们研究了转化生长因子-β(TGF-β)超家族的作用,该家族已被发现在多个干细胞系统中对干细胞稳态的维持起着不可或缺的作用,是神经胶质瘤中类干细胞的介质。我们发现,BMP 和 TGF-β 信号分别定义了胶质母细胞瘤中不同的分子和功能特征,并分别标记了相对静止和增殖的 GSCs。用 BMP 处理 GSCs 可抑制细胞增殖,但不会消除其干性,这可通过自我更新和致瘤性来衡量。此外,BMP 通路的激活赋予了对辐射和替莫唑胺化疗的相对耐药性。我们的研究结果定义了胶质母细胞瘤中一种静止的癌症干细胞群体,它可能是细胞毒性治疗后肿瘤复发的细胞储库。

https://cdn.ncbi.nlm.nih.gov/pmc/blobs/c0af/6787003/be8107f31fbc/41598_2019_51270_Fig1_HTML.jpg

文献AI研究员

20分钟写一篇综述,助力文献阅读效率提升50倍。

立即体验

用中文搜PubMed

大模型驱动的PubMed中文搜索引擎

马上搜索

文档翻译

学术文献翻译模型,支持多种主流文档格式。

立即体验