Suppr超能文献

芝麻响应干旱和盐胁迫的全基因组 HD-Zip 基因家族的特征和表达分析。

Genome-wide characterization and expression analysis of the HD-Zip gene family in response to drought and salinity stresses in sesame.

机构信息

Key Laboratory of Biology and Genetic Improvement of Oil Crops, Ministry of Agriculture and Rural Affairs, Oil Crops Research Institute of the Chinese Academy of Agricultural Sciences, Wuhan, 430062, China.

Special Economic Crop Research Center of Shandon Academy of Agricultural Sciences, Shandong Cotton Research Center, Jinan, 250100, China.

出版信息

BMC Genomics. 2019 Oct 16;20(1):748. doi: 10.1186/s12864-019-6091-5.

Abstract

BACKGROUND

The homeodomain-leucine zipper (HD-Zip) gene family is one of the plant-specific transcription factor families, involved in plant development, growth, and in the response to diverse stresses. However, comprehensive analysis of the HD-Zip genes, especially those involved in response to drought and salinity stresses is lacking in sesame (Sesamum indicum L.), an important oil crop in tropical and subtropical areas.

RESULTS

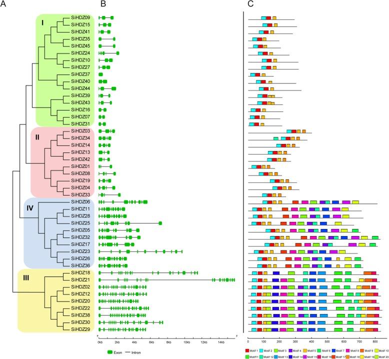
In this study, 45 HD-Zip genes were identified in sesame, and denominated as SiHDZ01-SiHDZ45. Members of SiHDZ family were classified into four groups (HD-Zip I-IV) based on the phylogenetic relationship of Arabidopsis HD-Zip proteins, which was further supported by the analysis of their conserved motifs and gene structures. Expression analyses of SiHDZ genes based on transcriptome data showed that the expression patterns of these genes were varied in different tissues. Additionally, we showed that at least 75% of the SiHDZ genes were differentially expressed in responses to drought and salinity treatments, and highlighted the important role of HD-Zip I and II genes in stress responses in sesame.

CONCLUSIONS

This study provides important information for functional characterization of stress-responsive HD-Zip genes and may contribute to the better understanding of the molecular basis of stress tolerance in sesame.

摘要

背景

同源域亮氨酸拉链(HD-Zip)基因家族是植物特有的转录因子家族之一,参与植物发育、生长以及对多种胁迫的响应。然而,在芝麻(Sesamum indicum L.)中,对 HD-Zip 基因(尤其是那些参与干旱和盐胁迫响应的基因)的综合分析还很缺乏,芝麻是热带和亚热带地区的一种重要油料作物。

结果

本研究在芝麻中鉴定出 45 个 HD-Zip 基因,并将其命名为 SiHDZ01-SiHDZ45。根据拟南芥 HD-Zip 蛋白的系统发育关系,SiHDZ 家族成员被分为四个组(HD-Zip I-IV),这一分类进一步得到了保守基序和基因结构分析的支持。基于转录组数据的 SiHDZ 基因表达分析表明,这些基因在不同组织中的表达模式存在差异。此外,我们表明,至少 75%的 SiHDZ 基因在响应干旱和盐胁迫处理时表现出差异表达,突出了 HD-Zip I 和 II 基因在芝麻胁迫响应中的重要作用。

结论

本研究为研究胁迫响应性 HD-Zip 基因的功能特征提供了重要信息,并可能有助于更好地理解芝麻的胁迫耐受的分子基础。

https://cdn.ncbi.nlm.nih.gov/pmc/blobs/f835/6796446/f5407f5d8f66/12864_2019_6091_Fig1_HTML.jpg

文献AI研究员

20分钟写一篇综述,助力文献阅读效率提升50倍。

立即体验

用中文搜PubMed

大模型驱动的PubMed中文搜索引擎

马上搜索

文档翻译

学术文献翻译模型,支持多种主流文档格式。

立即体验