Suppr超能文献

磷酸盐直接作用于钙敏感受体,刺激甲状旁腺激素分泌。

Phosphate acts directly on the calcium-sensing receptor to stimulate parathyroid hormone secretion.

机构信息

Faculty of Biology, Medicine and Health, The University of Manchester, Manchester, UK.

UCSF Department of Veterans Affairs Medical Center, San Francisco, CA, USA.

出版信息

Nat Commun. 2019 Oct 16;10(1):4693. doi: 10.1038/s41467-019-12399-9.

Abstract

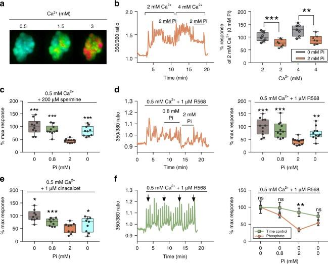
Extracellular phosphate regulates its own renal excretion by eliciting concentration-dependent secretion of parathyroid hormone (PTH). However, the phosphate-sensing mechanism remains unknown and requires elucidation for understanding the aetiology of secondary hyperparathyroidism in chronic kidney disease (CKD). The calcium-sensing receptor (CaSR) is the main controller of PTH secretion and here we show that raising phosphate concentration within the pathophysiologic range for CKD significantly inhibits CaSR activity via non-competitive antagonism. Mutation of residue R62 in anion binding site-1 abolishes phosphate-induced inhibition of CaSR. Further, pathophysiologic phosphate concentrations elicit rapid and reversible increases in PTH secretion from freshly-isolated human parathyroid cells consistent with a receptor-mediated action. The same effect is seen in wild-type murine parathyroid glands, but not in CaSR knockout glands. By sensing moderate changes in extracellular phosphate concentration, the CaSR represents a phosphate sensor in the parathyroid gland, explaining the stimulatory effect of phosphate on PTH secretion.

摘要

细胞外磷酸盐通过诱导甲状旁腺激素(PTH)浓度依赖性分泌来调节其自身的肾脏排泄。然而,磷酸盐感应机制尚不清楚,需要阐明以了解慢性肾脏病(CKD)中继发性甲状旁腺功能亢进的病因。钙敏感受体(CaSR)是 PTH 分泌的主要控制器,我们在这里表明,在 CKD 的病理生理范围内升高磷酸盐浓度会通过非竞争性拮抗作用显着抑制 CaSR 活性。阴离子结合位点-1 中残基 R62 的突变可消除磷酸盐诱导的 CaSR 抑制。此外,病理生理磷酸盐浓度会从新分离的人甲状旁腺细胞中迅速且可逆地增加 PTH 分泌,这与受体介导的作用一致。在野生型鼠甲状旁腺腺中也观察到相同的作用,但在 CaSR 敲除腺中则没有。CaSR 通过感知细胞外磷酸盐浓度的适度变化,在甲状旁腺中充当磷酸盐传感器,解释了磷酸盐对 PTH 分泌的刺激作用。

https://cdn.ncbi.nlm.nih.gov/pmc/blobs/5a1e/6795806/d8b42cac788c/41467_2019_12399_Fig1_HTML.jpg

文献AI研究员

20分钟写一篇综述,助力文献阅读效率提升50倍。

立即体验

用中文搜PubMed

大模型驱动的PubMed中文搜索引擎

马上搜索

文档翻译

学术文献翻译模型,支持多种主流文档格式。

立即体验