Suppr超能文献

宿主遗传因素对具有遗传变异梯度谱的牛模型早期肠道微生物群的影响。

Host genetic effects upon the early gut microbiota in a bovine model with graduated spectrum of genetic variation.

机构信息

Emerging Pathogens Institute, University of Florida, Gainesville, FL, 32611, USA.

Department of Animal Sciences, Institute of Food and Agricultural Sciences, University of Florida, Gainesville, FL, 32611, USA.

出版信息

ISME J. 2020 Jan;14(1):302-317. doi: 10.1038/s41396-019-0529-2. Epub 2019 Oct 17.

Abstract

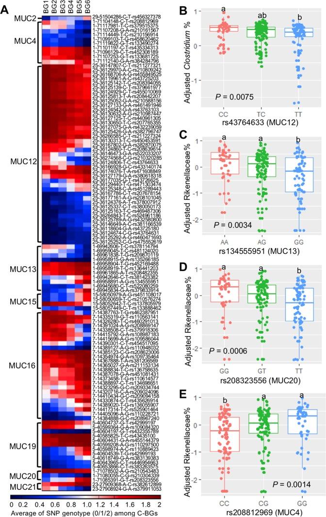
Multiple synergistic factors affect the development and composition of mammalian gut microbiota, but effects of host genetics remain unclear. To illuminate the role of host genetics on gut microbiota, we employed animals with a graduated spectrum of genetic variation with minimal environmental influences. We bred 228 calves with linearly varying breed composition from 100% Angus (Bos taurus) to 100% Brahman (Bos indicus), as a proxy for genetic variation, and then raised the offspring in the same environment with identical diets. We hypothesized each breed would harbor distinct gut microbiota due to genetic influence. We found that the gut microbiota of preweaning calves at 3 months old is significantly affected by host genetics, profoundly by paternal genome. We also demonstrate that single nucleotide polymorphisms in host mucin-encoding genes, critical for gut mucosal health, are significantly correlated with both breed composition and mucin-degrading gut bacteria. We further demonstrate host genetics indirectly changes gut microbiota composition via microbe-microbe interactions. These findings indicate a strong contribution by host genetics in shaping the gut microbiota during early life stages, shedding light on impact of animal breeding on gut microbiota, which is associated with animal growth and health.

摘要

多种协同因素会影响哺乳动物肠道微生物群的发育和组成,但宿主遗传学的影响仍不清楚。为了阐明宿主遗传学对肠道微生物群的作用,我们利用具有梯度遗传变异且受环境影响最小的动物。我们从 100%安格斯牛(Bos taurus)到 100%婆罗门牛(Bos indicus)线性变化的品种组成培育了 228 头小牛,作为遗传变异的代表,然后让后代在相同的环境中以相同的饮食饲养。我们假设每个品种由于遗传影响而具有独特的肠道微生物群。我们发现,3 个月大的哺乳期小牛的肠道微生物群受到宿主遗传的显著影响,受父本基因组的影响更为显著。我们还证明,宿主粘蛋白编码基因中的单核苷酸多态性对肠道黏膜健康至关重要,与品种组成和降解粘蛋白的肠道细菌显著相关。我们进一步证明,宿主遗传学通过微生物-微生物相互作用间接改变肠道微生物群的组成。这些发现表明,宿主遗传学在早期生命阶段塑造肠道微生物群方面具有重要贡献,这揭示了动物繁殖对与动物生长和健康相关的肠道微生物群的影响。

https://cdn.ncbi.nlm.nih.gov/pmc/blobs/c588/6908690/dbb4f69a40e5/41396_2019_529_Fig1_HTML.jpg

文献AI研究员

20分钟写一篇综述,助力文献阅读效率提升50倍。

立即体验

用中文搜PubMed

大模型驱动的PubMed中文搜索引擎

马上搜索

文档翻译

学术文献翻译模型,支持多种主流文档格式。

立即体验