Suppr超能文献

NSD2 过表达驱动簇状染色质和隔离子域亚群中转录变化。

NSD2 overexpression drives clustered chromatin and transcriptional changes in a subset of insulated domains.

机构信息

Department of Pathology, New York University Langone Health, New York, NY, 10016, USA.

Laura and Isaac Perlmutter Cancer Center, NYU School of Medicine, New York, NY, 10016, USA.

出版信息

Nat Commun. 2019 Oct 24;10(1):4843. doi: 10.1038/s41467-019-12811-4.

Abstract

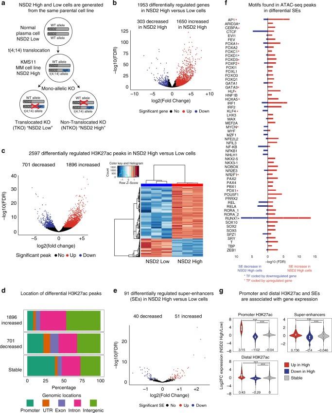
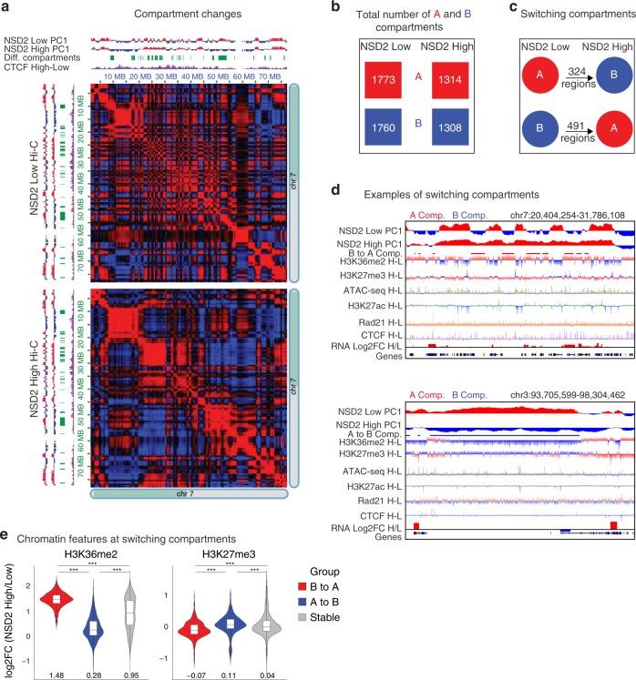
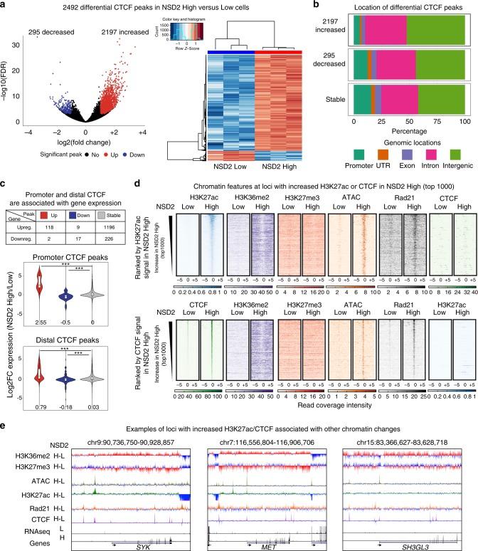
CTCF and cohesin play a key role in organizing chromatin into topologically associating domain (TAD) structures. Disruption of a single CTCF binding site is sufficient to change chromosomal interactions leading to alterations in chromatin modifications and gene regulation. However, the extent to which alterations in chromatin modifications can disrupt 3D chromosome organization leading to transcriptional changes is unknown. In multiple myeloma, a 4;14 translocation induces overexpression of the histone methyltransferase, NSD2, resulting in expansion of H3K36me2 and shrinkage of antagonistic H3K27me3 domains. Using isogenic cell lines producing high and low levels of NSD2, here we find oncogene activation is linked to alterations in H3K27ac and CTCF within H3K36me2 enriched chromatin. A logistic regression model reveals that differentially expressed genes are significantly enriched within the same insulated domain as altered H3K27ac and CTCF peaks. These results identify a bidirectional relationship between 2D chromatin and 3D genome organization in gene regulation.

摘要

CTCF 和黏连蛋白在将染色质组织成拓扑关联结构域 (TAD) 结构中发挥关键作用。单个 CTCF 结合位点的破坏足以改变染色体相互作用,导致染色质修饰和基因调控的改变。然而,染色质修饰的改变在多大程度上可以破坏 3D 染色体组织,从而导致转录变化尚不清楚。在多发性骨髓瘤中,4;14 易位诱导组蛋白甲基转移酶 NSD2 的过表达,导致 H3K36me2 的扩张和拮抗 H3K27me3 结构域的收缩。使用产生高水平和低水平 NSD2 的同基因细胞系,我们发现癌基因激活与 H3K27ac 和 CTCF 在 H3K36me2 富集染色质中的改变有关。逻辑回归模型表明,差异表达的基因在与改变的 H3K27ac 和 CTCF 峰相同的隔室中显著富集。这些结果确定了基因调控中 2D 染色质和 3D 基因组组织之间的双向关系。

https://cdn.ncbi.nlm.nih.gov/pmc/blobs/5504/6813313/e5642b51aad1/41467_2019_12811_Fig1_HTML.jpg

文献AI研究员

20分钟写一篇综述,助力文献阅读效率提升50倍。

立即体验

用中文搜PubMed

大模型驱动的PubMed中文搜索引擎

马上搜索

文档翻译

学术文献翻译模型,支持多种主流文档格式。

立即体验