Suppr超能文献

SIRT3 介导的 PRDX3 去乙酰化缓解肠缺血/再灌注损伤诱导的线粒体氧化损伤和细胞凋亡。

SIRT3-mediated deacetylation of PRDX3 alleviates mitochondrial oxidative damage and apoptosis induced by intestinal ischemia/reperfusion injury.

机构信息

Department of Surgery, The Second Affiliated Hospital of Dalian Medical University, Dalian, 116023, China.

Department of Pharmacology, Dalian Medical University, Dalian, 116044, China.

出版信息

Redox Biol. 2020 Jan;28:101343. doi: 10.1016/j.redox.2019.101343. Epub 2019 Oct 12.

Abstract

BACKGROUND

Hydrogen peroxide (HO)-induced mitochondrial oxidative damage is critical to intestinal ischemia/reperfusion (I/R) injury, and PRDX3 is an efficient HO scavenger that protects cells from mitochondrial oxidative damage and apoptosis. However, the function of PRDX3 in intestinal I/R injury is unclear. The aim of this study was to investigate the precise mechanism underlying the involvement of PRDX3 in intestinal I/R injury.

METHODS

An intestinal I/R model was established in mice with superior mesenteric artery occlusion, and Caco-2 cells were subjected to hypoxia/reoxygenation (H/R) for the in vivo simulation of I/R.

RESULTS

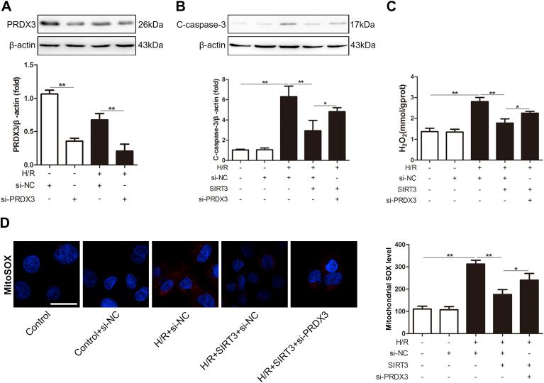
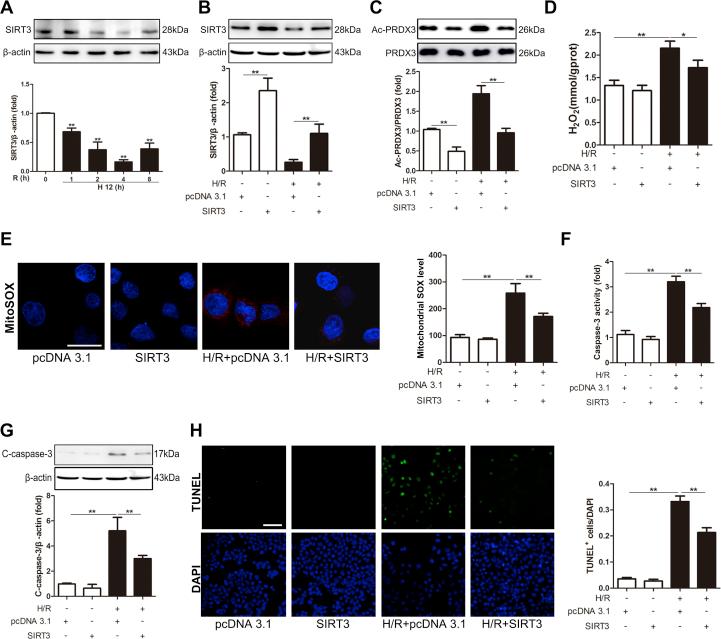
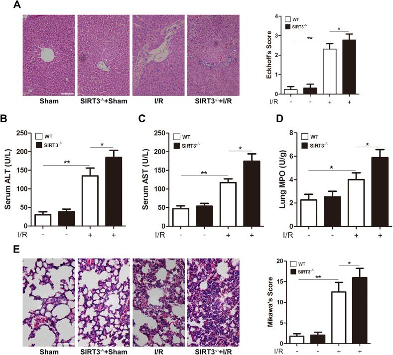
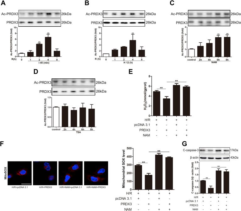
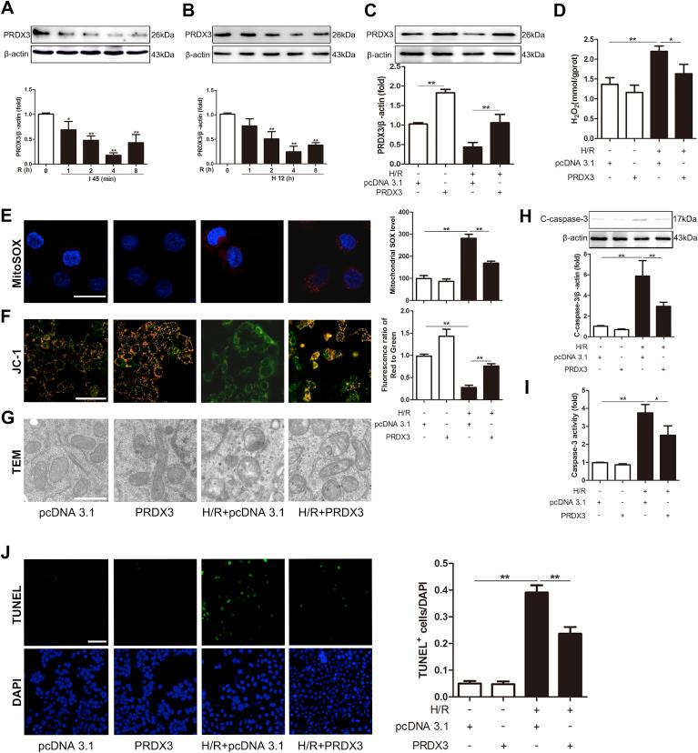
PRDX3 expression was decreased during intestinal I/R injury, and PRDX3 overexpression significantly attenuated H/R-induced mitochondrial oxidative damage and apoptosis in Caco-2 cells. The level of acetylated PRDX3 was clearly increased both in vivo and in vitro. The inhibition of SIRTs by nicotinamide (NAM) increased the level of acetylated PRDX3 and impaired the antioxidative activity of PRDX3. Furthermore, NAM did not increase the acetylation of PRDX3 in sirtuin-3 (SIRT3)-knockdown Caco-2 cells. Importantly, PRDX3 acetylation was increased in mice lacking SIRT3, and this effect was accompanied by serious mitochondrial oxidative damage, apoptosis and remote organ damage after intestinal I/R injury. We screened potential sites of PRDX3 acetylation in the previously reported acetylproteome through immunoprecipitation (IP) experiments and found that SIRT3 deacetylates K253 on PRDX3 in Caco-2 cells. Furthermore, PRDX3 with the lysine residue K253 mutated to arginine (K253R) increased its dimerization in Caco-2 cells after subjected to 12 h hypoxia and followed 4 h reoxygenation. Caco-2 cells transfected with the K253R plasmid exhibited notably less mitochondrial damage and apoptosis, and transfection of the K253Q plasmid abolished the protective effect of PRDX3 overexpression. Analysis of ischemic intestines from clinical patients further verified the correlation between SIRT3 and PRDX3.

CONCLUSIONS

PRDX3 is a key protective factor for intestinal I/R injury, and SIRT3-mediated PRDX3 deacetylation can alleviate intestinal I/R-induced mitochondrial oxidative damage and apoptosis.

摘要

背景

过氧化氢(HO)诱导的线粒体氧化损伤对肠缺血/再灌注(I/R)损伤至关重要,PRDX3 是一种有效的 HO 清除剂,可保护细胞免受线粒体氧化损伤和凋亡。然而,PRDX3 在肠 I/R 损伤中的作用尚不清楚。本研究旨在探讨 PRDX3 参与肠 I/R 损伤的精确机制。

方法

通过肠系膜上动脉闭塞建立小鼠肠 I/R 模型,并对 Caco-2 细胞进行缺氧/复氧(H/R)以模拟体内 I/R。

结果

PRDX3 表达在肠 I/R 损伤过程中降低,过表达 PRDX3 可显著减轻 Caco-2 细胞中 H/R 诱导的线粒体氧化损伤和凋亡。体内和体外均明显增加乙酰化 PRDX3 的水平。烟酰胺(NAM)抑制 SIRTs 可增加乙酰化 PRDX3 的水平并损害 PRDX3 的抗氧化活性。此外,NAM 不会增加 SIRT3 敲低的 Caco-2 细胞中 PRDX3 的乙酰化。重要的是,缺乏 SIRT3 的小鼠中 PRDX3 乙酰化增加,并且这种效应伴随着肠 I/R 损伤后严重的线粒体氧化损伤、凋亡和远处器官损伤。我们通过免疫沉淀(IP)实验筛选了先前报道的乙酰蛋白组中 PRDX3 乙酰化的潜在位点,并发现 SIRT3 在 Caco-2 细胞中使 PRDX3 上的赖氨酸残基 K253 去乙酰化。此外,在 12 小时缺氧后再进行 4 小时复氧的 Caco-2 细胞中,K253 突变为精氨酸(K253R)的 PRDX3 二聚化增加。用 K253R 质粒转染的 Caco-2 细胞显示出明显较少的线粒体损伤和凋亡,而用 K253Q 质粒转染则消除了 PRDX3 过表达的保护作用。对临床患者缺血肠的分析进一步验证了 SIRT3 和 PRDX3 之间的相关性。

结论

PRDX3 是肠 I/R 损伤的关键保护因子,SIRT3 介导的 PRDX3 去乙酰化可减轻肠 I/R 诱导的线粒体氧化损伤和凋亡。

https://cdn.ncbi.nlm.nih.gov/pmc/blobs/8f88/6820261/8398e6a4c635/gr1.jpg

文献AI研究员

20分钟写一篇综述,助力文献阅读效率提升50倍。

立即体验

用中文搜PubMed

大模型驱动的PubMed中文搜索引擎

马上搜索

文档翻译

学术文献翻译模型,支持多种主流文档格式。

立即体验