Suppr超能文献

CD36 通过与 TGF-β 相互作用促进宫颈癌中的上皮-间充质转化和转移。

CD36 promotes the epithelial-mesenchymal transition and metastasis in cervical cancer by interacting with TGF-β.

机构信息

Affliated Cancer Hospital & Institute of Guangzhou Medical University, Guangzhou, 510095, Guangdong, China.

Department of Neurology, The Sixth Affiliated Hospital of Sun Yat-Sen University, Guangzhou, 510655, Guangdong, China.

出版信息

J Transl Med. 2019 Oct 26;17(1):352. doi: 10.1186/s12967-019-2098-6.

Abstract

BACKGROUND

Accumulating evidence indicates that CD36 initiates metastasis and correlates with an unfavorable prognosis in cancers. However, there are few reports regarding the roles of CD36 in initiation and metastasis of cervical cancer.

METHODS

Using immunohistochemistry, we analyzed 133 cervical cancer samples for CD36 protein expression levels, and then investigated the correlation between changes in its expression and clinicopathologic parameters. The effect of CD36 expression on the epithelial-mesenchymal transition (EMT) in cervical cancer cells was evaluated by Western immunoblotting analysis. In vitro invasion and in vivo metastasis assays were also used to evaluate the role of CD36 in cervical cancer metastasis.

RESULTS

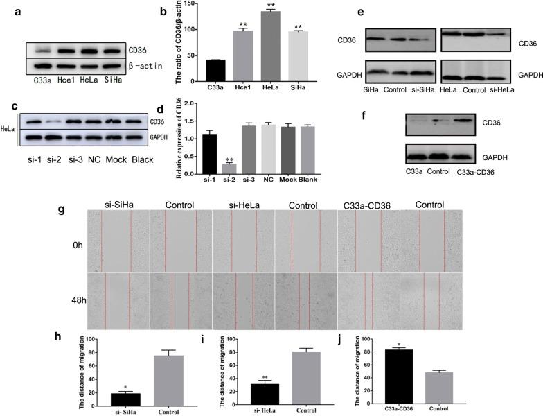
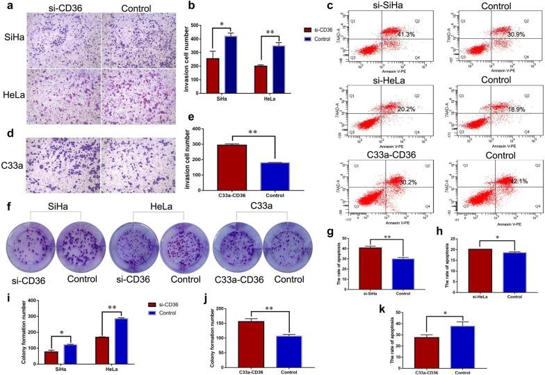
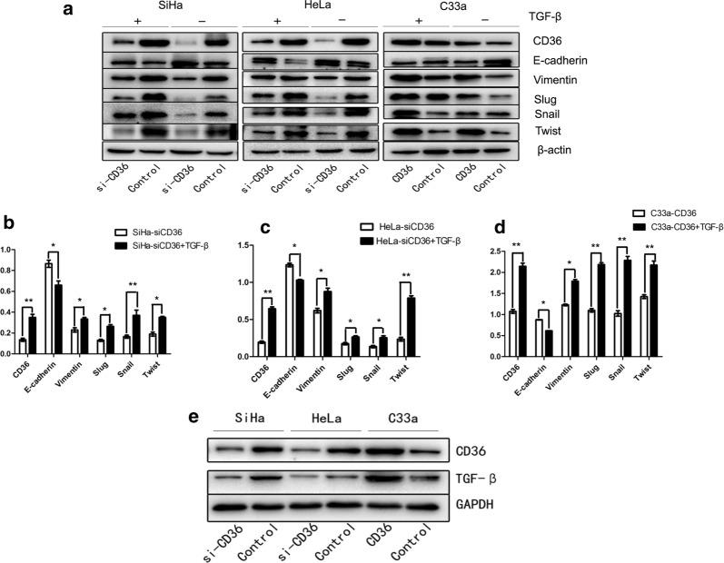
In the present study, we confirmed that CD36 was highly expressed in cervical cancer samples relative to normal cervical tissues. Moreover, overexpression of CD36 promoted invasiveness and metastasis of cervical cancer cells in vitro and in vivo, while CD36 knockdown suppressed proliferation, migration, and invasiveness. We demonstrated that TGF-β treatment attenuated E-cadherin expression and enhanced the expression levels of CD36, vimentin, slug, snail, and twist in si-SiHa, si-HeLa, and C33a-CD36 cells, suggesting that TGF-β synergized with CD36 on EMT via active CD36 expression. We also observed that the expression levels of TGF-β in si-SiHa cells and si-HeLa cells were down-regulated, whereas the expression levels of TGF-β were up-regulated in C33a-CD36 cells. These results imply that CD36 and TGF-β interact with each other to promote the EMT in cervical cancer.

CONCLUSIONS

Our findings suggest that CD36 is likely to be an effective target for guiding individualized clinical therapy of cervical cancer.

摘要

背景

越来越多的证据表明 CD36 启动转移并与癌症的不良预后相关。然而,关于 CD36 在宫颈癌发生和转移中的作用的报道很少。

方法

我们使用免疫组织化学分析了 133 例宫颈癌样本中 CD36 蛋白表达水平,并研究了其表达变化与临床病理参数之间的相关性。通过 Western 免疫印迹分析评估 CD36 表达对宫颈癌细胞上皮间质转化(EMT)的影响。还使用体外侵袭和体内转移实验来评估 CD36 在宫颈癌转移中的作用。

结果

在本研究中,我们证实 CD36 在宫颈癌样本中相对于正常宫颈组织高表达。此外,CD36 的过表达促进了宫颈癌细胞在体外和体内的侵袭和转移,而 CD36 的敲低抑制了增殖、迁移和侵袭。我们表明,TGF-β 处理减弱了 E-钙黏蛋白的表达,并增强了 si-SiHa、si-HeLa 和 C33a-CD36 细胞中 CD36、波形蛋白、slug、snail 和 twist 的表达水平,表明 TGF-β 通过活性 CD36 表达与 CD36 协同作用于 EMT。我们还观察到,si-SiHa 细胞和 si-HeLa 细胞中的 TGF-β 表达水平下调,而 C33a-CD36 细胞中的 TGF-β 表达水平上调。这些结果表明 CD36 和 TGF-β 相互作用以促进宫颈癌中的 EMT。

结论

我们的研究结果表明,CD36 可能是指导宫颈癌个体化临床治疗的有效靶点。

https://cdn.ncbi.nlm.nih.gov/pmc/blobs/f5dd/6815430/ac36e66cb9ed/12967_2019_2098_Fig1_HTML.jpg

文献AI研究员

20分钟写一篇综述,助力文献阅读效率提升50倍。

立即体验

用中文搜PubMed

大模型驱动的PubMed中文搜索引擎

马上搜索

文档翻译

学术文献翻译模型,支持多种主流文档格式。

立即体验