Suppr超能文献

使用全功能化的对映体探针对加速配体蛋白组的绘图。

Expedited mapping of the ligandable proteome using fully functionalized enantiomeric probe pairs.

机构信息

Department of Chemistry, The Scripps Research Institute, La Jolla, CA, USA.

Department of Integrative Structural and Computational Biology, The Scripps Research Institute, La Jolla, CA, USA.

出版信息

Nat Chem. 2019 Dec;11(12):1113-1123. doi: 10.1038/s41557-019-0351-5. Epub 2019 Oct 28.

Abstract

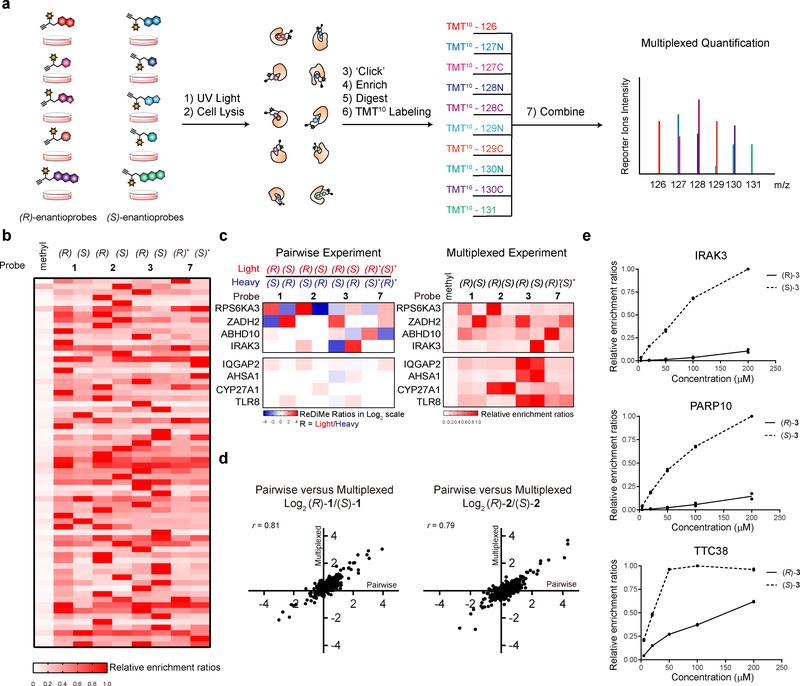
A fundamental challenge in chemical biology and medicine is to understand and expand the fraction of the human proteome that can be targeted by small molecules. We recently described a strategy that integrates fragment-based ligand discovery with chemical proteomics to furnish global portraits of reversible small-molecule/protein interactions in human cells. Excavating clear structure-activity relationships from these 'ligandability' maps, however, was confounded by the distinct physicochemical properties and corresponding overall protein-binding potential of individual fragments. Here, we describe a compelling solution to this problem by introducing a next-generation set of fully functionalized fragments differing only in absolute stereochemistry. Using these enantiomeric probe pairs, or 'enantioprobes', we identify numerous stereoselective protein-fragment interactions in cells and show that these interactions occur at functional sites on proteins from diverse classes. Our findings thus indicate that incorporating chirality into fully functionalized fragment libraries provides a robust and streamlined method to discover ligandable proteins in cells.

摘要

在化学生物学和医学中,一个基本的挑战是理解和扩展可被小分子靶向的人类蛋白质组的部分。我们最近描述了一种策略,该策略将基于片段的配体发现与化学蛋白质组学相结合,以提供人类细胞中可逆小分子/蛋白质相互作用的全局图谱。然而,从这些“可成药性”图谱中挖掘出明确的结构-活性关系,受到了各个片段不同的物理化学性质和相应的整体蛋白质结合潜力的干扰。在这里,我们通过引入一组全新的、完全功能化的片段来解决这个问题,这些片段仅在绝对立体化学上有所不同。使用这些对映体探针对或“对映探针”,我们在细胞中鉴定了许多立体选择性的蛋白质-片段相互作用,并表明这些相互作用发生在来自不同类别的蛋白质的功能部位上。因此,我们的研究结果表明,在完全功能化的片段库中加入手性,为在细胞中发现可成药的蛋白质提供了一种稳健而简化的方法。

https://cdn.ncbi.nlm.nih.gov/pmc/blobs/17a1/6874898/5c7940a159b8/nihms-1539626-f0002.jpg

文献AI研究员

20分钟写一篇综述,助力文献阅读效率提升50倍。

立即体验

用中文搜PubMed

大模型驱动的PubMed中文搜索引擎

马上搜索

文档翻译

学术文献翻译模型,支持多种主流文档格式。

立即体验