Suppr超能文献

iRhom1 和 iRhom2 表达与宫颈癌患者预后的关系及其可能的信号通路。

Association of iRhom1 and iRhom2 expression with prognosis in patients with cervical cancer and possible signaling pathways.

机构信息

Department of Gynecology, Fujian Cancer Hospital, Teaching Hospital of Fujian Medical University, Fuzhou, Fujian 350014, P.R. China.

Department of Oncology, Fujian Cancer Hospital, Teaching Hospital of Fujian Medical University, Fuzhou, Fujian 350014, P.R. China.

出版信息

Oncol Rep. 2020 Jan;43(1):41-54. doi: 10.3892/or.2019.7389. Epub 2019 Oct 25.

Abstract

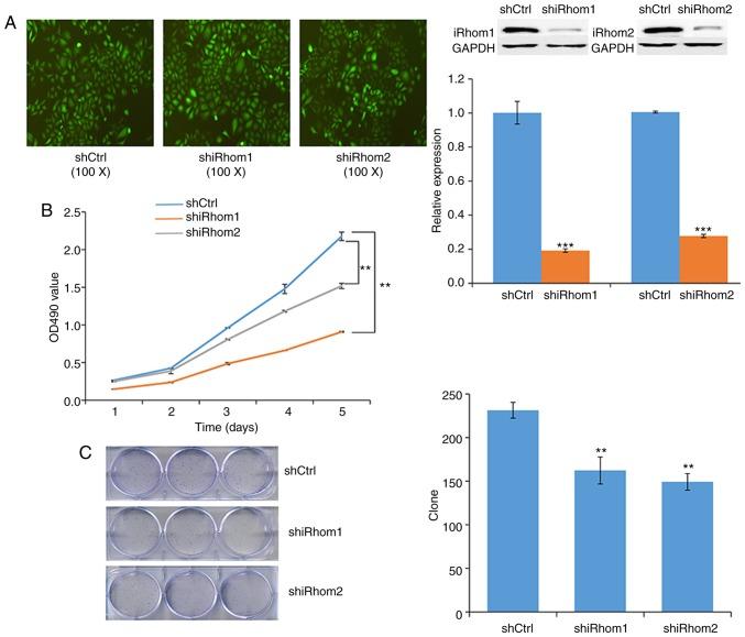
Several proteins in the iRhom family function as oncogenic regulators in certain cancers. However, the function of these proteins in cervical cancer (CC) is unknown. The relationship of iRhom1 and iRhom2 expression with the clinicopathological features and prognosis of patients with CC was investigated, and their possible molecular mechanisms were examined using in vitro experiments. The expression of iRhom1 and iRhom2 in CC samples of 83 patients was determined by immunohistochemistry (IHC), and the associations of their expression with the clinicopathological features of patients were determined. The relationship of iRhom1, iRhom2, and Ki‑67 expression with survival rates was determined using Kaplan‑Meier analysis and Cox regression analyses. HeLa cells were analyzed using MTT assays, cell cycle analysis, and apoptosis assays. The results revealed that CC tissues had higher levels of iRhom1 and iRhom2 than adjacent normal tissues. Increased expression of iRhom1, iRhom2, and K‑i67 was significantly associated with tumor stage, size, and parametrium invasion. High expression of iRhom1, iRhom2 and Ki‑67 was correlated with poor outcomes. Cancer stage and iRhom2 expression were independent prognostic indicators of CC. Knockdown of iRhom1 and iRhom2 in HeLa cells inhibited cell proliferation, promoted the G1 phase and relieved S‑phase arrest, and induced apoptosis. Genomic microarray analysis indicated that iRhom2 knockdown altered several pathways with roles in oncogenesis, including the expression of five genes in the Wnt/β‑catenin pathway. Western blotting in HeLa cells revealed that iRhom1 knockdown significantly suppressed the expression of β‑catenin, Myc, p‑EGFR and TGFBR2, and increased the expression of FAS; iRhom2 knockdown significantly suppressed the expression of β‑catenin, GSK3β, p‑EGFR and Myc. These results were consistent with the genomic microarray data. Collectively, the results indicated that iRhom1 and iRhom2 may function as oncogenes in CC and are potential therapeutic targets.

摘要

iRhom 家族的几种蛋白质在某些癌症中作为致癌调节剂发挥作用。然而,这些蛋白质在宫颈癌(CC)中的功能尚不清楚。本研究通过免疫组织化学(IHC)检测 83 例 CC 样本中 iRhom1 和 iRhom2 的表达,分析其与患者临床病理特征的关系,并通过体外实验检测其可能的分子机制。Kaplan-Meier 分析和 Cox 回归分析确定 iRhom1、iRhom2 和 Ki-67 表达与生存率的关系。用 MTT 法、细胞周期分析和凋亡分析检测 HeLa 细胞。结果表明,CC 组织中 iRhom1 和 iRhom2 的表达水平高于相邻正常组织。iRhom1、iRhom2 和 Ki-67 的高表达与肿瘤分期、大小和宫旁浸润明显相关。iRhom1、iRhom2 和 Ki-67 的高表达与预后不良相关。癌症分期和 iRhom2 表达是 CC 的独立预后指标。HeLa 细胞中 iRhom1 和 iRhom2 的敲低抑制细胞增殖,促进 G1 期并缓解 S 期阻滞,诱导细胞凋亡。基因组微阵列分析表明,iRhom2 敲低改变了几个与致癌作用相关的通路,包括 Wnt/β-catenin 通路中 5 个基因的表达。Western blot 在 HeLa 细胞中显示,iRhom1 敲低显著抑制 β-catenin、Myc、p-EGFR 和 TGFBR2 的表达,增加 FAS 的表达;iRhom2 敲低显著抑制 β-catenin、GSK3β、p-EGFR 和 Myc 的表达。这些结果与基因组微阵列数据一致。综上所述,结果表明 iRhom1 和 iRhom2 可能在 CC 中作为癌基因发挥作用,是潜在的治疗靶点。

https://cdn.ncbi.nlm.nih.gov/pmc/blobs/be9b/6908940/699274a8daff/or-43-01-0041-g00.jpg

文献AI研究员

20分钟写一篇综述,助力文献阅读效率提升50倍。

立即体验

用中文搜PubMed

大模型驱动的PubMed中文搜索引擎

马上搜索

文档翻译

学术文献翻译模型,支持多种主流文档格式。

立即体验