Suppr超能文献

新型益生菌方法可有效对抗蜜蜂幼虫麻痹病。

Novel probiotic approach to counter Paenibacillus larvae infection in honey bees.

机构信息

Centre for Human Microbiome and Probiotic Research, Lawson Health Research Institute, London, ON, Canada.

Department of Microbiology and Immunology, The University of Western Ontario, London, ON, Canada.

出版信息

ISME J. 2020 Feb;14(2):476-491. doi: 10.1038/s41396-019-0541-6. Epub 2019 Oct 29.

Abstract

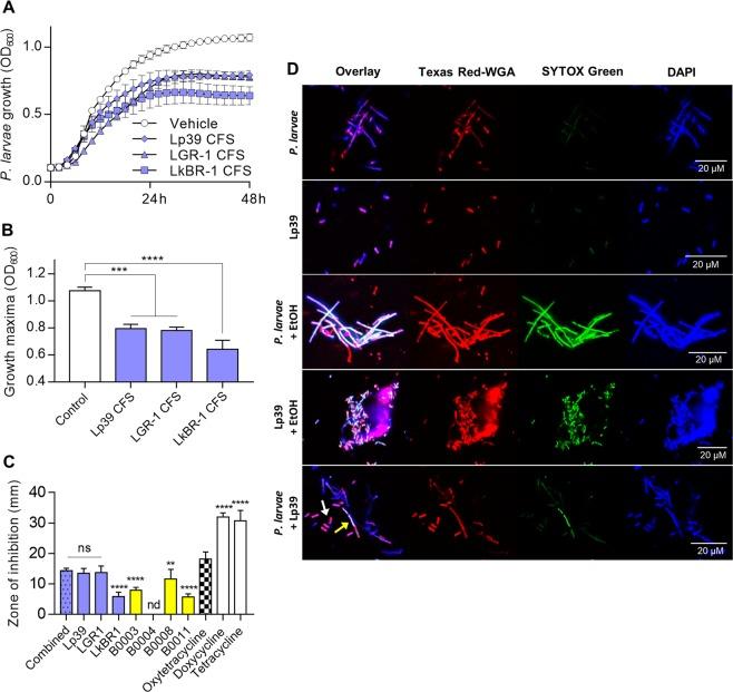
American foulbrood (AFB) is a highly virulent disease afflicting honey bees (Apis mellifera). The causative organism, Paenibacillus larvae, attacks honey bee brood and renders entire hives dysfunctional during active disease states, but more commonly resides in hives asymptomatically as inactive spores that elude even vigilant beekeepers. The mechanism of this pathogenic transition is not fully understood, and no cure exists for AFB. Here, we evaluated how hive supplementation with probiotic lactobacilli (delivered through a nutrient patty; BioPatty) affected colony resistance towards a naturally occurring AFB outbreak. Results demonstrated a significantly lower pathogen load and proteolytic activity of honey bee larvae from BioPatty-treated hives. Interestingly, a distinctive shift in the microbiota composition of adult nurse bees occurred irrespective of treatment group during the monitoring period, but only vehicle-supplemented nurse bees exhibited higher P. larvae loads. In vitro experiments utilizing laboratory-reared honey bee larvae showed Lactobacillus plantarum Lp39, Lactobacillus rhamnosus GR-1, and Lactobacillus kunkeei BR-1 (contained in the BioPatty) could reduce pathogen load, upregulate expression of key immune genes, and improve survival during P. larvae infection. These findings suggest the usage of a lactobacilli-containing hive supplement, which is practical and affordable for beekeepers, may be effective for reducing enzootic pathogen-related hive losses.

摘要

美洲幼虫腐臭病(AFB)是一种严重危害蜜蜂(Apis mellifera)的高毒疾病。病原体是幼虫芽孢杆菌,它攻击蜜蜂幼虫,使整个蜂群在疾病活跃期失去功能,但更常见的是作为无症状的休眠孢子存在于蜂群中,即使是警惕的养蜂人也难以察觉。这种致病转变的机制尚未完全了解,也没有治愈 AFB 的方法。在这里,我们评估了通过营养饼(BioPatty)补充益生菌乳杆菌对殖民地抵抗自然发生的 AFB 爆发的影响。结果表明,来自 BioPatty 处理蜂群的幼虫的病原体负荷和蛋白水解活性明显降低。有趣的是,在监测期间,无论处理组如何,成年护理蜂的微生物组组成都发生了明显的变化,但只有接受载体补充的护理蜂表现出更高的幼虫芽孢杆菌负荷。利用实验室饲养的蜜蜂幼虫进行的体外实验表明,植物乳杆菌 Lp39、鼠李糖乳杆菌 GR-1 和 Kunkeei 乳杆菌 BR-1(包含在 BioPatty 中)可以降低病原体负荷,上调关键免疫基因的表达,并在幼虫芽孢杆菌感染期间提高存活率。这些发现表明,使用含有乳杆菌的蜂箱补充剂可能对减少与地方病相关的蜂箱损失有效,这种补充剂对养蜂人来说实用且负担得起。

https://cdn.ncbi.nlm.nih.gov/pmc/blobs/139f/6976702/15ba710ee1a5/41396_2019_541_Fig1_HTML.jpg

文献AI研究员

20分钟写一篇综述,助力文献阅读效率提升50倍。

立即体验

用中文搜PubMed

大模型驱动的PubMed中文搜索引擎

马上搜索

文档翻译

学术文献翻译模型,支持多种主流文档格式。

立即体验