Suppr超能文献

miR-873-5p 靶向线粒体 GNMT-Complex II 界面,有助于非酒精性脂肪性肝病。

miR-873-5p targets mitochondrial GNMT-Complex II interface contributing to non-alcoholic fatty liver disease.

机构信息

Liver disease Laboratory, Liver metabolism Laboratory, CIC bioGUNE, Centro de Investigación Biomédica en Red de Enfermedades Hepáticas y Digestivas (CIBERehd), 48160, Derio, Bizkaia, Spain.

Department of Physiology, Faculty of Medicine and Nursing, University of the Basque Country, 48940, Leioa, Bizkaia, Spain; Biocruces Health Research Institute, Barakaldo, Spain.

出版信息

Mol Metab. 2019 Nov;29:40-54. doi: 10.1016/j.molmet.2019.08.008. Epub 2019 Aug 16.

Abstract

OBJECTIVE

Non-alcoholic fatty liver disease (NAFLD) is a complex pathology in which several dysfunctions, including alterations in metabolic pathways, mitochondrial functionality and unbalanced lipid import/export, lead to lipid accumulation and progression to inflammation and fibrosis. The enzyme glycine N-methyltransferase (GNMT), the most important enzyme implicated in S-adenosylmethionine catabolism in the liver, is downregulated during NAFLD progression. We have studied the mechanism involved in GNMT downregulation by its repressor microRNA miR-873-5p and the metabolic pathways affected in NAFLD as well as the benefit of recovery GNMT expression.

METHODS

miR-873-5p and GNMT expression were evaluated in liver biopsies of NAFLD/NASH patients. Different in vitro and in vivo NAFLD murine models were used to assess miR-873-5p/GNMT involvement in fatty liver progression through targeting of the miR-873-5p as NAFLD therapy.

RESULTS

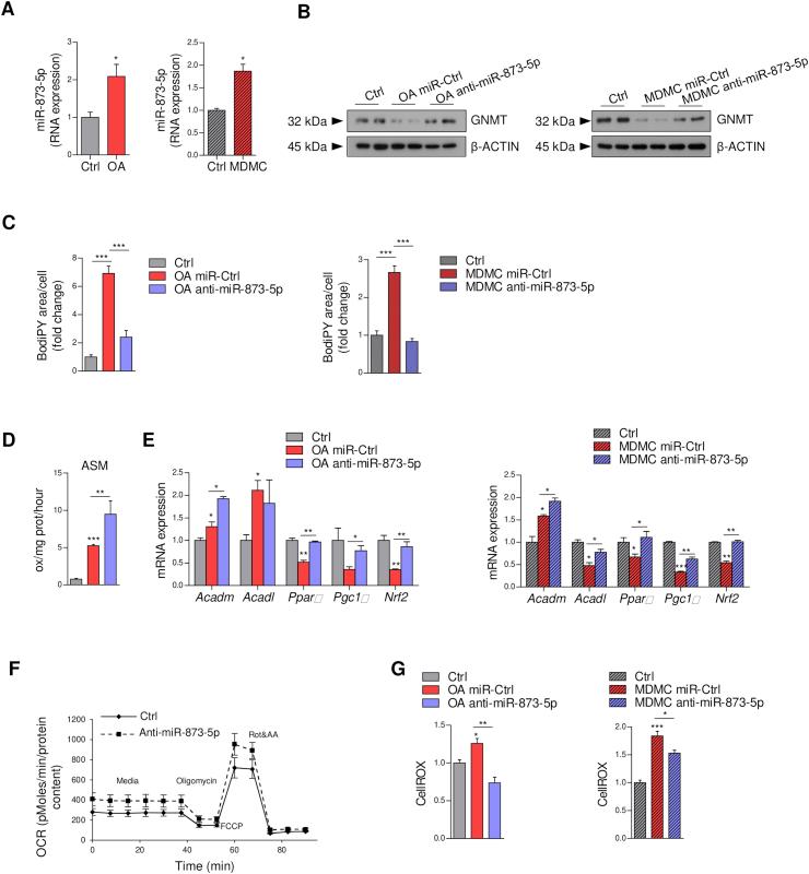
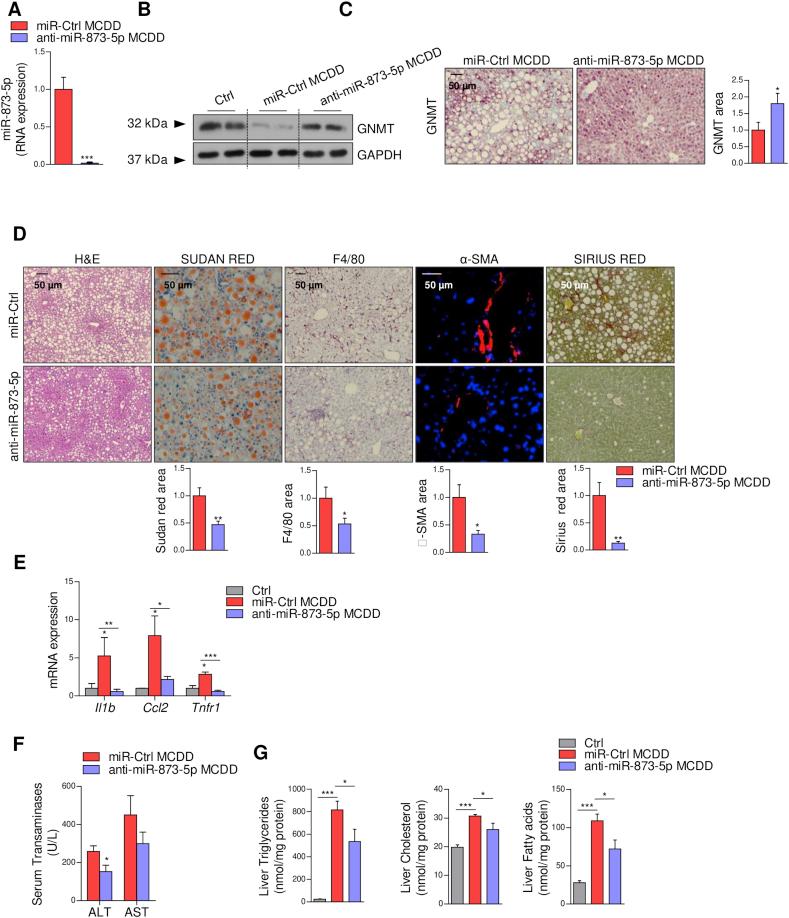
We describe a new function of GNMT as an essential regulator of Complex II activity in the electron transport chain in the mitochondria. In NAFLD, GNMT expression is controlled by miR-873-5p in the hepatocytes, leading to disruptions in mitochondrial functionality in a preclinical murine non-alcoholic steatohepatitis (NASH) model. Upregulation of miR-873-5p is shown in the liver of NAFLD/NASH patients, correlating with hepatic GNMT depletion. Importantly, NASH therapies based on anti-miR-873-5p resolve lipid accumulation, inflammation and fibrosis by enhancing fatty acid β-oxidation in the mitochondria. Therefore, miR-873-5p inhibitor emerges as a potential tool for NASH treatment.

CONCLUSION

GNMT participates in the regulation of metabolic pathways and mitochondrial functionality through the regulation of Complex II activity in the electron transport chain. In NAFLD, GNMT is repressed by miR-873-5p and its targeting arises as a valuable therapeutic option for treatment.

摘要

目的

非酒精性脂肪性肝病 (NAFLD) 是一种复杂的病理学,其中包括代谢途径、线粒体功能和脂质输入/输出失衡在内的几种功能障碍导致脂质积累,并进展为炎症和纤维化。在肝脏中参与 S-腺苷甲硫氨酸分解代谢的最重要的酶甘氨酸 N-甲基转移酶 (GNMT) 在 NAFLD 进展过程中下调。我们研究了其抑制剂 microRNA miR-873-5p 下调 GNMT 的机制以及 NAFLD 中受影响的代谢途径,以及恢复 GNMT 表达的益处。

方法

评估了 NAFLD/NASH 患者肝活检组织中的 miR-873-5p 和 GNMT 表达。使用不同的体外和体内 NAFLD 小鼠模型,通过针对 miR-873-5p 作为 NAFLD 治疗的方法,评估 miR-873-5p/GNMT 在脂肪性肝病进展中的作用。

结果

我们描述了 GNMT 的一个新功能,即作为线粒体电子传递链中复合物 II 活性的必需调节剂。在 NAFLD 中,miR-873-5p 在肝细胞中控制 GNMT 的表达,导致在临床前非酒精性脂肪性肝炎 (NASH) 模型中破坏线粒体功能。在 NAFLD/NASH 患者的肝脏中显示出 miR-873-5p 的上调,与肝 GNMT 耗竭相关。重要的是,基于抗 miR-873-5p 的 NASH 疗法通过增强线粒体中的脂肪酸 β 氧化来解决脂质积累、炎症和纤维化。因此,miR-873-5p 抑制剂作为 NASH 治疗的一种有潜力的工具出现。

结论

GNMT 通过调节电子传递链中的复合物 II 活性参与代谢途径和线粒体功能的调节。在 NAFLD 中,miR-873-5p 抑制 GNMT 的表达,其靶向作用成为有价值的治疗选择。

https://cdn.ncbi.nlm.nih.gov/pmc/blobs/9001/6728756/4f7bd47fb4d0/fx1.jpg

文献AI研究员

20分钟写一篇综述,助力文献阅读效率提升50倍。

立即体验

用中文搜PubMed

大模型驱动的PubMed中文搜索引擎

马上搜索

文档翻译

学术文献翻译模型,支持多种主流文档格式。

立即体验