Suppr超能文献

脊髓血管通透性的改变导致化疗引起的神经性疼痛。

Changes in vascular permeability in the spinal cord contribute to chemotherapy-induced neuropathic pain.

机构信息

Wolfson Centre for Age-related Diseases, Guy's Hospital Campus, King's College London, London SE1 1UL, United Kingdom.

Wolfson Centre for Age-related Diseases, Guy's Hospital Campus, King's College London, London SE1 1UL, United Kingdom.

出版信息

Brain Behav Immun. 2020 Jan;83:248-259. doi: 10.1016/j.bbi.2019.10.018. Epub 2019 Oct 24.

Abstract

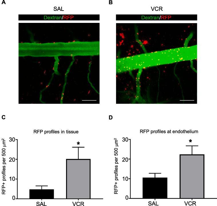
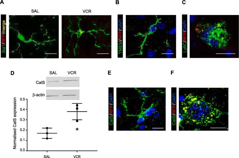
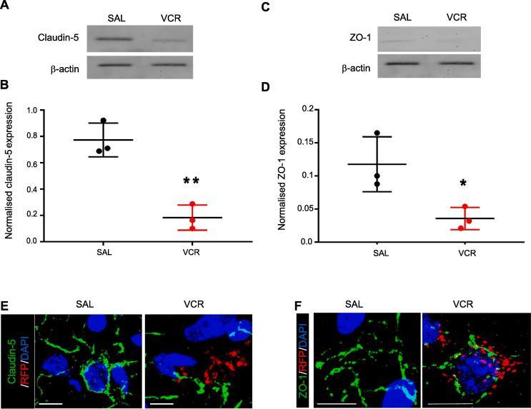
Chemotherapy-induced neuropathic pain is a dose-limiting side effect of many cancer therapies due to their propensity to accumulate in peripheral nerves, which is facilitated by the permeability of the blood-nerve barrier. Preclinically, the chemotherapy agent vincristine (VCR) activates endothelial cells in the murine peripheral nervous system and in doing so allows the infiltration of monocytes into nerve tissue where they orchestrate the development of VCR-induced nociceptive hypersensitivity. In this study we demonstrate that VCR also activates endothelial cells in the murine central nervous system, increases paracellular permeability and decreases trans endothelial resistance. In in vivo imaging studies in mice, VCR administration results in trafficking of inflammatory monocytes through the endothelium. Indeed, VCR treatment affects the integrity of the blood-spinal cord-barrier as indicated by Evans Blue extravasation, disrupts tight junction coupling and is accompanied by the presence of monocytes in the spinal cord. Such inflammatory monocytes (Iba-1 CCR Ly6C TMEM119 cells) that infiltrate the spinal cord also express the pro-nociceptive cysteine protease Cathepsin S. Systemic treatment with a CNS-penetrant, but not a peripherally-restricted, inhibitor of Cathepsin S prevents the development of VCR-induced hypersensitivity, suggesting that infiltrating monocytes play a functional role in sensitising spinal cord nociceptive neurons. Our findings guide us towards a better understanding of central mechanisms of pain associated with VCR treatment and thus pave the way for the development of innovative antinociceptive strategies.

摘要

化疗诱导的神经性疼痛是许多癌症治疗的剂量限制副作用,因为它们倾向于在外周神经中积累,这得益于血神经屏障的通透性。在临床前研究中,化疗药物长春新碱(VCR)激活了小鼠外周神经系统中的内皮细胞,从而允许单核细胞渗透到神经组织中,在那里它们协调 VCR 诱导的痛觉过敏的发展。在这项研究中,我们证明 VCR 也激活了小鼠中枢神经系统中的内皮细胞,增加了细胞旁通透性并降低了跨内皮电阻。在小鼠体内成像研究中,VCR 给药导致炎症性单核细胞通过内皮细胞迁移。事实上,VCR 治疗会影响血脊髓屏障的完整性,表现为 Evans Blue 外渗,破坏紧密连接偶联,并伴有单核细胞在脊髓中存在。这种浸润脊髓的炎症性单核细胞(Iba-1 CCR Ly6C TMEM119 细胞)也表达促伤害性半胱氨酸蛋白酶 Cathepsin S。用一种可穿透中枢神经系统但不能穿透外周的 Cathepsin S 抑制剂进行全身治疗可预防 VCR 诱导的过敏,这表明浸润的单核细胞在致敏脊髓伤害性神经元方面发挥了功能作用。我们的发现有助于更好地理解与 VCR 治疗相关的疼痛的中枢机制,并为开发创新的抗伤害性策略铺平道路。

https://cdn.ncbi.nlm.nih.gov/pmc/blobs/5ec2/6928576/23cdd7a87cf2/gr1.jpg

文献AI研究员

20分钟写一篇综述,助力文献阅读效率提升50倍。

立即体验

用中文搜PubMed

大模型驱动的PubMed中文搜索引擎

马上搜索

文档翻译

学术文献翻译模型,支持多种主流文档格式。

立即体验