Suppr超能文献

转录组学和蛋白质组学揭示了疟原虫子孢子成熟过程中两次翻译抑制波。

Transcriptomics and proteomics reveal two waves of translational repression during the maturation of malaria parasite sporozoites.

机构信息

Department of Biochemistry and Molecular Biology, The Huck Center for Malaria Research, Pennsylvania State University, W225 Millennium Science Complex, University Park, PA, 16802, USA.

Institute for Systems Biology, 401 Terry Avenue N., Seattle, WA, 98109, USA.

出版信息

Nat Commun. 2019 Oct 31;10(1):4964. doi: 10.1038/s41467-019-12936-6.

Abstract

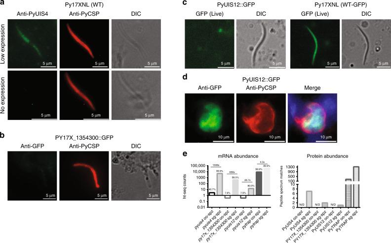
Plasmodium sporozoites are transmitted from infected mosquitoes to mammals, and must navigate the host skin and vasculature to infect the liver. This journey requires distinct proteomes. Here, we report the dynamic transcriptomes and proteomes of both oocyst sporozoites and salivary gland sporozoites in both rodent-infectious Plasmodium yoelii parasites and human-infectious Plasmodium falciparum parasites. The data robustly define mRNAs and proteins that are upregulated in oocyst sporozoites (UOS) or upregulated in infectious sporozoites (UIS) within the salivary glands, including many that are essential for sporozoite functions in the vector and host. Moreover, we find that malaria parasites use two overlapping, extensive, and independent programs of translational repression across sporozoite maturation to temporally regulate protein expression. Together with gene-specific validation experiments, these data indicate that two waves of translational repression are implemented and relieved at different times during sporozoite maturation, migration and infection, thus promoting their successful development and vector-to-host transition.

摘要

疟原虫孢子从受感染的蚊子传播到哺乳动物体内,必须穿过宿主皮肤和血管,才能感染肝脏。这一过程需要特定的蛋白质组。在这里,我们报告了啮齿动物感染性疟原虫 Y oelii 和人类感染性疟原虫 falciparum 寄生虫卵囊孢子和唾液腺孢子中的动态转录组和蛋白质组。这些数据强有力地定义了卵囊孢子中上调的 mRNA 和蛋白质(UOS)或唾液腺中上调的传染性孢子中的蛋白质(UIS),包括许多在媒介和宿主中对孢子功能至关重要的蛋白质。此外,我们发现疟原虫利用两个重叠的、广泛的和独立的翻译抑制程序,跨越孢子成熟过程来调节蛋白质表达的时间。与基因特异性验证实验相结合,这些数据表明,在孢子成熟、迁移和感染过程中,有两个波的翻译抑制被实施和解除,从而促进了它们的成功发育和从媒介到宿主的转变。

https://cdn.ncbi.nlm.nih.gov/pmc/blobs/3225/6823429/e3a38772a2a0/41467_2019_12936_Fig1_HTML.jpg

文献AI研究员

20分钟写一篇综述,助力文献阅读效率提升50倍。

立即体验

用中文搜PubMed

大模型驱动的PubMed中文搜索引擎

马上搜索

文档翻译

学术文献翻译模型,支持多种主流文档格式。

立即体验