Suppr超能文献

表达检查点抑制剂的溶瘤新城疫病毒作为一种放射性增强剂用于治疗鼠黑色素瘤。

Oncolytic Newcastle disease virus expressing a checkpoint inhibitor as a radioenhancing agent for murine melanoma.

机构信息

Department of Microbiology, Icahn School of Medicine at Mount Sinai, New York, NY, USA.

Department of Microbiology, Icahn School of Medicine at Mount Sinai, New York, NY, USA; Department of Medicine, Icahn School of Medicine at Mount Sinai, New York, NY, USA.

出版信息

EBioMedicine. 2019 Nov;49:96-105. doi: 10.1016/j.ebiom.2019.10.032. Epub 2019 Oct 29.

Abstract

BACKGROUND

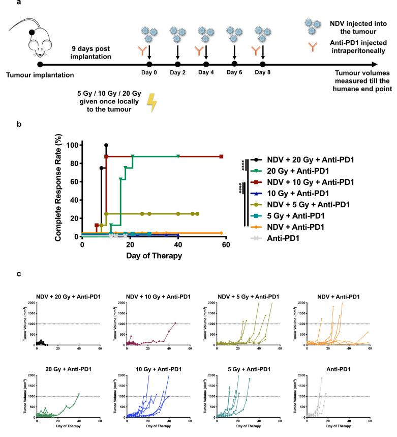
Monoclonal antibodies (mAbs) targeting negative regulators, or checkpoint molecules (e.g. PD1/PD-L1 & CTLA4), of anti-tumoural T cells have demonstrated clinical efficacy in treating several neoplastic diseases. While many patients enjoy remarkable responses to checkpoint inhibitors, a majority show adverse effects. Understanding how checkpoint inhibitors may augment established chemotherapy or radiotherapy regimens or other immunotherapies like oncolytic viruses may lead to better clinical outcomes measured by improved efficacy with reduced toxicity. Here, we assess how Newcastle disease virus (NDV), an oncolytic virus in clinical testing, may interact with radiotherapy to enhance checkpoint inhibitor blockade.

METHODS

An immunocompetent B16-F10 murine melanoma model, generally considered to be a poorly immunogenic or "cold" tumour, was utilised to query whether combining localised radiotherapy with NDV may be more effective than either therapy alone in controlling tumours in mice treated with anti-PD1 or anti-CTLA4 monoclonal antibodies. We also investigated whether localised administration of a checkpoint inhibitor through an intratumoural injection of NDV that expresses anti-CTLA4 single-chain variable fragment (scFv) is comparable to systemic administration of anti-CTLA4 when combined with radiation in mediating its anti-tumour efficacy. Response rates were characterised by measuring tumour size over time, observation of complete tumour regression, and overall survival.

FINDINGS

Our results show that combining NDV plus radiotherapy with checkpoint inhibitors (PD1 or CTLA4 targeted mAbs) results in significantly better complete tumour regression rates with an abscopal effect in a murine model of melanoma than either single therapy combined with checkpoint inhibitors. Finally, we also show that localised administration of a recombinant NDV expressing anti-CTLA4 plus radiation is comparable to systemic anti-CTLA4 plus radiation in mediating its anti-tumour effect as assayed by survival benefit.

INTERPRETATION

Our results show that oncolytic NDV plus radiotherapy work together with checkpoint inhibitors to enhance tumour clearance of murine melanoma. NDV is an effective radiotherapy dose-sparing and immunotherapeutic agent capable of transgenic, in vivo expression of an anti-CTLA4 targeted scFv antibody with the potential to spare systemic exposure.

FUNDING

The National Institutes of Health grant HHSN272201400008C supported the work. The funders had no role in study design, data collection and analysis, decision to publish, or preparation of the manuscript.

摘要

背景

针对抗肿瘤 T 细胞的负调节剂或检查点分子(如 PD1/PD-L1 和 CTLA4)的单克隆抗体(mAbs)已在治疗多种肿瘤疾病中显示出临床疗效。虽然许多患者对检查点抑制剂有显著反应,但大多数患者都有不良反应。了解检查点抑制剂如何增强现有的化疗或放疗方案或其他免疫疗法,如溶瘤病毒,可能会导致更好的临床结果,表现为提高疗效和降低毒性。在这里,我们评估了正在临床测试中的新城疫病毒(NDV)作为一种溶瘤病毒,如何与放射疗法相互作用以增强检查点抑制剂的阻断作用。

方法

我们利用一种免疫功能正常的 B16-F10 黑色素瘤小鼠模型,该模型通常被认为是一种免疫原性较差或“冷”肿瘤,来研究局部放射治疗与 NDV 的联合应用是否比单独使用任何一种疗法更能有效地控制接受 PD1 或 CTLA4 单克隆抗体治疗的小鼠的肿瘤。我们还研究了通过瘤内注射表达抗 CTLA4 单链可变片段(scFv)的 NDV 局部给予检查点抑制剂是否与全身给予抗 CTLA4 相当,当与放射疗法联合使用时,其介导的抗肿瘤疗效。通过随时间测量肿瘤大小、观察完全肿瘤消退和总生存情况来描述反应率。

结果

我们的结果表明,与单独使用任何一种疗法联合检查点抑制剂(PD1 或 CTLA4 靶向 mAbs)相比,NDV 联合放疗与检查点抑制剂联合应用可显著提高黑色素瘤小鼠模型的完全肿瘤消退率,并具有远隔效应。最后,我们还表明,局部给予表达抗 CTLA4 的重组 NDV 加放射治疗与全身给予抗 CTLA4 加放射治疗在介导其抗肿瘤作用方面相当,表现在生存获益方面。

解释

我们的结果表明,溶瘤 NDV 加放疗与检查点抑制剂一起增强了对小鼠黑色素瘤的肿瘤清除作用。NDV 是一种有效的放射治疗剂量节约和免疫治疗剂,能够在体内转染表达抗 CTLA4 靶向 scFv 抗体,从而有可能减少全身暴露。

资助

美国国立卫生研究院的 HHSN272201400008C 资助支持了这项工作。资助者在研究设计、数据收集和分析、决策发布或手稿准备方面没有任何作用。

https://cdn.ncbi.nlm.nih.gov/pmc/blobs/5692/6945240/7d4108b60bd3/gr1.jpg

文献AI研究员

20分钟写一篇综述,助力文献阅读效率提升50倍。

立即体验

用中文搜PubMed

大模型驱动的PubMed中文搜索引擎

马上搜索

文档翻译

学术文献翻译模型,支持多种主流文档格式。

立即体验