Suppr超能文献

通过智能光稳定聚集诱导发光探针可视化帕金森病模型中脂滴的动态性能

Visualizing Dynamic Performance of Lipid Droplets in a Parkinson's Disease Model via a Smart Photostable Aggregation-Induced Emission Probe.

作者信息

Li Lihua, Zhou Fan, Gao Qun, Lu Yao, Xu Xingyi, Hu Rong, Wang Zhiming, Peng Mingying, Yang Zhongmin, Tang Ben Zhong

机构信息

State Key Laboratory of Luminescent Materials and Devices, Applied Techniques School of Materials Science and Engineering and Center for Aggregation-Induced Emission, Guangdong Provincial Key Laboratory of Fiber Laser Materials, School of Materials Science and Engineering, School of Physics, South China University of Technology, 381 Wushan Road, Guangzhou 510640, China.

Department of Neurosurgery, Beijing Hospital, National Center of Gerontology, Graduate School of Peking Union Medical College, Beijing 100005, China.

出版信息

iScience. 2019 Nov 22;21:261-272. doi: 10.1016/j.isci.2019.10.027. Epub 2019 Oct 18.

Abstract

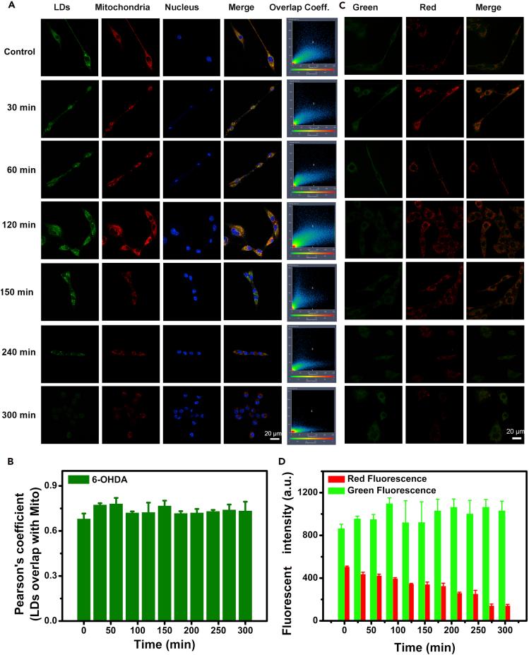
Parkinson's disease (PD) is a complex neurodegenerative disease affected by diverse factors, and lipid droplets (LDs) are increasingly recognized as major players in PD because of their relevance to neuron activity. However, long-term dynamic changes of LDs and their relative activity remain unclear. Here, an aggregation-induced emission (AIE) probe named 2-DPAN was prepared and employed to visualize dynamic processes of LDs in a 6-hydroxydopamine model of PD for the first time, and LDs' accumulation-peak/plateau-decrease were confirmed. We further found a close relationship between LDs and variation in mitochondrial activity. Strikingly, the progression of cell death was accelerated by lipase, whereas pre-stimulation of LDs by unsaturated fatty acid-oleic acid decreased the death process by inhibiting excessive reactive oxygen species (ROS) and fatty acid production, thereby protecting mitochondria. The utilization of 2-DPAN demonstrates the importance of LDs in neuronal homeostasis, and effective tuning of LDs may prevent or inhibit PD progression.

摘要

帕金森病(PD)是一种受多种因素影响的复杂神经退行性疾病,脂滴(LDs)因其与神经元活动的相关性而日益被认为是帕金森病的主要参与者。然而,脂滴的长期动态变化及其相对活性仍不清楚。在此,制备了一种名为2-DPAN的聚集诱导发光(AIE)探针,并首次用于可视化帕金森病6-羟基多巴胺模型中脂滴的动态过程,证实了脂滴的积累-峰值/平台期-下降。我们进一步发现脂滴与线粒体活性变化之间存在密切关系。令人惊讶的是,脂肪酶加速了细胞死亡进程,而不饱和脂肪酸油酸对脂滴的预刺激通过抑制过量活性氧(ROS)和脂肪酸产生而减少了死亡进程,从而保护了线粒体。2-DPAN的应用证明了脂滴在神经元稳态中的重要性,对脂滴的有效调节可能预防或抑制帕金森病的进展。

https://cdn.ncbi.nlm.nih.gov/pmc/blobs/1403/6838505/3b079be17fdc/fx1.jpg

文献AI研究员

20分钟写一篇综述,助力文献阅读效率提升50倍。

立即体验

用中文搜PubMed

大模型驱动的PubMed中文搜索引擎

马上搜索

文档翻译

学术文献翻译模型,支持多种主流文档格式。

立即体验