Suppr超能文献

肾透明细胞癌中预后和转移相关可变剪接特征的鉴定

Identification of Prognostic and Metastatic Alternative Splicing Signatures in Kidney Renal Clear Cell Carcinoma.

作者信息

Meng Tong, Huang Runzhi, Zeng Zhiwei, Huang Zongqiang, Yin Huabin, Jiao ChenChen, Yan Penghui, Hu Peng, Zhu Xiaolong, Li Zhenyu, Song Dianwen, Zhang Jie, Cheng Liming

机构信息

Division of Spine, Department of Orthopedics, Tongji Hospital affiliated to Tongji University School of Medicine, Shanghai, China.

Key Laboratory of Spine and Spinal cord Injury Repair and Regeneration, Tongji University, Ministry of Education, Shanghai, China.

出版信息

Front Bioeng Biotechnol. 2019 Oct 15;7:270. doi: 10.3389/fbioe.2019.00270. eCollection 2019.

Abstract

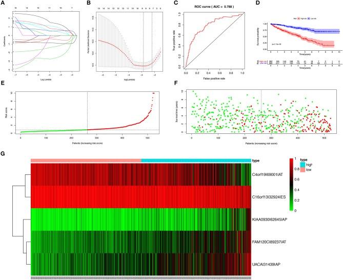
Kidney renal clear cell carcinoma (KIRC) is the malignancy originated from the renal epithelium, with a high rate of distant metastasis. Aberrant alternative splicing (AS) of pre-mRNA are widely reported to be involved in the tumorigenesis and metastasis of multiple cancers. The aim of this study is to explore the mechanism of alternative splicing events (ASEs) underlying tumorigenesis and metastasis of KIRC. RNA-seq of 537 KIRC samples downloaded from the TCGA database and ASEs data from the TCGASpliceSeq database were used to identify ASEs in patients with KIRC. The univariate and Lasso regression analysis were used to screen the most significant overall survival-related ASEs (OS-SEs). Based on those, the OS-SEs model was proposed. The interaction network of OS-SEs and splicing factors (SFs) with absolute value of correlation coefficient value >0.750 was constructed by Pearson correlation analysis. The OS-SEs significantly related to distant metastasis and clinical stage were identified by non-parametric test, and those were also integrated into co-expression analysis with prognosis-related Kyoto Encyclopedia of Genes and Genomes (KEGG) pathways identified by Gene Set Variation Analysis (GSVA). ASEs with significance were selected for multiple online database validation. A total of prognostic 6,081 overall survival-related ASEs (OS-SEs) were identified by univariate Cox regression analysis and a prediction model was constructed based on 5 OS-SEs screened by Lasso regression with the Area Under Curve of 0.788. Its risk score was also illustrated to be an independent predictor, which the good reliability of the model. Among 390 identified candidate SFs, DExD-Box Helicase 39B (DDX39B) was significantly correlated with OS and metastasis. After external database validation, Retained Intron of Ras Homolog Family Member T2 (RHOT2) and T-Cell Immune Regulator 1 (TCIRG1) were identified. In the co-expression analysis, overlapped co-expression signal pathways for RHOT2 and TCIRG1 were sphingolipid metabolism and N-glycan biosynthesis. Based on the results of comprehensive bioinformatic analysis, we proposed that aberrant DDX39B regulated RHOT2-32938-RI and TCIRG1-17288-RI might be associated with the tumorigenesis, metastasis, and poor prognosis of KIRC via sphingolipid metabolism or N-glycan biosynthesis pathway.

摘要

肾透明细胞癌(KIRC)是起源于肾上皮的恶性肿瘤,远处转移率高。据广泛报道,前体mRNA的异常可变剪接(AS)参与多种癌症的发生和转移。本研究旨在探讨KIRC发生和转移背后的可变剪接事件(ASE)机制。使用从TCGA数据库下载的537份KIRC样本的RNA测序数据以及来自TCGASpliceSeq数据库的ASE数据来识别KIRC患者中的ASE。采用单变量和Lasso回归分析来筛选最显著的总生存相关ASE(OS-SE)。在此基础上,提出了OS-SE模型。通过Pearson相关分析构建了相关系数绝对值>0.750的OS-SE与剪接因子(SF)的相互作用网络。通过非参数检验确定与远处转移和临床分期显著相关的OS-SE,并将其与通过基因集变异分析(GSVA)确定的与预后相关的京都基因与基因组百科全书(KEGG)通路进行共表达分析。选择具有显著性的ASE进行多个在线数据库验证。通过单变量Cox回归分析共鉴定出6081个与总生存相关的预后ASE(OS-SE),并基于Lasso回归筛选出的5个OS-SE构建了预测模型,曲线下面积为0.788。其风险评分也被证明是一个独立的预测因子,模型具有良好的可靠性。在鉴定出的390个候选SF中,DEAD-box解旋酶39B(DDX39B)与总生存和转移显著相关。经过外部数据库验证,鉴定出Ras同源家族成员T2(RHOT2)和T细胞免疫调节因子1(TCIRG1)的保留内含子。在共表达分析中,RHOT2和TCIRG1重叠的共表达信号通路是鞘脂代谢和N-聚糖生物合成。基于综合生物信息学分析结果,我们提出异常的DDX39B调控的RHOT2-32938-RI和TCIRG1-17288-RI可能通过鞘脂代谢或N-聚糖生物合成途径与KIRC的发生、转移及不良预后相关。

https://cdn.ncbi.nlm.nih.gov/pmc/blobs/b6d7/6803439/be73832f9e94/fbioe-07-00270-g0001.jpg

文献AI研究员

20分钟写一篇综述,助力文献阅读效率提升50倍。

立即体验

用中文搜PubMed

大模型驱动的PubMed中文搜索引擎

马上搜索

文档翻译

学术文献翻译模型,支持多种主流文档格式。

立即体验