Suppr超能文献

构建感觉轴突:Na1.7 通道的传递和分布及炎症介质的影响。

Building sensory axons: Delivery and distribution of Na1.7 channels and effects of inflammatory mediators.

机构信息

Department of Neurology, Yale University, New Haven, CT 06510, USA.

Center for Neuroscience and Regeneration Research, Yale University, New Haven, CT 06510, USA.

出版信息

Sci Adv. 2019 Oct 23;5(10):eaax4755. doi: 10.1126/sciadv.aax4755. eCollection 2019 Oct.

Abstract

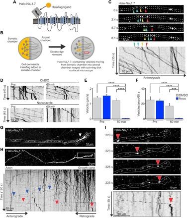
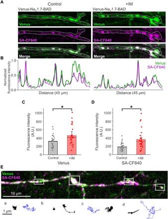
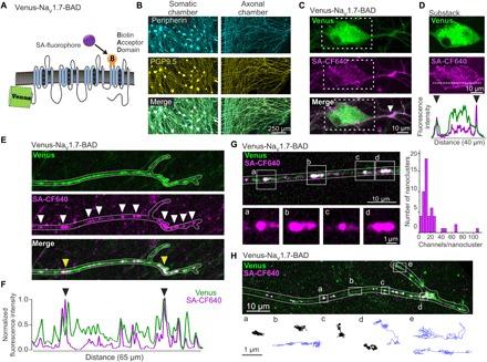
Sodium channel Na1.7 controls firing of nociceptors, and its role in human pain has been validated by genetic and functional studies. However, little is known about Na1.7 trafficking or membrane distribution along sensory axons, which can be a meter or more in length. We show here with single-molecule resolution the first live visualization of Na1.7 channels in dorsal root ganglia neurons, including long-distance microtubule-dependent vesicular transport in Rab6A-containing vesicles. We demonstrate nanoclusters that contain a median of 12.5 channels at the plasma membrane on axon termini. We also demonstrate that inflammatory mediators trigger an increase in the number of Na1.7-carrying vesicles per axon, a threefold increase in the median number of Na1.7 channels per vesicle and a ~50% increase in forward velocity. This remarkable enhancement of Na1.7 vesicular trafficking and surface delivery under conditions that mimic a disease state provides new insights into the contribution of Na1.7 to inflammatory pain.

摘要

钠离子通道 Na1.7 控制伤害感受器的发射,其在人类疼痛中的作用已通过遗传和功能研究得到验证。然而,对于感觉轴突中钠离子通道 Na1.7 的运输或膜分布知之甚少,感觉轴突的长度可达一米或更长。在这里,我们以单分子分辨率首次实时可视化了背根神经节神经元中的 Na1.7 通道,包括 Rab6A 内含囊泡的长距离微管依赖性囊泡运输。我们证明了在轴突末端的质膜上存在包含 12.5 个通道的纳米簇。我们还证明,炎症介质触发每个轴突携带的 Na1.7 囊泡数量增加,每个囊泡中 Na1.7 通道的中位数增加三倍,向前运动速度增加约 50%。在模拟疾病状态的条件下,Na1.7 囊泡运输和表面递呈的这种显著增强为 Na1.7 对炎症性疼痛的贡献提供了新的见解。

https://cdn.ncbi.nlm.nih.gov/pmc/blobs/ddb7/6810356/8bdc4a37de97/aax4755-F1.jpg

文献AI研究员

20分钟写一篇综述,助力文献阅读效率提升50倍。

立即体验

用中文搜PubMed

大模型驱动的PubMed中文搜索引擎

马上搜索

文档翻译

学术文献翻译模型,支持多种主流文档格式。

立即体验