Suppr超能文献

骨化三醇通过抑制 Smad2/3、STAT3 和 β-连环蛋白介导的上皮-间充质转化来抑制肾癌细胞的迁移和侵袭。

Calcitriol inhibits migration and invasion of renal cell carcinoma cells by suppressing Smad2/3-, STAT3- and β-catenin-mediated epithelial-mesenchymal transition.

机构信息

Department of Oncology, First Affiliated Hospital, Anhui Medical University, Hefei, China.

Department of Urology, Second Affiliated Hospital, Anhui Medical University, Hefei, China.

出版信息

Cancer Sci. 2020 Jan;111(1):59-71. doi: 10.1111/cas.14237.

Abstract

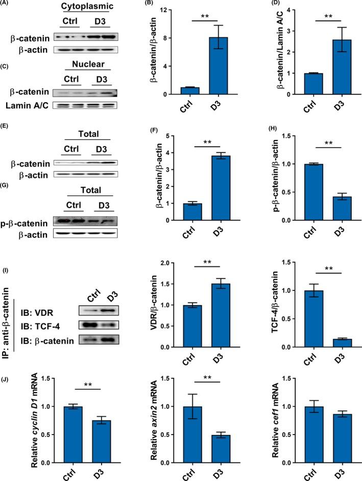
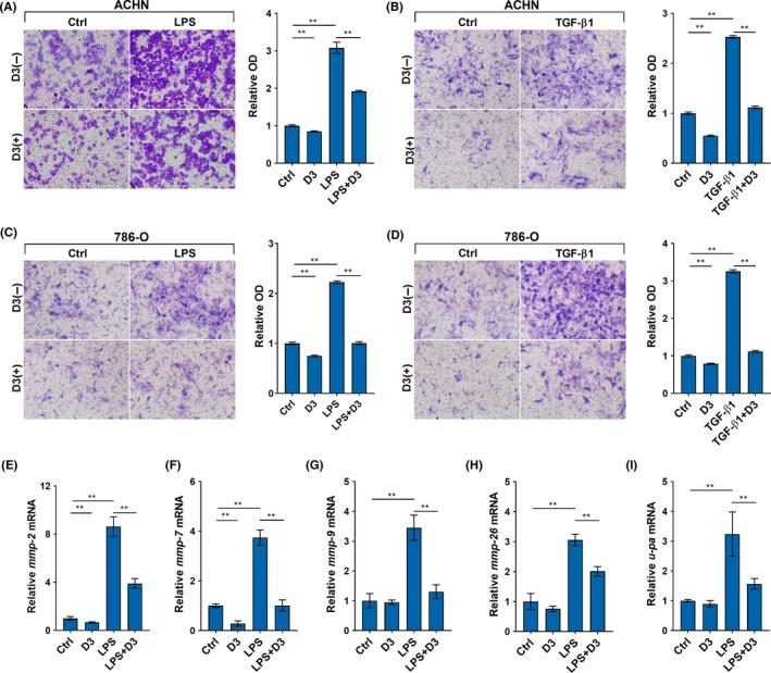
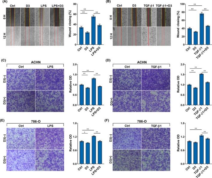
Low vitamin D status is associated with progression in patients with renal cell carcinoma (RCC). The present study found that vimentin, a mesenchymal marker, was accordingly upregulated, and E-cadherin, an epithelial marker, was downregulated in RCC patients with low vitamin D status. Thus, we investigated the effects of calcitriol or vitamin D3, an active form of vitamin D, on epithelial-mesenchymal transition (EMT) in RCC cells. RCC cells were treated by two models. In model 1, three RCC cell lines, ACHN, 786-O and CAKI-2, were incubated with either LPS (2.0 μg/mL) or transforming growth factor (TGF)-β1 (10 ng/mL) in the presence or absence of calcitriol (200 nmol/L). In model 2, two RCC cell lines, ACHN and CAKI-2, were incubated with calcitriol (200 nmol/L) only. Calcitriol inhibited migration and invasion not only in TGF-β1-stimulated but also in TGF-β1-unstimulated RCC cells. Moreover, calcitriol suppressed E-cadherin downregulation and vimentin upregulation not only in TGF-β1-stimulated but also in TGF-β1-unstimulated ACHN and CAKI-2 cells. Calcitriol attenuated LPS-induced upregulation of MMP-2, MMP-7, MMP-9, MMP-26 and urokinase-type plasminogen activator (u-PA) in ACHN cells. In addition, calcitriol blocked TGF-β1-induced nuclear translocation of ZEB1, Snail and Twist1 in ACHN and CAKI-2 cells. Mechanistically, calcitriol suppressed EMT through different signaling pathways: (i) calcitriol suppressed Smad2/3 phosphorylation by reinforcing physical interaction between vitamin D receptor (VDR) and Smad3 in TGF-β1-stimulated RCC cells; (ii) calcitriol inhibited signal transducer and activator of transcription (STAT)3 activation in LPS-stimulated RCC cells; (iii) calcitriol inhibited β-catenin/TCF-4 activation by promoting integration of VDR with β-catenin in TGF-β1-unstimulated RCC cells. Taken together, calcitriol inhibits migration and invasion of RCC cells partially by suppressing Smad2/3-, STAT3- and β-catenin-mediated EMT.

摘要

维生素 D 状态低下与肾细胞癌(RCC)患者的病情进展有关。本研究发现,在维生素 D 状态低下的 RCC 患者中,间充质标志物波形蛋白相应地上调,上皮标志物 E-钙黏蛋白下调。因此,我们研究了钙三醇或维生素 D3(维生素 D 的活性形式)对 RCC 细胞上皮-间充质转化(EMT)的影响。用两种模型处理 RCC 细胞。在模型 1 中,将三种 RCC 细胞系 ACHN、786-O 和 CAKI-2 分别用 LPS(2.0μg/mL)或转化生长因子(TGF)-β1(10ng/mL)孵育,同时存在或不存在钙三醇(200nmol/L)。在模型 2 中,仅用钙三醇(200nmol/L)孵育两种 RCC 细胞系 ACHN 和 CAKI-2。钙三醇不仅抑制 TGF-β1 刺激的,而且抑制 TGF-β1 未刺激的 RCC 细胞的迁移和侵袭。此外,钙三醇不仅抑制 TGF-β1 刺激的,而且抑制 TGF-β1 未刺激的 ACHN 和 CAKI-2 细胞中 E-钙黏蛋白下调和波形蛋白上调。钙三醇减弱 LPS 诱导的 ACHN 细胞中 MMP-2、MMP-7、MMP-9、MMP-26 和尿激酶型纤溶酶原激活物(u-PA)的上调。此外,钙三醇阻断 TGF-β1 诱导的 ACHN 和 CAKI-2 细胞中 ZEB1、Snail 和 Twist1 的核转位。在机制上,钙三醇通过不同的信号通路抑制 EMT:(i)钙三醇通过增强 TGF-β1 刺激的 RCC 细胞中维生素 D 受体(VDR)与 Smad3 的物理相互作用来抑制 Smad2/3 磷酸化;(ii)钙三醇抑制 LPS 刺激的 RCC 细胞中信号转导和转录激活因子(STAT)3 的激活;(iii)钙三醇通过促进 VDR 与 TGF-β1 未刺激的 RCC 细胞中的β-连环蛋白/TCF-4 激活来抑制β-连环蛋白/TCF-4 激活。总之,钙三醇通过抑制 Smad2/3、STAT3 和β-连环蛋白介导的 EMT,部分抑制 RCC 细胞的迁移和侵袭。

https://cdn.ncbi.nlm.nih.gov/pmc/blobs/86d8/6942435/1b6333ffe02a/CAS-111-59-g001.jpg

文献AI研究员

20分钟写一篇综述,助力文献阅读效率提升50倍。

立即体验

用中文搜PubMed

大模型驱动的PubMed中文搜索引擎

马上搜索

文档翻译

学术文献翻译模型,支持多种主流文档格式。

立即体验