Suppr超能文献

启动子特异性的 TATA 结合蛋白与人基因组的结合动力学。

Promoter-specific dynamics of TATA-binding protein association with the human genome.

机构信息

Department of Biological Chemistry and Molecular Pharmacology, Harvard Medical School, Boston, Massachusetts 02115, USA.

Department of Human Genetics, University of Chicago, Chicago, Illinois 60637, USA.

出版信息

Genome Res. 2019 Dec;29(12):1939-1950. doi: 10.1101/gr.254466.119. Epub 2019 Nov 15.

Abstract

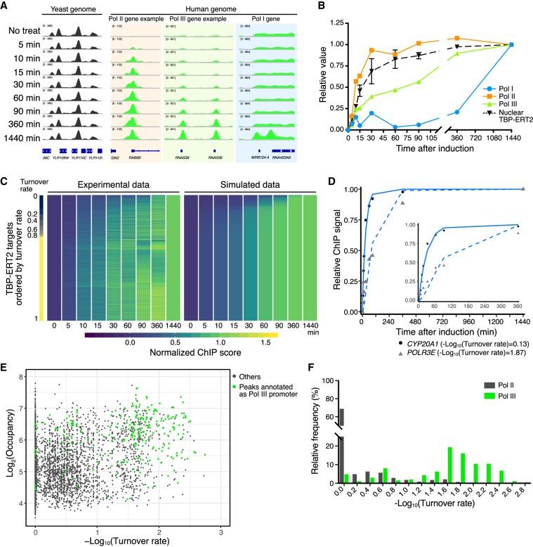
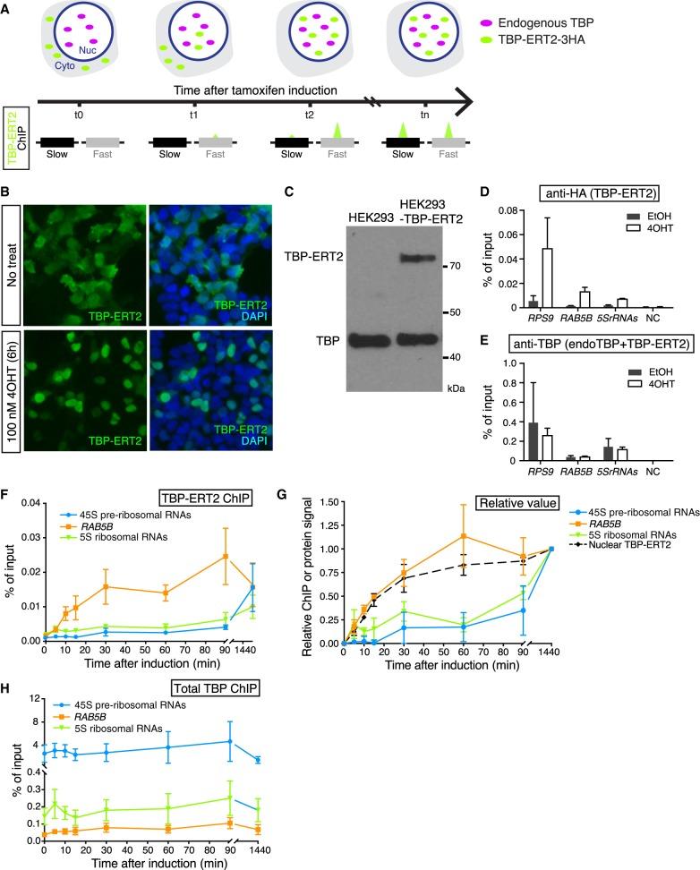
Transcription factor binding to target sites in vivo is a dynamic process that involves cycles of association and dissociation, with individual proteins differing in their binding dynamics. The dynamics at individual sites on a genomic scale have been investigated in yeast cells, but comparable experiments have not been done in multicellular eukaryotes. Here, we describe a tamoxifen-inducible, time-course ChIP-seq approach to measure transcription factor binding dynamics at target sites throughout the human genome. As observed in yeast cells, the TATA-binding protein (TBP) typically displays rapid turnover at RNA polymerase (Pol) II-transcribed promoters, slow turnover at Pol III promoters, and very slow turnover at the Pol I promoter. Turnover rates vary widely among Pol II promoters in a manner that does not correlate with the level of TBP occupancy. Human Pol II promoters with slow TBP dissociation preferentially contain a TATA consensus motif, support high transcriptional activity of downstream genes, and are linked with specific activators and chromatin remodelers. These properties of human promoters with slow TBP turnover differ from those of yeast promoters with slow turnover. These observations suggest that TBP binding dynamics differentially affect promoter function and gene expression, possibly at the level of transcriptional reinitiation/bursting.

摘要

转录因子在体内与靶位结合是一个动态过程,涉及到结合和解离的循环,而单个蛋白质的结合动力学存在差异。在酵母细胞中已经研究了基因组尺度上各个位点的动力学,但在多细胞真核生物中尚未进行类似的实验。在这里,我们描述了一种他莫昔芬诱导的、时间进程的 ChIP-seq 方法,用于测量整个人类基因组中靶位转录因子结合的动力学。与在酵母细胞中观察到的情况一样,TATA 结合蛋白(TBP)通常在 RNA 聚合酶(Pol)II 转录的启动子上快速周转,在 Pol III 启动子上缓慢周转,在 Pol I 启动子上非常缓慢周转。在不与 TBP 占有率相关的情况下,Pol II 启动子之间的周转率差异很大。TBP 解离缓慢的人类 Pol II 启动子优先含有 TATA 保守基序,支持下游基因的高转录活性,并与特定的激活子和染色质重塑剂相关联。这些具有缓慢 TBP 周转率的人类启动子的特性与具有缓慢周转率的酵母启动子不同。这些观察结果表明,TBP 结合动力学可能会以转录重新起始/爆发的水平影响启动子功能和基因表达。

https://cdn.ncbi.nlm.nih.gov/pmc/blobs/3c9b/6886507/c618dd819154/1939f01.jpg

文献AI研究员

20分钟写一篇综述,助力文献阅读效率提升50倍。

立即体验

用中文搜PubMed

大模型驱动的PubMed中文搜索引擎

马上搜索

文档翻译

学术文献翻译模型,支持多种主流文档格式。

立即体验