Suppr超能文献

复发性软组织肉瘤中肿瘤浸润免疫细胞和ceRNA网络的构建与分析

The construction and analysis of tumor-infiltrating immune cell and ceRNA networks in recurrent soft tissue sarcoma.

作者信息

Huang Runzhi, Meng Tong, Chen Rui, Yan Penghui, Zhang Jie, Hu Peng, Zhu Xiaolong, Yin Huabin, Song Dianwen, Huang Zongqiang

机构信息

Department of Orthopaedics, The First Affiliated Hospital of Zhengzhou University, Zhengzhou 450052, China.

Division of Spine, Department of Orthopedics, Tongji Hospital Affiliated to Tongji University School of Medicine, Shanghai 200065, China.

出版信息

Aging (Albany NY). 2019 Nov 18;11(22):10116-10143. doi: 10.18632/aging.102424.

Abstract

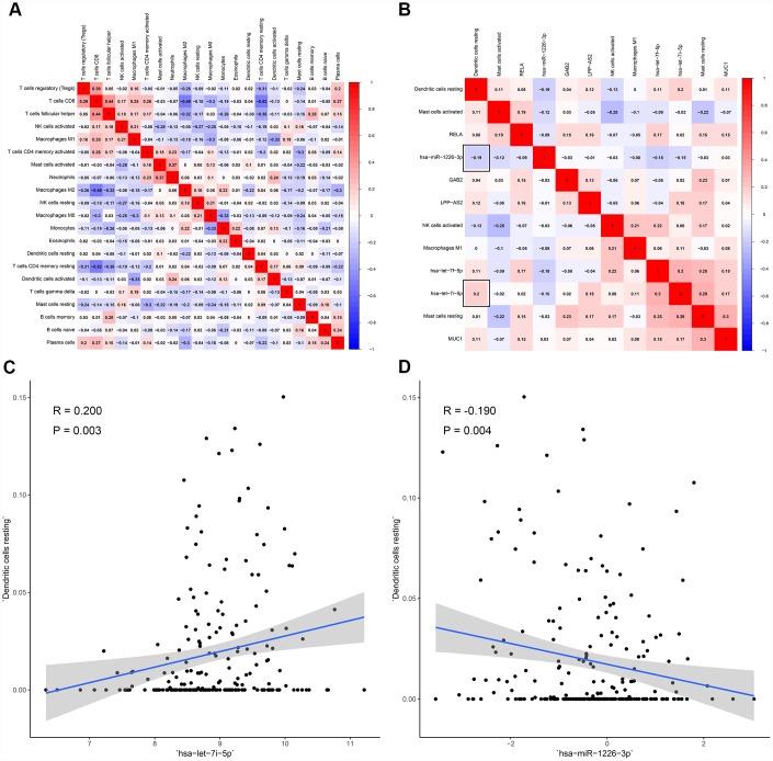
Soft tissue sarcoma (STS) is one of the most challenging tumors for medical oncologists, with a high rate of recurrence after initial resection. In this study, a recurrent STS-specific competitive endogenous RNA (ceRNA) network including seven recurrence and overall survival (OS)-associated genes (LPP-AS2, MUC1, GAB2, hsa-let-7i-5p, hsa-let-7f-5p, hsa-miR-101-3p and hsa-miR-1226-3p) was established based on the gene expression profiling of 259 primary sarcomas and 3 local recurrence samples from the TCGA database. The algorithm "cell type identification by estimating relative subsets of RNA transcripts (CIBERSORT)" was applied to estimate the fraction of immune cells in sarcomas. Based on 5 recurrence and OS-associated immune cells (NK cells activated, dendritic cells resting, mast cells resting, mast cells activated and macrophages M1), we constructed a recurrent STS-specific immune cells network. Both nomograms were identified to have good reliabilities (Area Under Curve (AUC) of 5-year survival is 0.724 and 0.773, respectively). Then the co-expression analysis was performed to identify the potential regulation network among recurrent STS-specific immune cells and ceRNAs. Hsa-miR-1226-3p and MUC1 were significantly correlated and dendritic cells resting was related to hsa-miR-1226-3p. Additionally, the expression of MUC1 and dendritic cell marker CD11c were also verified by immunohistochemistry (IHC) assay and multidimensional databases. In conclusion, this study illustrated the potential mechanism of hsa-miR-1226-3p regulating MUC1 and dendritic cells resting might play an important role in STS recurrence. These findings might provide potential prognostic biomarkers and therapeutic targets for recurrent STS.

摘要

软组织肉瘤(STS)是医学肿瘤学家面临的最具挑战性的肿瘤之一,初次切除后复发率很高。在本研究中,基于来自TCGA数据库的259例原发性肉瘤和3例局部复发病例的基因表达谱,建立了一个复发性STS特异性竞争性内源RNA(ceRNA)网络,该网络包括7个与复发和总生存期(OS)相关的基因(LPP-AS2、MUC1、GAB2、hsa-let-7i-5p、hsa-let-7f-5p、hsa-miR-101-3p和hsa-miR-1226-3p)。应用“通过估计RNA转录本相对子集进行细胞类型鉴定(CIBERSORT)”算法来估计肉瘤中免疫细胞的比例。基于5种与复发和OS相关的免疫细胞(活化的自然杀伤细胞、静息树突状细胞、静息肥大细胞、活化肥大细胞和M1巨噬细胞),构建了一个复发性STS特异性免疫细胞网络。两个列线图均被确定具有良好的可靠性(5年生存率的曲线下面积(AUC)分别为0.724和0.773)。然后进行共表达分析,以确定复发性STS特异性免疫细胞与ceRNAs之间的潜在调控网络。Hsa-miR-1226-3p与MUC1显著相关,静息树突状细胞与hsa-miR-1226-3p相关。此外,还通过免疫组织化学(IHC)检测和多维数据库验证了MUC1和树突状细胞标志物CD11c的表达。总之,本研究阐明了hsa-miR-1226-3p调节MUC1的潜在机制,静息树突状细胞可能在STS复发中起重要作用。这些发现可能为复发性STS提供潜在的预后生物标志物和治疗靶点。

https://cdn.ncbi.nlm.nih.gov/pmc/blobs/a2e2/6914407/4c3508ebed19/aging-11-102424-g001.jpg

文献AI研究员

20分钟写一篇综述,助力文献阅读效率提升50倍。

立即体验

用中文搜PubMed

大模型驱动的PubMed中文搜索引擎

马上搜索

文档翻译

学术文献翻译模型,支持多种主流文档格式。

立即体验