Suppr超能文献

翻译后的文本:翻译重编程标志着癌症对天冬酰胺限制的适应。

Translational reprogramming marks adaptation to asparagine restriction in cancer.

机构信息

Tumor Initiation and Maintenance Program, Cancer Center, Sanford Burnham Prebys Medical Discovery Institute, La Jolla, CA, USA.

Cancer Data Science Lab (CDSL), National Cancer Institute, National Institute of Health, Bethesda, MD, USA.

出版信息

Nat Cell Biol. 2019 Dec;21(12):1590-1603. doi: 10.1038/s41556-019-0415-1. Epub 2019 Nov 18.

Abstract

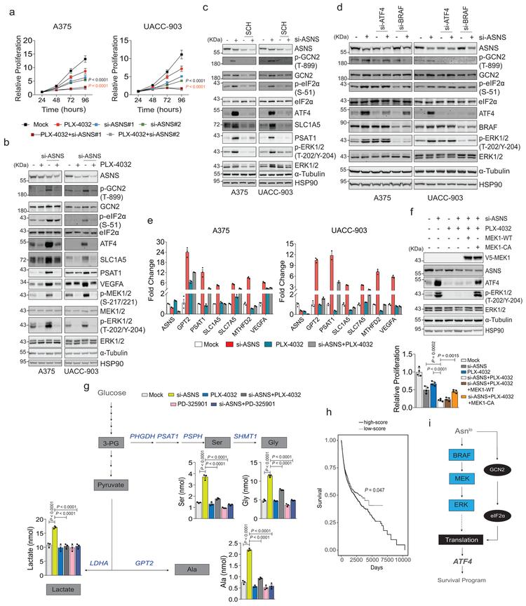
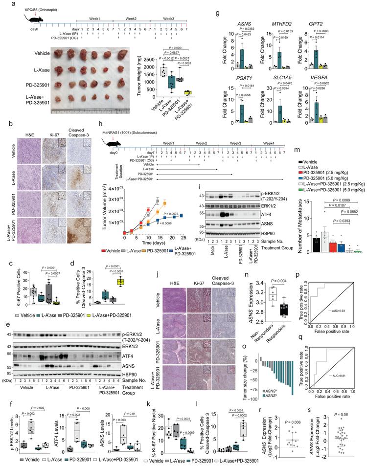
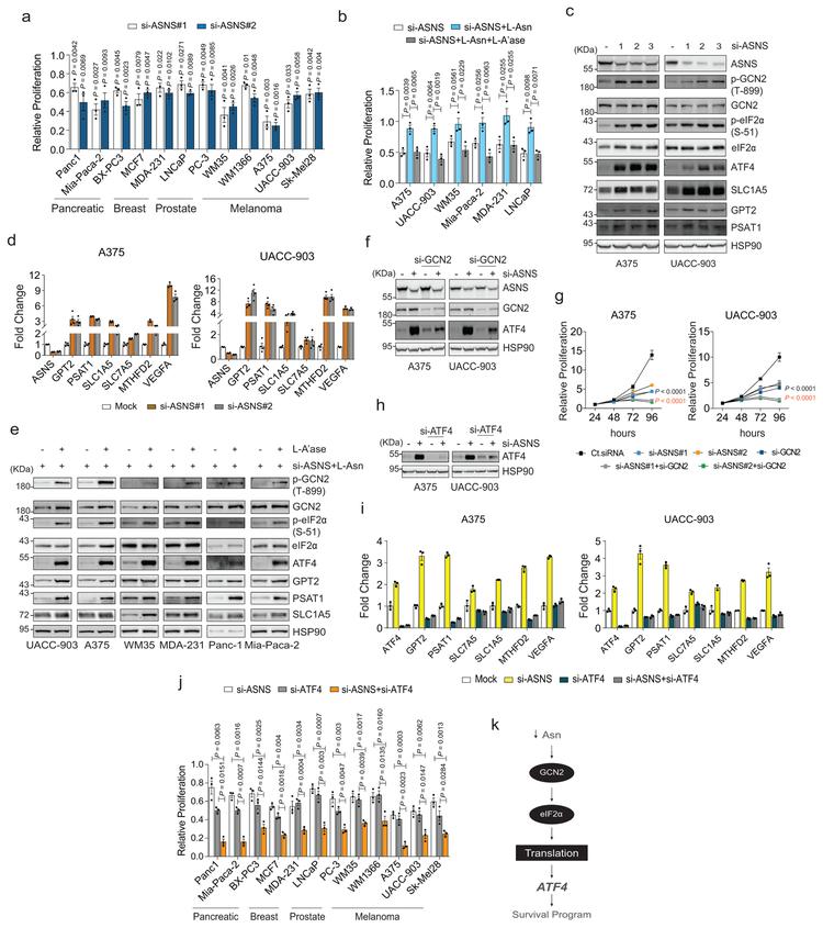
While amino acid restriction remains an attractive strategy for cancer therapy, metabolic adaptations limit its effectiveness. Here we demonstrate a role of translational reprogramming in the survival of asparagine-restricted cancer cells. Asparagine limitation in melanoma and pancreatic cancer cells activates receptor tyrosine kinase-MAPK signalling as part of a feedforward mechanism involving mammalian target of rapamycin complex 1 (mTORC1)-dependent increase in MAPK-interacting kinase 1 (MNK1) and eukaryotic translation initiation factor 4E (eIF4E), resulting in enhanced translation of activating transcription factor 4 (ATF4) mRNA. MAPK inhibition attenuates translational induction of ATF4 and the expression of its target asparagine synthetase (ASNS), sensitizing melanoma and pancreatic tumours to asparagine restriction, reflected in inhibition of their growth. Correspondingly, low ASNS expression is among the top predictors of response to inhibitors of MAPK signalling in patients with melanoma and is associated with favourable prognosis when combined with low MAPK signalling activity. These studies reveal an axis of adaptation to asparagine deprivation and present a rationale for clinical evaluation of MAPK inhibitors in combination with asparagine restriction approaches.

摘要

虽然氨基酸限制仍然是癌症治疗的一种有吸引力的策略,但代谢适应限制了其有效性。在这里,我们证明了翻译重编程在天冬酰胺限制的癌细胞存活中的作用。黑色素瘤和胰腺癌细胞中天冬酰胺的限制激活了受体酪氨酸激酶-MAPK 信号通路,作为涉及雷帕霉素复合物 1(mTORC1)依赖性 MAPK 相互作用激酶 1(MNK1)和真核翻译起始因子 4E(eIF4E)增加的正反馈机制的一部分,导致激活转录因子 4(ATF4)mRNA 的翻译增强。MAPK 抑制减弱了 ATF4 的翻译诱导及其靶标天冬酰胺合成酶(ASNS)的表达,使黑色素瘤和胰腺肿瘤对天冬酰胺限制敏感,反映在其生长受到抑制。相应地,ASNS 表达水平低是黑色素瘤患者对 MAPK 信号通路抑制剂反应的最重要预测因素之一,并且当与低 MAPK 信号活性结合时,与有利的预后相关。这些研究揭示了适应天冬酰胺剥夺的轴线,并为临床评估 MAPK 抑制剂与天冬酰胺限制方法联合应用提供了依据。

https://cdn.ncbi.nlm.nih.gov/pmc/blobs/73ee/7307327/a3bfc39f6125/nihms-1540628-f0008.jpg

文献AI研究员

20分钟写一篇综述,助力文献阅读效率提升50倍。

立即体验

用中文搜PubMed

大模型驱动的PubMed中文搜索引擎

马上搜索

文档翻译

学术文献翻译模型,支持多种主流文档格式。

立即体验