Suppr超能文献

肌原纤维直径由. 中蛋白质寡聚化的精细调节机制设定。

Myofibril diameter is set by a finely tuned mechanism of protein oligomerization in .

机构信息

Department of Biology, McGill University, Montreal, Canada.

出版信息

Elife. 2019 Nov 20;8:e50496. doi: 10.7554/eLife.50496.

Abstract

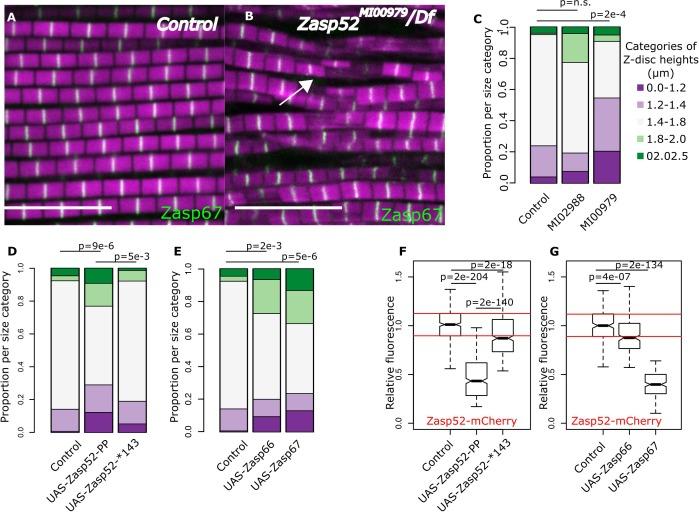
Myofibrils are huge cytoskeletal assemblies embedded in the cytosol of muscle cells. They consist of arrays of sarcomeres, the smallest contractile unit of muscles. Within a muscle type, myofibril diameter is highly invariant and contributes to its physiological properties, yet little is known about the underlying mechanisms setting myofibril diameter. Here we show that the PDZ and LIM domain protein Zasp, a structural component of Z-discs, mediates Z-disc and thereby myofibril growth through protein oligomerization. Oligomerization is induced by an interaction of its ZM domain with LIM domains. Oligomerization is terminated upon upregulation of shorter Zasp isoforms which lack LIM domains at later developmental stages. The balance between these two isoforms, which we call growing and blocking isoforms sets the stereotyped diameter of myofibrils. If blocking isoforms dominate, myofibrils become smaller. If growing isoforms dominate, myofibrils and Z-discs enlarge, eventually resulting in large pathological aggregates that disrupt muscle function.

摘要

肌原纤维是嵌入肌肉细胞胞质中的巨大细胞骨架组装体。它们由肌节的阵列组成,肌节是肌肉的最小收缩单位。在一种肌肉类型中,肌原纤维直径高度不变,这有助于其生理特性,但对于决定肌原纤维直径的潜在机制知之甚少。在这里,我们表明 PDZ 和 LIM 结构域蛋白 Zasp 是 Z 盘的结构成分,通过蛋白质寡聚化介导 Z 盘,从而介导肌原纤维的生长。寡聚化是由其 ZM 结构域与 LIM 结构域相互作用诱导的。在发育后期,较短的 Zasp 异构体上调,缺乏 LIM 结构域,从而终止寡聚化。这两种异构体之间的平衡,我们称之为生长和阻断异构体,决定了肌原纤维的标准直径。如果阻断异构体占主导地位,肌原纤维会变小。如果生长异构体占主导地位,肌原纤维和 Z 盘会增大,最终导致大的病理聚集体破坏肌肉功能。

https://cdn.ncbi.nlm.nih.gov/pmc/blobs/d7b6/6910826/b598175cced2/elife-50496-fig1.jpg

文献AI研究员

20分钟写一篇综述,助力文献阅读效率提升50倍。

立即体验

用中文搜PubMed

大模型驱动的PubMed中文搜索引擎

马上搜索

文档翻译

学术文献翻译模型,支持多种主流文档格式。

立即体验