Suppr超能文献

基于图像的蛋白质稳定性分析。

Image-Based Analysis of Protein Stability.

机构信息

Sunnybrook Research Institute, Toronto, ON M4N 3M5, Canada.

Princess Margaret Cancer Center, Toronto, ON M5G 1L7, Canada.

出版信息

Cytometry A. 2020 Apr;97(4):363-377. doi: 10.1002/cyto.a.23928. Epub 2019 Nov 27.

Abstract

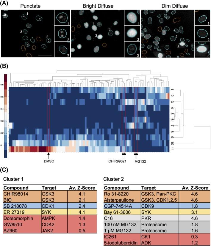
Short half-life proteins regulate many essential processes, including cell cycle, transcription, and apoptosis. However, few well-characterized protein-turnover pathways have been identified because traditional methods to measure protein half-life are time and labor intensive. To overcome this barrier, we developed a protein stability probe and high-content screening pipeline for novel regulators of short half-life proteins using automated image analysis. Our pilot probe consists of the short half-life protein c-MYC (MYC) fused to Venus fluorescent protein (MYC-Venus). This probe enables protein half-life to be scored as a function of fluorescence intensity and distribution. Rapid turnover prevents maximal fluorescence of the probe due to the relatively longer maturation time of the fluorescent protein. Cells expressing the MYC-Venus probe were analyzed using a pipeline in which automated confocal microscopy and image analyses were used to score MYC-Venus stability by two strategies: assaying the percentage of cells with Venus fluorescence above background, and phenotypic comparative analysis. To evaluate this high-content screening pipeline and our probe, a kinase inhibitor library was screened by confocal microscopy to identify known and novel kinases that regulate MYC stability. Compounds identified were shown to increase the half-life of both MYC-Venus and endogenous MYC, validating the probe and pipeline. Fusion of another short half-life protein, myeloid cell leukemia 1 (MCL1), with Venus also demonstrated an increase in percent Venus-positive cells after treatment with inhibitors known to stabilize MCL1. Together, the results validate the use of our automated microscopy and image analysis pipeline of stability probe-expressing cells to rapidly and quantitatively identify regulators of short half-life proteins. © 2019 The Authors. Cytometry Part A published by Wiley Periodicals, Inc. on behalf of International Society for Advancement of Cytometry.

摘要

半衰期短的蛋白质调节许多基本过程,包括细胞周期、转录和细胞凋亡。然而,由于传统的测量蛋白质半衰期的方法既耗时又费力,因此很少有得到很好描述的蛋白质周转途径被发现。为了克服这一障碍,我们使用自动化图像分析,开发了一种蛋白质稳定性探针和用于研究半衰期短的蛋白质新型调控因子的高通量筛选管道。我们的先导探针由半衰期短的蛋白质 c-MYC(MYC)与 Venus 荧光蛋白(MYC-Venus)融合组成。该探针可以根据荧光强度和分布来衡量蛋白质半衰期。由于荧光蛋白的成熟时间相对较长,快速周转会阻止探针达到最大荧光强度。使用自动化共聚焦显微镜和图像分析的管道对表达 MYC-Venus 探针的细胞进行分析,通过两种策略来通过两种策略来衡量 MYC-Venus 的稳定性:检测荧光强度超过背景的细胞百分比,以及表型比较分析。为了评估这种高通量筛选管道和我们的探针,通过共聚焦显微镜筛选激酶抑制剂文库,以鉴定已知和新的调节 MYC 稳定性的激酶。鉴定出的化合物被证明可以增加 MYC-Venus 和内源性 MYC 的半衰期,验证了探针和管道。与 Venus 融合的另一种半衰期短的蛋白质髓样细胞白血病 1(MCL1)也显示出在用已知稳定 MCL1 的抑制剂处理后,Venus 阳性细胞的百分比增加。总之,这些结果验证了使用我们的自动显微镜和表达稳定性探针的细胞的图像分析管道来快速和定量地识别半衰期短的蛋白质的调节剂。

https://cdn.ncbi.nlm.nih.gov/pmc/blobs/863c/7187295/008490576aa6/CYTO-97-363-g001.jpg

文献AI研究员

20分钟写一篇综述,助力文献阅读效率提升50倍。

立即体验

用中文搜PubMed

大模型驱动的PubMed中文搜索引擎

马上搜索

文档翻译

学术文献翻译模型,支持多种主流文档格式。

立即体验