Suppr超能文献

龟板提取物通过调节 PI3K/AKT 信号通路减轻了涕灭威对肉鸡的毒性。

Plastrum Testudinis Extract Mitigates Thiram Toxicity in Broilers via Regulating PI3K/AKT Signaling.

机构信息

College of Veterinary Medicine, Huazhong Agricultural University, Wuhan 430070, China.

Faculty of Veterinary & Animal Sciences, University of the Poonch, Rawalakot, District Poonch 12350, Azad Jammu & Kashmir, Pakistan.

出版信息

Biomolecules. 2019 Nov 26;9(12):784. doi: 10.3390/biom9120784.

Abstract

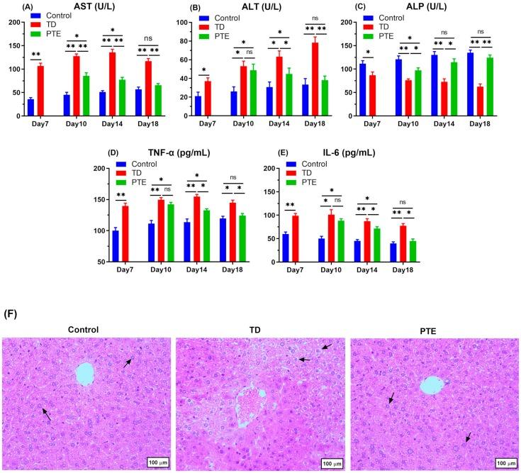
Tibial dyschondroplasia (TD) negatively affects broilers all over the world, in which the accretion of the growth plate (GP) develops into tibial proximal metaphysis. Plastrum testudinis extract (PTE) is renowned as a powerful antioxidant, anti-inflammatory, and bone healing agent. The current study was conducted to evaluate the efficacy of PTE for the treatment of thiram-induced TD chickens. Broilers (day old; = 300) were raised for 3 days with normal feed. On the 4th day, three groups ( = 100 each) were sorted, namely, the control (normal diet), TD, and PTE groups (normal diet+ thiram 50 mg/kg). On the 7th day, thiram was stopped in the TD and PTE group, and the PTE group received a normal diet and PTE (30 mg/kg/day). Plastrum testudinis extract significantly restored ( < 0.05) the liver antioxidant enzymes, inflammatory cytokines, serum biochemicals, GP width, and tibia weight as compared to the TD group. The PTE administration significantly increased ( < 0.05) growth performance, vascularization, (serine/threonine-protein kinase), and expressions and the number of hepatocytes and chondrocytes with intact nuclei were enhanced. In conclusion, PTE has the potential to heal TD lesions and act as an antioxidant and anti-inflammatory drug in chickens exposed to thiram via the upregulation of and expressions.

摘要

胫骨软骨发育不良(TD)对全世界的肉鸡都有负面影响,其中生长板(GP)的增生发展为胫骨近端干骺端。龟板提取物(PTE)是一种著名的强大抗氧化剂、抗炎药和骨愈合剂。本研究旨在评估 PTE 治疗毒莠定诱导的 TD 鸡的疗效。肉鸡(1 日龄; = 300)用正常饲料饲养 3 天。第 4 天,将三组(每组 100 只)进行分类,即对照组(正常饮食)、TD 组和 PTE 组(正常饮食+毒莠定 50mg/kg)。第 7 天,TD 组和 PTE 组停止使用毒莠定,PTE 组给予正常饮食和 PTE(30mg/kg/天)。与 TD 组相比,PTE 显著恢复了(<0.05)肝脏抗氧化酶、炎症细胞因子、血清生化指标、GP 宽度和胫骨重量。PTE 给药显著提高了(<0.05)生长性能、血管化、(丝氨酸/苏氨酸蛋白激酶)和 表达以及具有完整核的肝细胞和软骨细胞的数量。总之,PTE 具有通过上调 和 表达来治愈 TD 病变和作为抗氧化剂和抗炎药物在暴露于毒莠定的鸡中的潜力。

https://cdn.ncbi.nlm.nih.gov/pmc/blobs/c67f/6995622/dcae66f4377f/biomolecules-09-00784-g001.jpg

文献AI研究员

20分钟写一篇综述,助力文献阅读效率提升50倍。

立即体验

用中文搜PubMed

大模型驱动的PubMed中文搜索引擎

马上搜索

文档翻译

学术文献翻译模型,支持多种主流文档格式。

立即体验