Suppr超能文献

葡萄糖通过 Sox9 和 Runx2 的 O-GlcNAc 修饰调控人软骨终板干细胞的组织特异性软骨-成骨分化。

Glucose regulates tissue-specific chondro-osteogenic differentiation of human cartilage endplate stem cells via O-GlcNAcylation of Sox9 and Runx2.

机构信息

Department of Orthopedics, Xinqiao Hospital, Army Medical University, Chongqing, 400038, People's Republic of China.

Department of Orthopaedics, The Second Affiliated Hospital of Southwest Medical University, Lu Zhou, 646000, Sichuan, People's Republic of China.

出版信息

Stem Cell Res Ther. 2019 Nov 28;10(1):357. doi: 10.1186/s13287-019-1440-5.

Abstract

BACKGROUND

The degenerative disc disease (DDD) is a major cause of low back pain. The physiological low-glucose microenvironment of the cartilage endplate (CEP) is disrupted in DDD. Glucose influences protein O-GlcNAcylation via the hexosamine biosynthetic pathway (HBP), which is the key to stem cell fate. Thiamet-G is an inhibitor of O-GlcNAcase for accumulating O-GlcNAcylated proteins while 6-diazo-5-oxo-L-norleucine (DON) inhibits HBP. Mechanisms of DDD are incompletely understood but include CEP degeneration and calcification. We aimed to identify the molecular mechanisms of glucose in CEP calcification in DDD.

METHODS

We assessed normal and degenerated CEP tissues from patients, and the effects of chondrogenesis and osteogenesis of the CEP were determined by western blot and immunohistochemical staining. Cartilage endplate stem cells (CESCs) were induced with low-, normal-, and high-glucose medium for 21 days, and chondrogenic and osteogenic differentiations were measured by Q-PCR, western blot, and immunohistochemical staining. CESCs were induced with low-glucose and high-glucose medium with or without Thiamet-G or DON for 21 days, and chondrogenic and osteogenic differentiations were measured by Q-PCR, western blot, and immunohistochemical staining. Sox9 and Runx2 O-GlcNAcylation were measured by immunofluorescence. The effects of O-GlcNAcylation on the downstream genes of Sox9 and Runx2 were determined by Q-PCR and western blot.

RESULTS

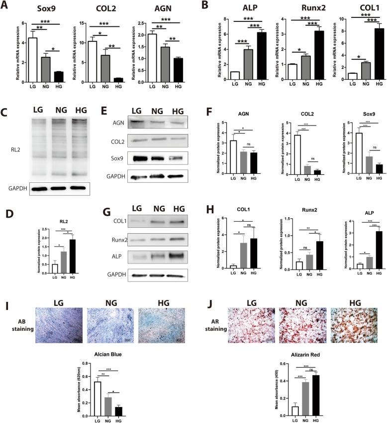
Degenerated CEPs from DDD patients lost chondrogenesis, acquired osteogenesis, and had higher protein O-GlcNAcylation level compared to normal CEPs from LVF patients. CESC chondrogenic differentiation gradually decreased while osteogenic differentiation gradually increased from low- to high-glucose differentiation medium. Furthermore, Thiamet-G promoted CESC osteogenic differentiation and inhibited chondrogenic differentiation in low-glucose differentiation medium; however, DON acted opposite role in high-glucose differentiation medium. Interestingly, we found that Sox9 and Runx2 were O-GlcNAcylated in differentiated CESCs. Finally, O-GlcNAcylation of Sox9 and Runx2 decreased chondrogenesis and increased osteogenesis in CESCs.

CONCLUSIONS

Our findings demonstrate the effect of glucose concentration on regulating the chondrogenic and osteogenic differentiation potential of CESCs and provide insight into the mechanism of how glucose concentration regulates Sox9 and Runx2 O-GlcNAcylation to affect the differentiation of CESCs, which may represent a target for CEP degeneration therapy.

摘要

背景

退行性椎间盘疾病(DDD)是腰痛的主要原因。软骨终板(CEP)的生理低糖微环境在 DDD 中被破坏。葡萄糖通过己糖胺生物合成途径(HBP)影响蛋白质的 O-GlcNAc 化,这是干细胞命运的关键。噻唑烷-G 是一种 O-GlcNAcase 的抑制剂,可积累 O-GlcNAc 化蛋白,而 6-二氮-5-氧-L-正亮氨酸(DON)则抑制 HBP。DDD 的机制尚不完全清楚,但包括 CEP 退化和钙化。我们旨在确定葡萄糖在 DDD 中 CEP 钙化中的分子机制。

方法

我们评估了来自患者的正常和退化的 CEP 组织,并通过 Western blot 和免疫组织化学染色确定 CEP 的软骨生成和成骨作用。用低、正常和高葡萄糖培养基诱导 CEP 干细胞(CESC)21 天,并通过 Q-PCR、Western blot 和免疫组织化学染色测量软骨生成和成骨分化。用低葡萄糖和高葡萄糖培养基诱导 CESC 21 天,并用噻唑烷-G 或 DON 处理,通过 Q-PCR、Western blot 和免疫组织化学染色测量软骨生成和成骨分化。通过免疫荧光测量 Sox9 和 Runx2 的 O-GlcNAc 化。通过 Q-PCR 和 Western blot 确定 O-GlcNAc 化对 Sox9 和 Runx2 下游基因的影响。

结果

与来自 LVF 患者的正常 CEP 相比,来自 DDD 患者的退化 CEP 失去了软骨生成能力,获得了成骨能力,并且具有更高的蛋白质 O-GlcNAc 化水平。CESC 的软骨生成分化逐渐降低,而成骨分化逐渐从低葡萄糖分化培养基增加到高葡萄糖分化培养基。此外,噻唑烷-G 促进 CESC 在低葡萄糖分化培养基中的成骨分化并抑制软骨生成分化;然而,DON 在高葡萄糖分化培养基中起相反的作用。有趣的是,我们发现分化的 CESC 中 Sox9 和 Runx2 被 O-GlcNAc 化。最后,CESC 中的 Sox9 和 Runx2 的 O-GlcNAc 化减少了软骨生成并增加了成骨。

结论

我们的研究结果表明葡萄糖浓度对调节 CESC 的软骨生成和成骨分化潜力的影响,并深入了解葡萄糖浓度如何调节 Sox9 和 Runx2 的 O-GlcNAc 化以影响 CESC 的分化,这可能代表 CEP 退化治疗的一个靶点。

https://cdn.ncbi.nlm.nih.gov/pmc/blobs/8901/6883626/0606d9e2de34/13287_2019_1440_Fig1_HTML.jpg

文献AI研究员

20分钟写一篇综述,助力文献阅读效率提升50倍。

立即体验

用中文搜PubMed

大模型驱动的PubMed中文搜索引擎

马上搜索

文档翻译

学术文献翻译模型,支持多种主流文档格式。

立即体验