Suppr超能文献

一种选择性 BCL-XL PROTAC 降解剂可实现安全有效的抗肿瘤活性。

A selective BCL-X PROTAC degrader achieves safe and potent antitumor activity.

机构信息

Department of Pharmacodynamics, University of Florida, Gainesville, FL, USA.

Department of Medicinal Chemistry, College of Pharmacy, University of Florida, Gainesville, FL, USA.

出版信息

Nat Med. 2019 Dec;25(12):1938-1947. doi: 10.1038/s41591-019-0668-z. Epub 2019 Dec 2.

Abstract

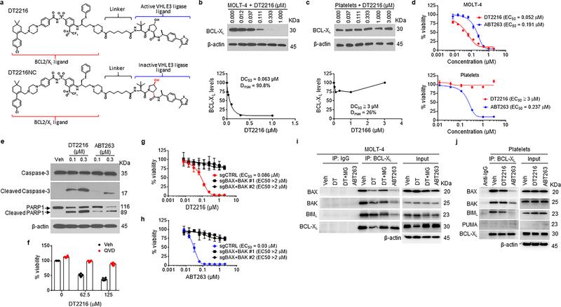
B-cell lymphoma extra large (BCL-X) is a well-validated cancer target. However, the on-target and dose-limiting thrombocytopenia limits the use of BCL-X inhibitors, such as ABT263, as safe and effective anticancer agents. To reduce the toxicity of ABT263, we converted it into DT2216, a BCL-X proteolysis-targeting chimera (PROTAC), that targets BCL-X to the Von Hippel-Lindau (VHL) E3 ligase for degradation. We found that DT2216 was more potent against various BCL-X-dependent leukemia and cancer cells but considerably less toxic to platelets than ABT263 in vitro because VHL is poorly expressed in platelets. In vivo, DT2216 effectively inhibits the growth of several xenograft tumors as a single agent or in combination with other chemotherapeutic agents, without causing appreciable thrombocytopenia. These findings demonstrate the potential to use PROTAC technology to reduce on-target drug toxicities and rescue the therapeutic potential of previously undruggable targets. Furthermore, DT2216 may be developed as a safe first-in-class anticancer agent targeting BCL-X.

摘要

B 细胞淋巴瘤超大(BCL-X)是一个经过充分验证的癌症靶点。然而,针对该靶点的药物和剂量限制的血小板减少症限制了 BCL-X 抑制剂(如 ABT263)作为安全有效的抗癌药物的使用。为了降低 ABT263 的毒性,我们将其转化为 DT2216,一种 BCL-X 蛋白水解靶向嵌合体(PROTAC),它将 BCL-X 靶向到 Von Hippel-Lindau(VHL)E3 连接酶进行降解。我们发现,DT2216 对各种依赖 BCL-X 的白血病和癌细胞的活性更强,但在体外对血小板的毒性比 ABT263 小得多,因为 VHL 在血小板中表达水平较低。在体内,DT2216 作为单一药物或与其他化疗药物联合使用,可有效抑制几种异种移植肿瘤的生长,而不会引起明显的血小板减少。这些发现表明,使用 PROTAC 技术有可能降低针对靶点的药物毒性,并挽救以前无法治疗的靶点的治疗潜力。此外,DT2216 可能被开发为一种针对 BCL-X 的安全的首创类抗癌药物。

https://cdn.ncbi.nlm.nih.gov/pmc/blobs/5879/6898785/2c4d685cfdc4/nihms-1541594-f0007.jpg

文献AI研究员

20分钟写一篇综述,助力文献阅读效率提升50倍。

立即体验

用中文搜PubMed

大模型驱动的PubMed中文搜索引擎

马上搜索

文档翻译

学术文献翻译模型,支持多种主流文档格式。

立即体验