Suppr超能文献

FOXO3a 调控呼吸道上皮细胞中鼻病毒诱导的固有免疫反应。

FOXO3a regulates rhinovirus-induced innate immune responses in airway epithelial cells.

机构信息

Department of Thoracic Surgery and Medicine, Temple University, Philadelphia, PA, USA.

Department of Physiology, Temple University, Philadelphia, PA, USA.

出版信息

Sci Rep. 2019 Dec 3;9(1):18180. doi: 10.1038/s41598-019-54567-3.

Abstract

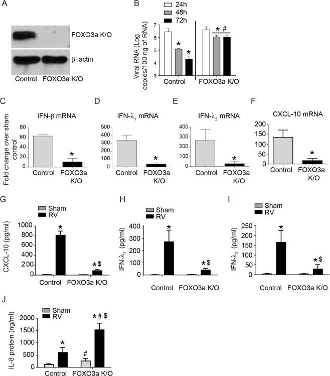
Forkhead transcription factor class O (FOXO)3a, which plays a critical role in a wide variety of cellular processes, was also found to regulate cell-type-specific antiviral responses. Airway epithelial cells express FOXO3a and play an important role in clearing rhinovirus (RV) by mounting antiviral type I and type III interferon (IFN) responses. To elucidate the role of FOXO3a in regulating antiviral responses, we generated airway epithelial cell-specific Foxo3a knockout (Scga1b1-Foxo3a-/-) mice and a stable FOXO3a knockout human airway epithelial cell line. Compared to wild-type, Scga1b1-Foxo3a-/- mice show reduced IFN-α, IFN-β, IFN-λ2/3 in response to challenge with RV or double-stranded (ds)RNA mimic, Poly Inosinic-polycytidylic acid (Poly I:C) indicating defective dsRNA receptor signaling. RV-infected Scga1b1-Foxo3a-/- mice also show viral persistence, enhanced lung inflammation and elevated pro-inflammatory cytokine levels. FOXO3a K/O airway epithelial cells show attenuated IFN responses to RV infection and this was associated with conformational change in mitochondrial antiviral signaling protein (MAVS) but not with a reduction in the expression of dsRNA receptors under unstimulated conditions. Pretreatment with MitoTEMPO, a mitochondrial-specific antioxidant corrects MAVS conformation and restores antiviral IFN responses to subsequent RV infection in FOXO3a K/O cells. Inhibition of oxidative stress also reduces pro-inflammatory cytokine responses to RV in FOXO3a K/O cells. Together, our results indicate that FOXO3a plays a critical role in regulating antiviral responses as well as limiting pro-inflammatory cytokine expression. Based on these results, we conclude that FOXO3a contributes to optimal viral clearance and prevents excessive lung inflammation following RV infection.

摘要

叉头框转录因子 O 类(FOXO)3a 在广泛的细胞过程中发挥关键作用,也被发现调节细胞类型特异性抗病毒反应。气道上皮细胞表达 FOXO3a,并通过启动抗病毒 I 型和 III 型干扰素(IFN)反应在清除鼻病毒(RV)方面发挥重要作用。为了阐明 FOXO3a 在调节抗病毒反应中的作用,我们生成了气道上皮细胞特异性 Foxo3a 敲除(Scga1b1-Foxo3a-/-)小鼠和稳定的 FOXO3a 敲除人气道上皮细胞系。与野生型相比,Scga1b1-Foxo3a-/- 小鼠在受到 RV 或双链(ds)RNA 模拟物聚肌苷酸-聚胞苷酸(Poly I:C)的挑战时,IFN-α、IFN-β 和 IFN-λ2/3 的表达减少,表明 dsRNA 受体信号传导受损。RV 感染的 Scga1b1-Foxo3a-/- 小鼠也表现出病毒持续存在、肺部炎症增强和促炎细胞因子水平升高。FOXO3a K/O 气道上皮细胞对 RV 感染的 IFN 反应减弱,这与抗病毒信号蛋白(MAVS)的构象变化有关,但与未刺激条件下 dsRNA 受体表达减少无关。线粒体特异性抗氧化剂 MitoTEMPO 的预处理可纠正 MAVS 构象,并恢复 FOXO3a K/O 细胞随后感染 RV 后的抗病毒 IFN 反应。抑制氧化应激也可减少 FOXO3a K/O 细胞对 RV 的促炎细胞因子反应。总之,我们的结果表明,FOXO3a 在调节抗病毒反应以及限制促炎细胞因子表达方面发挥关键作用。基于这些结果,我们得出结论,FOXO3a 有助于 RV 感染后最佳的病毒清除和防止过度的肺部炎症。

https://cdn.ncbi.nlm.nih.gov/pmc/blobs/5734/6890790/81f8a6a259ac/41598_2019_54567_Fig1_HTML.jpg

文献AI研究员

20分钟写一篇综述,助力文献阅读效率提升50倍。

立即体验

用中文搜PubMed

大模型驱动的PubMed中文搜索引擎

马上搜索

文档翻译

学术文献翻译模型,支持多种主流文档格式。

立即体验