Suppr超能文献

ING4 通过与 SIRT1 的直接相互作用来调节 NF-κB 通路,从而减轻脂多糖诱导的炎症。

ING4 alleviated lipopolysaccharide-induced inflammation by regulating the NF-κB pathway via a direct interaction with SIRT1.

机构信息

Department of Burns and Cutaneous Surgery, Xijing Hospital, The Fourth Military Medical University, Xi'an, Shaanxi, China.

The Fifteenth Squadron of the Fourth Regiment, School of Basic Medicine, The Four Military Medical University, Xi'an, Shaanxi, China.

出版信息

Immunol Cell Biol. 2020 Feb;98(2):127-137. doi: 10.1111/imcb.12308. Epub 2020 Jan 14.

Abstract

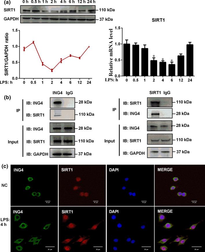
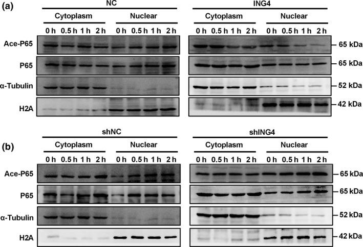
Sepsis is a complex inflammatory disorder in which high mortality is associated with an excessive inflammatory response. Inhibitor of growth 4 (ING4), which is a cofactor of histone acetyltransferase and histone deacetylase complexes, could negatively regulate this inflammation. However, the exact molecular signaling pathway regulated by ING4 remains uncertain. As a pivotal histone deacetylase, Sirtuin1 (SIRT1), which is widely accepted to be an anti-inflammatory molecule, has not been found to be linked to ING4. This study investigated how ING4 is involved in the regulation of inflammation by constructing lipopolysaccharide (LPS)-induced macrophage and mouse sepsis models. Our results revealed that ING4 expression decreased, whereas the levels of proinflammatory cytokines increased in LPS-stimulated cultured primary macrophages and RAW 264.7 cells. ING4 transfection was confirmed to alleviate the LPS-induced upregulation of proinflammatory cytokine expression both in vitro and in vivo. In addition, ING4-overexpressing mice were hyposensitive to an LPS challenge and displayed reduced organ injury. Furthermore, immunoprecipitation indicated a direct interaction between ING4 and the SIRT1 protein. Moreover, ING4 could block nuclear factor-kappa B (NF-κB) P65 nuclear translocation and restrict P65 acetylation at lysine 310 induced by LPS treatment. These results are the first to clarify that the anti-inflammatory role of ING4 is associated with SIRT1, through which ING4 inhibits NF-κB signaling activation. Our studies provide a novel signaling axis involving ING4/SIRT1/NF-κB in LPS-induced sepsis.

摘要

脓毒症是一种复杂的炎症性疾病,其高死亡率与过度炎症反应有关。生长抑制因子 4(ING4)是组蛋白乙酰转移酶和组蛋白去乙酰化酶复合物的辅助因子,可能负调控这种炎症。然而,ING4 调节的确切分子信号通路尚不确定。Sirtuin1(SIRT1)作为一种关键的组蛋白去乙酰化酶,被广泛认为是一种抗炎分子,但尚未发现与 ING4 有关。本研究通过构建脂多糖(LPS)诱导的巨噬细胞和小鼠脓毒症模型,探讨了 ING4 如何参与炎症的调节。我们的结果表明,在 LPS 刺激的原代培养巨噬细胞和 RAW264.7 细胞中,ING4 表达降低,而促炎细胞因子的水平升高。ING4 转染被证实可减轻 LPS 诱导的促炎细胞因子表达的上调,无论是在体外还是体内。此外,ING4 过表达的小鼠对 LPS 挑战的敏感性降低,且器官损伤减少。此外,免疫沉淀表明 ING4 与 SIRT1 蛋白之间存在直接相互作用。此外,ING4 可阻断核因子-κB(NF-κB)P65 核易位,并限制 LPS 处理诱导的 P65 赖氨酸 310 乙酰化。这些结果首次阐明,ING4 的抗炎作用与 SIRT1 有关,通过这种作用,ING4 抑制 NF-κB 信号的激活。我们的研究为 LPS 诱导的脓毒症中涉及 ING4/SIRT1/NF-κB 的新型信号轴提供了依据。

https://cdn.ncbi.nlm.nih.gov/pmc/blobs/9ae6/7384142/7f597e56ac44/IMCB-98-127-g001.jpg

文献AI研究员

20分钟写一篇综述,助力文献阅读效率提升50倍。

立即体验

用中文搜PubMed

大模型驱动的PubMed中文搜索引擎

马上搜索

文档翻译

学术文献翻译模型,支持多种主流文档格式。

立即体验