Suppr超能文献

组蛋白乙酰转移酶(HAT)抑制剂对胰腺导管腺癌(PDAC)细胞中广泛表观遗传结构域的破坏作用

Disruption of Broad Epigenetic Domains in PDAC Cells by HAT Inhibitors.

作者信息

Gerrard Diana L, Boyd Joseph R, Stein Gary S, Jin Victor X, Frietze Seth

机构信息

Biomedical and Health Sciences Department, University of Vermont, Burlington, VT 05405, USA.

Cellular Molecular Biomedical Sciences Program, University of Vermont, Burlington, VT 05405, USA.

出版信息

Epigenomes. 2019 Jun;3(2). doi: 10.3390/epigenomes3020011. Epub 2019 Jun 2.

Abstract

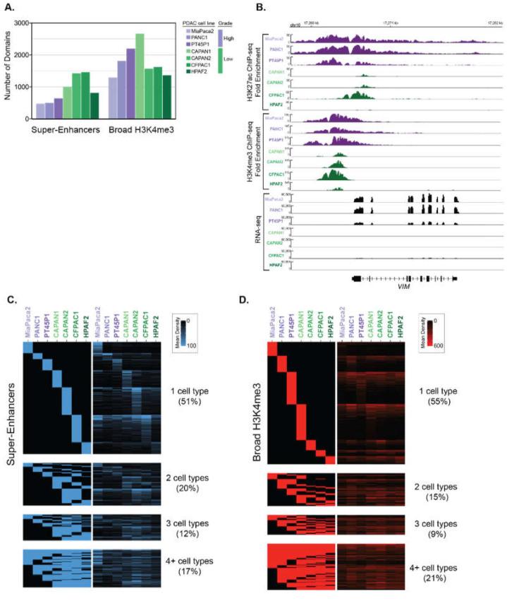
The spreading of epigenetic domains has emerged as a distinguishing epigenomic phenotype for diverse cell types. In particular, clusters of H3K27ac- and H3K4me3-marked elements, referred to as super-enhancers, and broad H3K4me3 domains, respectively, have been linked to cell identity and disease states. Here, we characterized the broad domains from different pancreatic ductal adenocarcinoma (PDAC) cell lines that represent distinct histological grades. Our integrative genomic analysis found that human derived cell line models for distinct PDAC grades exhibit characteristic broad epigenetic features associated with gene expression patterns that are predictive of patient prognosis and provide insight into pancreatic cancer cell identity. In particular, we find that genes marked by overlapping Low-Grade broad domains correspond to an epithelial phenotype and hold potential as markers for patient stratification. We further utilize ChIP-seq to compare the effects of histone acetyltransferase (HAT) inhibitors to detect global changes in histone acetylation and methylation levels. We found that HAT inhibitors impact certain broad domains of pancreatic cancer cells. Overall, our results reveal potential roles for broad domains in cells from distinct PDAC grades and demonstrate the plasticity of particular broad epigenomic domains to epigenetic inhibitors.

摘要

表观遗传结构域的扩展已成为多种细胞类型独特的表观基因组表型。特别是,分别被称为超级增强子的H3K27ac和H3K4me3标记元件簇以及广泛的H3K4me3结构域,已与细胞身份和疾病状态相关联。在这里,我们对来自代表不同组织学分级的不同胰腺导管腺癌(PDAC)细胞系的广泛结构域进行了表征。我们的综合基因组分析发现,不同PDAC分级的人源细胞系模型表现出与基因表达模式相关的特征性广泛表观遗传特征,这些特征可预测患者预后并深入了解胰腺癌细胞身份。特别是,我们发现由重叠的低级别广泛结构域标记的基因对应于上皮表型,并具有作为患者分层标志物的潜力。我们进一步利用染色质免疫沉淀测序(ChIP-seq)比较组蛋白乙酰转移酶(HAT)抑制剂的作用,以检测组蛋白乙酰化和甲基化水平的整体变化。我们发现HAT抑制剂会影响胰腺癌细胞的某些广泛结构域。总体而言,我们的结果揭示了广泛结构域在不同PDAC分级细胞中的潜在作用,并证明了特定广泛表观基因组结构域对表观遗传抑制剂的可塑性。

https://cdn.ncbi.nlm.nih.gov/pmc/blobs/3770/8594733/ddf2963d6c9b/epigenomes-03-00011-g001.jpg

文献AI研究员

20分钟写一篇综述,助力文献阅读效率提升50倍。

立即体验

用中文搜PubMed

大模型驱动的PubMed中文搜索引擎

马上搜索

文档翻译

学术文献翻译模型,支持多种主流文档格式。

立即体验