Suppr超能文献

Bach2 缺乏导致自身反应性 B 细胞产生 IgG 自身抗体,并通过 T 细胞依赖性滤泡外途径诱导狼疮。

Bach2 deficiency leads autoreactive B cells to produce IgG autoantibodies and induce lupus through a T cell-dependent extrafollicular pathway.

机构信息

Laboratory of Autoimmunology, Department of Anatomy and Cell Biology, College of Medicine, Hanyang University, Seoul, 04763, Korea.

Department of Pathology, College of Medicine, Hanyang University, Seoul, 04763, Korea.

出版信息

Exp Mol Med. 2019 Dec 9;51(12):1-13. doi: 10.1038/s12276-019-0352-x.

Abstract

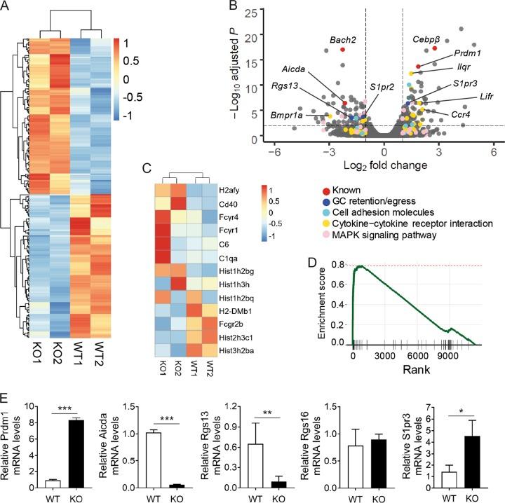
Class-switched IgG autoantibodies but not unswitched IgM autoantibodies play a crucial role in the development of systemic lupus erythematosus (SLE). Bach2 is known to be essential for class switch recombination of Ig genes, but recent genomic and clinical studies have suggested an association of Bach2 deficiency with SLE. This study was undertaken to examine the mechanism by which Bach2 regulates the development of SLE. Despite defects in Ig class switch recombination and germinal center formation when actively immunized, Bach2 mice spontaneously accumulated IgG autoantibody-secreting cells without germinal center reactions in a regulatory T cell-independent manner, and this phenomenon was accompanied by manifestations akin to SLE. Transcriptome analyses revealed that Bach2 regulated the expression of genes related to germinal center formation and SLE pathogenesis in B cells. B cell-specific deletion of Bach2 was sufficient to impair the development of germinal center B cells but insufficient to promote the production of IgG autoantibodies. Bach2 deficiency caused CD4 T cells to overexpress Icos and differentiate into extrafollicular helper T cells in a cell-autonomous manner. These findings suggest that Bach2-deficient autoreactive B cells preferentially react at extrafollicular sites to give rise to IgG class-switched pathogenic plasma cells and that this effect requires the help of Bach2Icos helper T cells. Thus, the cell-autonomous roles of Bach2 in B cells and in their cognate CD4 T cells are required to maintain self-tolerance against SLE.

摘要

类别转换的 IgG 自身抗体而非未转换的 IgM 自身抗体在系统性红斑狼疮 (SLE) 的发展中起着至关重要的作用。Bach2 已知是 Ig 基因类别转换重组所必需的,但最近的基因组和临床研究表明 Bach2 缺乏与 SLE 有关。本研究旨在探讨 Bach2 调节 SLE 发展的机制。尽管在主动免疫时 Ig 类别转换重组和生发中心形成存在缺陷,但 Bach2 小鼠以调节性 T 细胞非依赖性方式自发积累 IgG 自身抗体分泌细胞,而无生发中心反应,并且这种现象伴随着类似于 SLE 的表现。转录组分析显示,Bach2 调节了 B 细胞中与生发中心形成和 SLE 发病机制相关的基因的表达。B 细胞特异性 Bach2 缺失足以损害生发中心 B 细胞的发育,但不足以促进 IgG 自身抗体的产生。Bach2 缺乏导致 CD4 T 细胞以细胞自主性方式过度表达 Icos 并分化为滤泡外辅助 T 细胞。这些发现表明,Bach2 缺陷的自身反应性 B 细胞优先在滤泡外部位反应,产生 IgG 类别转换的致病性浆细胞,而这种效应需要 Bach2Icos 辅助 T 细胞的帮助。因此,B 细胞和其同源 CD4 T 细胞中 Bach2 的细胞自主性作用对于维持对 SLE 的自身耐受是必需的。

https://cdn.ncbi.nlm.nih.gov/pmc/blobs/6a7f/6901549/ce864a45c46c/12276_2019_352_Fig1_HTML.jpg

文献AI研究员

20分钟写一篇综述,助力文献阅读效率提升50倍。

立即体验

用中文搜PubMed

大模型驱动的PubMed中文搜索引擎

马上搜索

文档翻译

学术文献翻译模型,支持多种主流文档格式。

立即体验