Suppr超能文献

二氯乙酸盐通过靶向有氧糖酵解增强新城疫病毒介导的肝癌病毒免疫治疗。

Targeting aerobic glycolysis by dichloroacetate improves Newcastle disease virus-mediated viro-immunotherapy in hepatocellular carcinoma.

机构信息

Department of Hepatobiliary Surgery, the Affiliated Drum Tower Hospital, Medical School of Nanjing University, Nanjing, 210008, China.

Jiangsu Key Laboratory of Molecular Medicine, Medical School of Nanjing University, Nanjing, 210093, China.

出版信息

Br J Cancer. 2020 Jan;122(1):111-120. doi: 10.1038/s41416-019-0639-7. Epub 2019 Dec 10.

Abstract

BACKGROUND

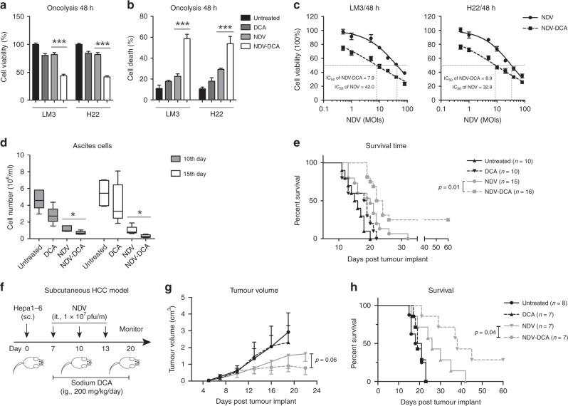
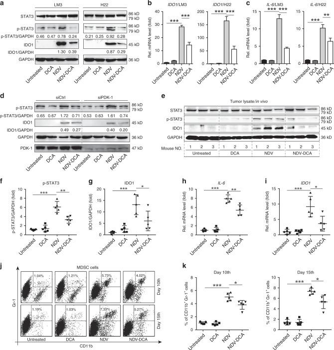
Oncolytic viro-immunotherapy holds promise for cancer treatment. While immune activation can be robustly triggered by oncolytic viruses, negative feedback is often upregulated in the tumour microenvironment (TME). Lactate accumulation, signal transducer and activator of transcription 3 (STAT3) activation, indoleamine 2,3-dioxygenase 1 (IDO1) expression, and myeloid-derived suppressor cell (MDSC) infiltration coordinate to shape the immunosuppressive TME.

METHODS

Representative hepatocellular carcinoma (HCC) cell lines and HCC-bearing mice were treated with oncolytic Newcastle disease virus (NDV), alone or in combination with dichloroacetate (DCA, a pyruvate dehydrogenase kinase (PDK) inhibitor).

RESULTS

We found that infection with oncolytic NDV led to significant induction of the aforementioned suppressive factors. Interestingly, DCA significantly reduced lactate release, STAT3 activation, IDO1 upregulation, and MDSC infiltration in NDV-treated HCC. Consequently, DCA significantly enhanced the antitumour immune responses, leading to improved antitumour efficacy and prolonged survival in mouse models of ascitic and subcutaneous HCC. Furthermore, DCA increased NDV replication in a PDK-1-dependent manner in HCC.

CONCLUSIONS

Targeting aerobic glycolysis by DCA improves NDV-mediated viro-immunotherapy in HCC by mitigating immune negative feedback and promoting viral replication. These findings provide a rationale for targeting reprogrammed metabolism together with oncolytic virus-mediated viro-immunotherapy for HCC treatment.

摘要

背景

溶瘤病毒免疫疗法在癌症治疗中具有广阔的前景。虽然溶瘤病毒能够强烈地触发免疫激活,但肿瘤微环境(TME)中通常会上调负反馈。乳酸积累、信号转导和转录激活因子 3(STAT3)的激活、吲哚胺 2,3-双加氧酶 1(IDO1)的表达和髓系来源的抑制细胞(MDSC)浸润协同作用,塑造了免疫抑制性的 TME。

方法

用溶瘤性新城疫病毒(NDV)单独或联合二氯乙酸(DCA,丙酮酸脱氢酶激酶(PDK)抑制剂)处理代表性的肝癌(HCC)细胞系和荷瘤小鼠。

结果

我们发现,溶瘤性 NDV 的感染导致了上述抑制因子的显著诱导。有趣的是,DCA 显著降低了 NDV 处理的 HCC 中的乳酸释放、STAT3 激活、IDO1 上调和 MDSC 浸润。因此,DCA 显著增强了抗肿瘤免疫反应,从而提高了荷腹水和皮下 HCC 小鼠模型的抗肿瘤疗效和延长了生存时间。此外,DCA 以 PDK-1 依赖的方式增加了 HCC 中的 NDV 复制。

结论

DCA 通过减轻免疫负反馈和促进病毒复制,靶向有氧糖酵解改善了 NDV 介导的 HCC 溶瘤病毒免疫疗法。这些发现为靶向重编程代谢与溶瘤病毒介导的病毒免疫疗法联合治疗 HCC 提供了依据。

https://cdn.ncbi.nlm.nih.gov/pmc/blobs/9736/6964686/2f04f874b13e/41416_2019_639_Fig1_HTML.jpg

文献AI研究员

20分钟写一篇综述,助力文献阅读效率提升50倍。

立即体验

用中文搜PubMed

大模型驱动的PubMed中文搜索引擎

马上搜索

文档翻译

学术文献翻译模型,支持多种主流文档格式。

立即体验