Suppr超能文献

基于吉西他滨耐药胰腺癌细胞系鉴定化疗耐药相关的mRNA

Identification of chemoresistance-related mRNAs based on gemcitabine-resistant pancreatic cancer cell lines.

作者信息

Zhou Jiarong, Zhang Linshi, Zheng Huilin, Ge Wenhao, Huang Yu, Yan Yingcai, Zhou Xiaohu, Zhu Wei, Kong Yang, Ding Yuan, Wang Weilin

机构信息

Department of Hepatobiliary and Pancreatic Surgery, The Second Affiliated Hospital, Zhejiang University School of Medicine, Hangzhou, Zhejiang, China.

Key Laboratory of Precision Diagnosis and Treatment for Hepatobiliary and Pancreatic Tumor of Zhejiang Province, Hangzhou, Zhejiang, China.

出版信息

Cancer Med. 2020 Feb;9(3):1115-1130. doi: 10.1002/cam4.2764. Epub 2019 Dec 11.

Abstract

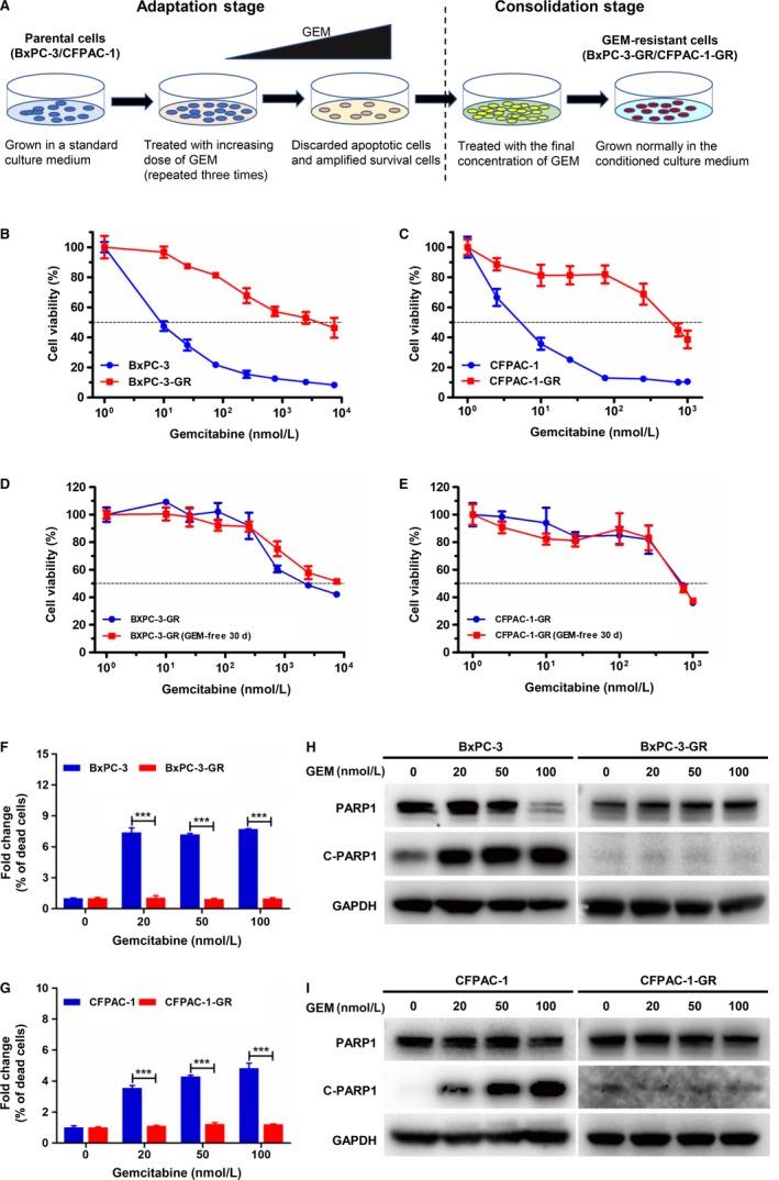
Gemcitabine (GEM) alone and GEM-based chemotherapy are the preferred regimens for treating advanced unresectable and metastatic pancreatic cancer (PC). However, these treatments have limited efficacy due to acquired resistance of cancer cells to chemotherapy, the mechanisms of which are not fully understood. In this study, we established two stable multidrug-resistant cell lines, BxPC-3-GR and CFPAC-1-GR, from their corresponding parental cells through exposure to GEM following a stepwise incremental dosing strategy. The GEM IC values of BxPC-3-GR and CFPAC-1-GR increased 112-fold and 210-fold, respectively, compared to parental cell lines. In vitro and in vivo experiments confirmed that both GEM-resistant cell subgroups declined in proliferative capacity, but were more resistant to GEM. Unlike CFPAC-1-GR, BxPC-3-GR exhibited enhanced migratory and invasive properties compared with BxPC-3 in vitro. We also compared differentially expressed mRNA profiles between parental and GEM-resistant cells using transcriptome sequencing. RRM1, STIM1, and TRIM21 were significantly upregulated in both GEM-resistant cell lines and confirmed to be associated with the degree of GEM resistance by quantitative reverse-transcription polymerase chain reaction and western blot analysis. These three genes were more highly expressed in PC tissues and potentially regarded as prognostic biomarkers through database mining. Thus, our findings provide chemo-resistant cell models to better understand the underlying mechanisms of chemoresistance, and to explore potential biomarkers for GEM response in PC patients.

摘要

吉西他滨(GEM)单药治疗及基于GEM的化疗是治疗晚期不可切除及转移性胰腺癌(PC)的首选方案。然而,由于癌细胞对化疗产生获得性耐药,这些治疗的疗效有限,其耐药机制尚未完全明确。在本研究中,我们通过逐步递增给药策略,使相应的亲本细胞暴露于GEM,从而建立了两种稳定的多药耐药细胞系,即BxPC-3-GR和CFPAC-1-GR。与亲本细胞系相比,BxPC-3-GR和CFPAC-1-GR的GEM半数抑制浓度(IC值)分别增加了112倍和210倍。体外和体内实验证实,两种吉西他滨耐药细胞亚群的增殖能力均下降,但对吉西他滨的耐药性更强。与CFPAC-1-GR不同,BxPC-3-GR在体外与BxPC-3相比,迁移和侵袭能力增强。我们还使用转录组测序比较了亲本细胞和吉西他滨耐药细胞之间差异表达的mRNA谱。RRM1、STIM1和TRIM21在两种吉西他滨耐药细胞系中均显著上调,并通过定量逆转录聚合酶链反应和蛋白质免疫印迹分析证实与吉西他滨耐药程度相关。通过数据库挖掘发现,这三个基因在PC组织中表达更高,可能被视为预后生物标志物。因此,我们的研究结果提供了化疗耐药细胞模型,以更好地理解化疗耐药的潜在机制,并探索PC患者吉西他滨反应的潜在生物标志物。

https://cdn.ncbi.nlm.nih.gov/pmc/blobs/641f/6997050/7c872b668771/CAM4-9-1115-g001.jpg

文献AI研究员

20分钟写一篇综述,助力文献阅读效率提升50倍。

立即体验

用中文搜PubMed

大模型驱动的PubMed中文搜索引擎

马上搜索

文档翻译

学术文献翻译模型,支持多种主流文档格式。

立即体验