Suppr超能文献

通过 CRISPR 介导的 CEBPA 表达靶向调节成纤维细胞状态。

Targeted regulation of fibroblast state by CRISPR-mediated CEBPA expression.

机构信息

Emergency Department, First Hospital of China Medical University, Shenyang, China.

Department of Physiology & Biomedical Engineering, Mayo Clinic, Rochester, Mayo Clinic College of Medicine and Science, 200 1st St SW, Rochester, MN, 55905, USA.

出版信息

Respir Res. 2019 Dec 11;20(1):281. doi: 10.1186/s12931-019-1253-1.

Abstract

BACKGROUND

Fibroblasts regulate tissue homeostasis and the balance between tissue repair and fibrosis. CCAAT/enhancer-binding protein alpha (CEBPA) is a key transcription factor that regulates adipogenesis. CEBPA has been shown to be essential for lung maturation, and deficiency of CEBPA expression leads to abnormal lung architecture. However, its specific role in lung fibroblast regulation and fibrosis has not yet been elucidated.

METHODS

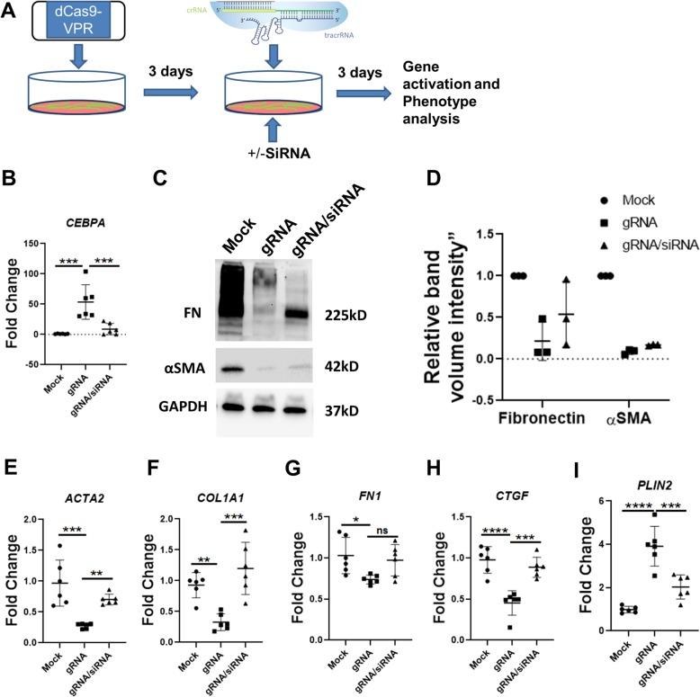
Lung fibroblast CEBPA expression, pro-fibrotic and lipofibroblast gene expression were assessed by qRT-PCR. CEBPA gain and loss of function experiments were carried out to evaluate the role of CEBPA in human lung fibroblast activation with and without TGF-β1 treatment. Adipogenesis assay was used to measure the adiopogenic potential of lung fibroblasts. Finally, CRISPR activation system was used to enhance endogenous CEBPA expression.

RESULTS

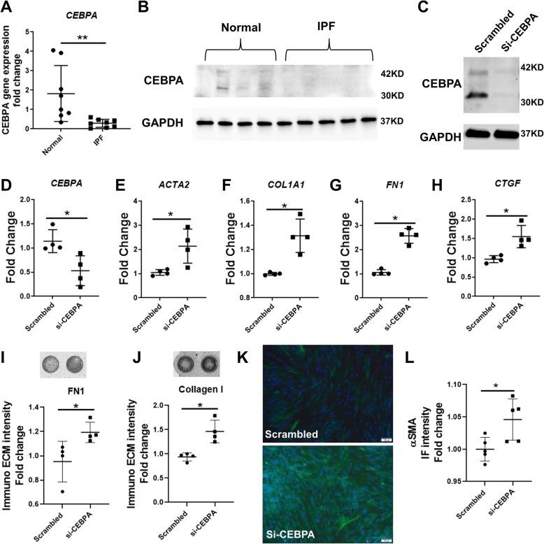
We found that CEBPA gene expression is significantly decreased in IPF-derived fibroblasts compared to normal lung fibroblasts. CEBPA knockdown in normal human lung fibroblasts enhanced fibroblast pro-fibrotic activation and ECM production. CEBPA over-expression by transient transfection in IPF-derived fibroblasts significantly reduced pro-fibrotic gene expression, ECM deposition and αSMA expression and promoted the formation of lipid droplets measured by Oil Red O staining and increased lipofibroblast gene expression. Inhibition of the histone methyl transferase G9a enhanced CEBPA expression, and the anti-fibrotic effects of G9a inhibition were partially mediated by CEBPA expression. Finally, targeted CRISPR-mediated activation of CEBPA resulted in fibroblasts switching from fibrogenic to lipofibroblast states.

CONCLUSIONS

CEBPA expression is reduced in human IPF fibroblasts and its deficiency reduces adipogenic potential and promotes fibrogenic activation. CEBPA expression can be rescued via an inhibitor of epigenetic repression or by targeted CRISPR activation, leading to reduced fibrogenic activation.

摘要

背景

成纤维细胞调节组织稳态以及组织修复与纤维化之间的平衡。CCAAT/增强子结合蛋白α(CEBPA)是调节脂肪生成的关键转录因子。已有研究表明,CEBPA 对于肺成熟是必需的,而 CEBPA 表达缺失会导致肺组织结构异常。然而,其在肺成纤维细胞调节和纤维化中的具体作用尚未阐明。

方法

通过 qRT-PCR 评估肺成纤维细胞的 CEBPA 表达、促纤维化和脂肪成纤维细胞基因表达。进行 CEBPA 增益和功能丧失实验,以评估 CEBPA 在 TGF-β1 处理前后对人肺成纤维细胞激活的作用。脂肪生成实验用于测量肺成纤维细胞的脂肪生成潜能。最后,使用 CRISPR 激活系统增强内源性 CEBPA 表达。

结果

我们发现,与正常肺成纤维细胞相比,特发性肺纤维化(IPF)来源的成纤维细胞中 CEBPA 基因表达显著降低。在正常肺成纤维细胞中敲低 CEBPA 可增强成纤维细胞的促纤维化激活和细胞外基质(ECM)产生。在 IPF 来源的成纤维细胞中转染瞬时过表达 CEBPA 可显著降低促纤维化基因表达、ECM 沉积和α-SMA 表达,并通过油红 O 染色测量促进脂滴形成和增加脂肪成纤维细胞基因表达。抑制组蛋白甲基转移酶 G9a 可增强 CEBPA 表达,而 G9a 抑制的抗纤维化作用部分由 CEBPA 表达介导。最后,靶向 CRISPR 介导的 CEBPA 激活导致成纤维细胞从纤维生成状态转变为脂肪成纤维细胞状态。

结论

在人 IPF 成纤维细胞中,CEBPA 表达减少,其缺失降低了脂肪生成潜能并促进纤维生成激活。CEBPA 表达可通过抑制表观遗传抑制的抑制剂或通过靶向 CRISPR 激活来挽救,从而减少纤维生成激活。

https://cdn.ncbi.nlm.nih.gov/pmc/blobs/aeef/6907247/b10678fb381a/12931_2019_1253_Fig1_HTML.jpg

文献AI研究员

20分钟写一篇综述,助力文献阅读效率提升50倍。

立即体验

用中文搜PubMed

大模型驱动的PubMed中文搜索引擎

马上搜索

文档翻译

学术文献翻译模型,支持多种主流文档格式。

立即体验