Suppr超能文献

基于超过 500 种人类癌症的基于质谱的蛋白质组学特征分析揭示的泛癌分子亚型。

Pan-cancer molecular subtypes revealed by mass-spectrometry-based proteomic characterization of more than 500 human cancers.

机构信息

Dan L. Duncan Comprehensive Cancer Center Division of Biostatistics, Baylor College of Medicine, Houston, TX, USA.

Comprehensive Cancer Center, University of Alabama at Birmingham, Birmingham, AL, 35233, USA.

出版信息

Nat Commun. 2019 Dec 12;10(1):5679. doi: 10.1038/s41467-019-13528-0.

Abstract

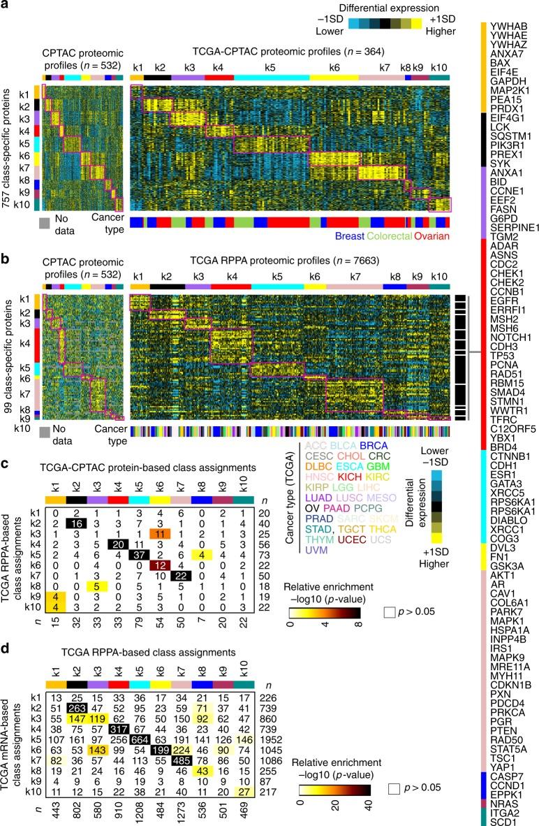
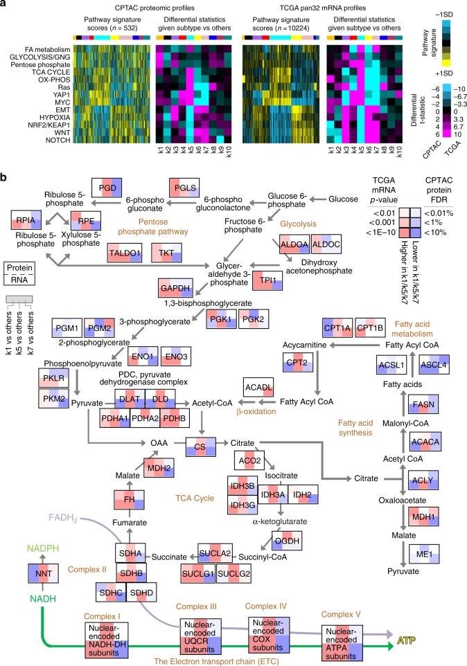
Mass-spectrometry-based proteomic profiling of human cancers has the potential for pan-cancer analyses to identify molecular subtypes and associated pathway features that might be otherwise missed using transcriptomics. Here, we classify 532 cancers, representing six tissue-based types (breast, colon, ovarian, renal, uterine), into ten proteome-based, pan-cancer subtypes that cut across tumor lineages. The proteome-based subtypes are observable in external cancer proteomic datasets surveyed. Gene signatures of oncogenic or metabolic pathways can further distinguish between the subtypes. Two distinct subtypes both involve the immune system, one associated with the adaptive immune response and T-cell activation, and the other associated with the humoral immune response. Two additional subtypes each involve the tumor stroma, one of these including the collagen VI interacting network. Three additional proteome-based subtypes-respectively involving proteins related to Golgi apparatus, hemoglobin complex, and endoplasmic reticulum-were not reflected in previous transcriptomics analyses. A data portal is available at UALCAN website.

摘要

基于质谱的人类癌症蛋白质组学分析具有进行泛癌分析的潜力,可识别分子亚型和相关通路特征,而这些特征可能会被转录组学所忽略。在这里,我们将 532 种癌症(代表六种基于组织的类型:乳腺、结肠、卵巢、肾、子宫)分为基于蛋白质组的、跨越肿瘤谱系的 10 种泛癌症亚型。基于蛋白质组的亚型可以在调查的外部癌症蛋白质组学数据集中观察到。致癌或代谢途径的基因特征可以进一步区分亚型。两种不同的亚型都涉及免疫系统,一种与适应性免疫反应和 T 细胞激活有关,另一种与体液免疫反应有关。另外两个亚型都分别涉及肿瘤基质,其中一个包括与胶原 VI 相互作用的网络。另外三个基于蛋白质组的亚型分别涉及与高尔基体、血红蛋白复合物和内质网相关的蛋白质,这三个亚型在前转录组学分析中并未反映出来。一个数据门户可在 UALCAN 网站上获得。

https://cdn.ncbi.nlm.nih.gov/pmc/blobs/6c26/6908580/2048fadcb75e/41467_2019_13528_Fig1_HTML.jpg

文献AI研究员

20分钟写一篇综述,助力文献阅读效率提升50倍。

立即体验

用中文搜PubMed

大模型驱动的PubMed中文搜索引擎

马上搜索

文档翻译

学术文献翻译模型,支持多种主流文档格式。

立即体验