Suppr超能文献

成年哺乳动物肺部的单细胞连接组学分析。

Single-cell connectomic analysis of adult mammalian lungs.

机构信息

Department of Biomedical Engineering, Yale University, New Haven, CT 06511, USA.

Vascular Biology and Therapeutics, Yale University, New Haven, CT 06520, USA.

出版信息

Sci Adv. 2019 Dec 4;5(12):eaaw3851. doi: 10.1126/sciadv.aaw3851. eCollection 2019 Dec.

Abstract

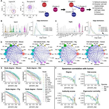
Efforts to decipher chronic lung disease and to reconstitute functional lung tissue through regenerative medicine have been hampered by an incomplete understanding of cell-cell interactions governing tissue homeostasis. Because the structure of mammalian lungs is highly conserved at the histologic level, we hypothesized that there are evolutionarily conserved homeostatic mechanisms that keep the fine architecture of the lung in balance. We have leveraged single-cell RNA sequencing techniques to identify conserved patterns of cell-cell cross-talk in adult mammalian lungs, analyzing mouse, rat, pig, and human pulmonary tissues. Specific stereotyped functional roles for each cell type in the distal lung are observed, with alveolar type I cells having a major role in the regulation of tissue homeostasis. This paper provides a systems-level portrait of signaling between alveolar cell populations. These methods may be applicable to other organs, providing a roadmap for identifying key pathways governing pathophysiology and informing regenerative efforts.

摘要

人们一直努力破译慢性肺部疾病,并通过再生医学来重建功能性肺组织,但由于对维持组织内稳态的细胞-细胞相互作用的理解不完整,这些努力一直受到阻碍。由于哺乳动物肺组织在组织学水平上具有高度的保守性,我们假设存在进化上保守的内稳态机制,可以使肺的精细结构保持平衡。我们利用单细胞 RNA 测序技术来鉴定成年哺乳动物肺组织中的细胞间交叉通讯的保守模式,分析了小鼠、大鼠、猪和人类的肺组织。在远端肺部,每个细胞类型都具有特定的、刻板的功能作用,其中肺泡 I 型细胞在调节组织内稳态方面起着主要作用。本文提供了肺泡细胞群体之间信号传递的系统水平图像。这些方法可能适用于其他器官,为鉴定控制病理生理学的关键途径并为再生努力提供信息提供了路线图。

https://cdn.ncbi.nlm.nih.gov/pmc/blobs/d3dc/6892628/fba59a88306e/aaw3851-F1.jpg

文献AI研究员

20分钟写一篇综述,助力文献阅读效率提升50倍。

立即体验

用中文搜PubMed

大模型驱动的PubMed中文搜索引擎

马上搜索

文档翻译

学术文献翻译模型,支持多种主流文档格式。

立即体验