Suppr超能文献

HDAC3 通过在 LH 激增前抑制 Amphiregulin 的表达来维持卵母细胞减数分裂阻滞。

HDAC3 maintains oocyte meiosis arrest by repressing amphiregulin expression before the LH surge.

机构信息

State Key Laboratory of Agrobiotechnology, College of Biological Sciences, China Agricultural University, 100193, Beijing, China.

Medical College of Xiamen University, 361005, Xiamen, China.

出版信息

Nat Commun. 2019 Dec 16;10(1):5719. doi: 10.1038/s41467-019-13671-8.

Abstract

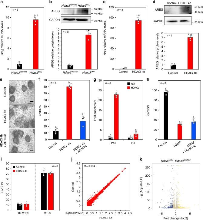
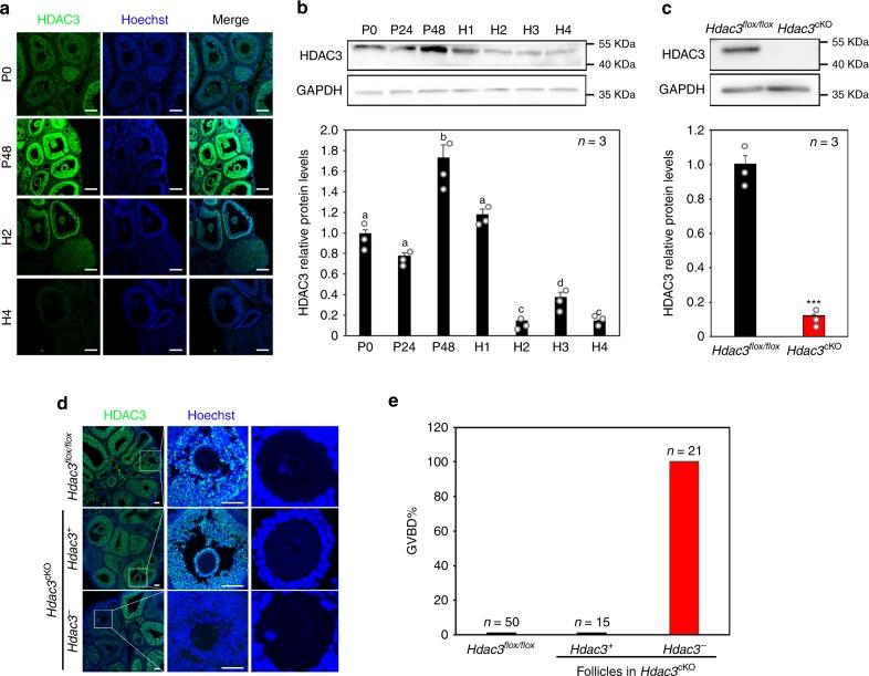
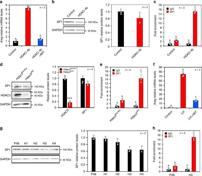
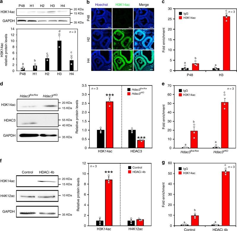
It is known that granulosa cells (GCs) mediate gonadotropin-induced oocyte meiosis resumption by releasing EGF-like factors in mammals, however, the detailed molecular mechanisms remain unclear. Here, we demonstrate that luteinizing hormone (LH) surge-induced histone deacetylase 3 (HDAC3) downregulation in GCs is essential for oocyte maturation. Before the LH surge, HDAC3 is highly expressed in GCs. Transcription factors, such as FOXO1, mediate recruitment of HDAC3 to the amphiregulin (Areg) promoter, which suppresses AREG expression. With the LH surge, decreased HDAC3 in GCs enables histone H3K14 acetylation and binding of the SP1 transcription factor to the Areg promoter to initiate AREG transcription and oocyte maturation. Conditional knockout of Hdac3 in granulosa cells in vivo or inhibition of HDAC3 activity in vitro promotes the maturation of oocytes independent of LH. Taking together, HDAC3 in GCs within ovarian follicles acts as a negative regulator of EGF-like growth factor expression before the LH surge.

摘要

已知在哺乳动物中,颗粒细胞(GCs)通过释放表皮生长因子样因子来介导促性腺激素诱导的卵母细胞减数分裂恢复,但详细的分子机制仍不清楚。在这里,我们证明黄体生成素(LH)激增诱导的 GC 中组蛋白去乙酰化酶 3(HDAC3)下调对于卵母细胞成熟是必需的。在 LH 激增之前,HDAC3 在 GCs 中高度表达。转录因子,如 FOXO1,介导 HDAC3 募集到 Amphiregulin(Areg)启动子,从而抑制 AREG 表达。随着 LH 激增,GC 中 HDAC3 的减少使得组蛋白 H3K14 乙酰化,并使 SP1 转录因子结合到 Areg 启动子上,从而启动 Areg 转录和卵母细胞成熟。体内条件性敲除颗粒细胞中的 Hdac3 或体外抑制 HDAC3 活性均可促进卵母细胞成熟,而无需 LH。综上所述,卵巢卵泡内的 GC 中的 HDAC3 在 LH 激增之前作为表皮生长因子样生长因子表达的负调节剂发挥作用。

https://cdn.ncbi.nlm.nih.gov/pmc/blobs/cffb/6915726/09d57a2304db/41467_2019_13671_Fig1_HTML.jpg

文献AI研究员

20分钟写一篇综述,助力文献阅读效率提升50倍。

立即体验

用中文搜PubMed

大模型驱动的PubMed中文搜索引擎

马上搜索

文档翻译

学术文献翻译模型,支持多种主流文档格式。

立即体验