Suppr超能文献

IL-15 和 IL-21 的协同作用可从 CD3/CD19 depleted 移植物中生成 NK 细胞,从而增强其扩增和对神经母细胞瘤的细胞毒性潜力:对单倍体造血干细胞移植后优化免疫治疗的展望。

The Synergistic Use of IL-15 and IL-21 for the Generation of NK Cells From CD3/CD19-Depleted Grafts Improves Their Expansion and Cytotoxic Potential Against Neuroblastoma: Perspective for Optimized Immunotherapy Post Haploidentical Stem Cell Transplantation.

机构信息

Experimental Immunology, Department for Children and Adolescents, University Hospital Frankfurt, Goethe University, Frankfurt am Main, Germany.

Division for Stem Cell Transplantation, Immunology and Intensive Care Medicine, Department for Children and Adolescents, University Hospital Frankfurt, Goethe University, Frankfurt am Main, Germany.

出版信息

Front Immunol. 2019 Dec 3;10:2816. doi: 10.3389/fimmu.2019.02816. eCollection 2019.

Abstract

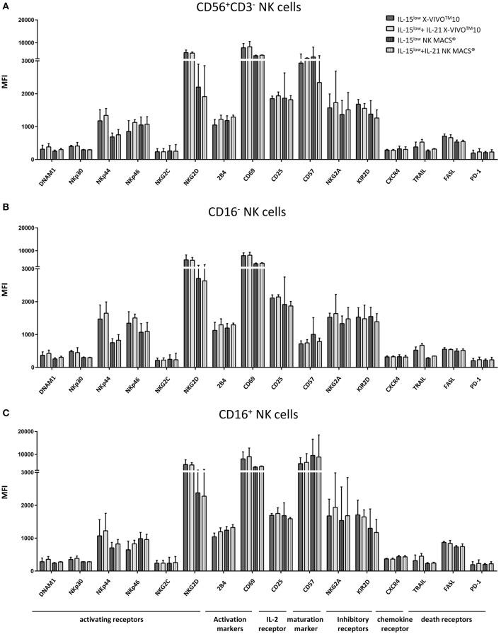
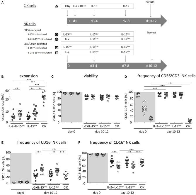
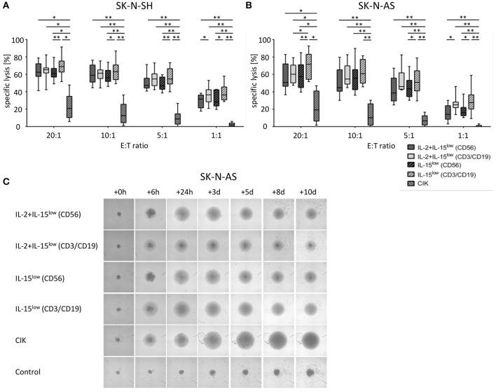
Neuroblastoma (NB) is the most common solid extracranial tumor in childhood. Despite therapeutic progress, prognosis in high-risk NB is poor and innovative therapies are urgently needed. Therefore, we addressed the potential cytotoxic capacity of interleukin (IL)-activated natural killer (NK) cells compared to cytokine-induced killer (CIK) cells for the treatment of NB. NK cells were isolated from peripheral blood mononuclear cells (PBMCs) by indirect CD56-enrichment or CD3/CD19-depletion and expanded with different cytokine combinations, such as IL-2, IL-15, and/or IL-21 under feeder-cell free conditions. CIK cells were generated from PBMCs by stimulation with interferon-γ, IL-2, OKT-3, and IL-15. Comparative analysis of expansion rate, purity, phenotype and cytotoxicity was performed. CD56-enriched NK cells showed a median expansion rate of 4.3-fold with up to 99% NK cell content. The cell product after CD3/CD19-depletion consisted of a median 43.5% NK cells that expanded significantly faster reaching also 99% of NK cell purity. After 10-12 days of expansion, both NK cell preparations showed a significantly higher median cytotoxic capacity against NB cells relative to CIK cells. Remarkably, these NK cells were also capable of efficiently killing NB spheroidal 3D culture in long-term cytotoxicity assays. Further optimization using a novel NK cell culture medium and a prolonged culturing procedure after CD3/CD19-depletion for up to 15 days enhanced the expansion rate up to 24.4-fold by maintaining the cytotoxic potential. Addition of an IL-21 boost prior to harvesting significantly increased the cytotoxicity. The final cell product consisted for the major part of CD16, NCR-expressing, poly-functional NK cells with regard to cytokine production, CD107a degranulation and antitumor capacity. In summary, our study revealed that NK cells have a significantly higher cytotoxic potential to combat NB than CIK cell products, especially following the synergistic use of IL-15 and IL-21 for NK cell activation. Therefore, the use of IL-15+IL-21 expanded NK cells generated from CD3/CD19-depleted apheresis products seems to be highly promising as an immunotherapy in combination with haploidentical stem cell transplantation (SCT) for high-risk NB patients.

摘要

神经母细胞瘤(NB)是儿童期最常见的颅外实体瘤。尽管治疗取得了进展,但高危 NB 的预后仍然较差,因此迫切需要创新疗法。因此,我们研究了白细胞介素(IL)激活的自然杀伤(NK)细胞与细胞因子诱导的杀伤(CIK)细胞相比治疗 NB 的潜在细胞毒性。NK 细胞通过间接 CD56 富集或 CD3/CD19 耗竭从外周血单核细胞(PBMC)中分离出来,并在无饲养细胞的条件下用不同的细胞因子组合(如 IL-2、IL-15 和/或 IL-21)进行扩增。CIK 细胞从 PBMC 中通过干扰素-γ、IL-2、OKT-3 和 IL-15 刺激产生。对扩增率、纯度、表型和细胞毒性进行了比较分析。CD56 富集的 NK 细胞的中位扩增率为 4.3 倍,NK 细胞含量高达 99%。CD3/CD19 耗竭后的细胞产物含有中位 43.5%的 NK 细胞,扩增速度明显更快,NK 细胞纯度也达到 99%。扩增 10-12 天后,与 CIK 细胞相比,两种 NK 细胞制剂对 NB 细胞的中位细胞毒性均显著提高。值得注意的是,这些 NK 细胞还能够在长期细胞毒性测定中有效杀伤 NB 球体 3D 培养物。通过使用新型 NK 细胞培养基和在 CD3/CD19 耗竭后延长培养时间至 15 天,进一步优化,在保持细胞毒性的同时,将扩增率提高至 24.4 倍。在收获前添加 IL-21 增强剂可显著提高细胞毒性。最终的细胞产物主要由 CD16、NCR 表达、多功能 NK 细胞组成,就细胞因子产生、CD107a 脱颗粒和抗肿瘤能力而言。总之,我们的研究表明,NK 细胞对 NB 的细胞毒性明显高于 CIK 细胞产物,尤其是在使用 IL-15 和 IL-21 协同激活 NK 细胞后。因此,使用 IL-15+IL-21 扩增的 NK 细胞从 CD3/CD19 耗尽的单采产品中产生,似乎非常有希望作为高危 NB 患者同种异体造血干细胞移植(SCT)联合免疫疗法。

https://cdn.ncbi.nlm.nih.gov/pmc/blobs/6271/6901699/642912682777/fimmu-10-02816-g0001.jpg

文献AI研究员

20分钟写一篇综述,助力文献阅读效率提升50倍。

立即体验

用中文搜PubMed

大模型驱动的PubMed中文搜索引擎

马上搜索

文档翻译

学术文献翻译模型,支持多种主流文档格式。

立即体验