Suppr超能文献

晚期抗原在病毒工厂内的隔离会损害 MVA 载体诱导的保护性记忆 CTL 反应。

Sequestration of Late Antigens Within Viral Factories Impairs MVA Vector-Induced Protective Memory CTL Responses.

机构信息

Institute for Virology, Düsseldorf University Hospital, Heinrich-Heine-University, Düsseldorf, Germany.

Institute of Microbiology, Immunology and Hygiene, Technical University Munich, Munich, Germany.

出版信息

Front Immunol. 2019 Dec 4;10:2850. doi: 10.3389/fimmu.2019.02850. eCollection 2019.

Abstract

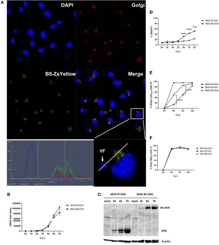
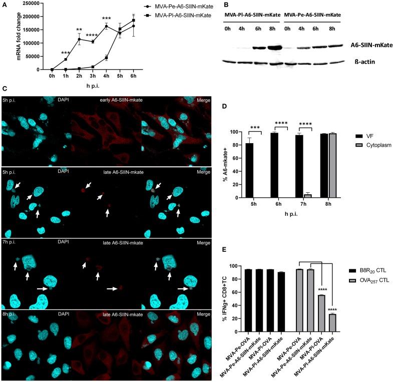
Cytotoxic CD8+ T cell (CTL) responses play an essential role in antiviral immunity. Here, we focused on the activation of CTL which recognize epitopes derived from viral or recombinant antigens with either early or late expression kinetics after infection with Modified Vaccinia Virus Ankara (MVA). Late antigens but not early antigens failed to efficiently stimulate murine CTL lines and were unable to activate and expand protective memory T cell responses in mice . The reduced or absent presentation of late antigens was not due to impaired antigen presentation or delayed protein synthesis, but was caused by sequestration of late antigens within viral factories (VFs). Additionally, the trapping of late antigens in VFs conflicts with antigen processing and presentation as proteasomal activity was strongly reduced or absent in VFs, suggesting inefficient antigen degradation. This study gives for the first time a mechanistic explanation for the weak immunogenicity of late viral antigens for memory CTL activation. Since MVA is preferentially used as a boost vector in heterologous prime/boost vaccinations, this is an important information for future vaccine design.

摘要

细胞毒性 CD8+ T 细胞(CTL)应答在抗病毒免疫中发挥着重要作用。在这里,我们专注于 CTL 的激活,CTL 识别源自病毒或重组抗原的表位,这些表位在感染改良安卡拉牛痘病毒(MVA)后具有早期或晚期表达动力学。晚期抗原而不是早期抗原不能有效地刺激小鼠 CTL 系,并且不能在小鼠中激活和扩增保护性记忆 T 细胞应答。晚期抗原的呈递减少或缺失不是由于抗原呈递受损或蛋白质合成延迟,而是由于晚期抗原被隔离在病毒工厂(VF)内。此外,晚期抗原在 VF 中的截留与抗原加工和呈递相冲突,因为 VF 中的蛋白酶体活性强烈降低或缺失,提示抗原降解效率低下。这项研究首次为晚期病毒抗原对记忆 CTL 激活的弱免疫原性提供了机制解释。由于 MVA 优先用作异源初免/加强免疫中的增强载体,因此这是未来疫苗设计的重要信息。

https://cdn.ncbi.nlm.nih.gov/pmc/blobs/2f85/6904312/4b4a06586ff5/fimmu-10-02850-g0001.jpg

文献AI研究员

20分钟写一篇综述,助力文献阅读效率提升50倍。

立即体验

用中文搜PubMed

大模型驱动的PubMed中文搜索引擎

马上搜索

文档翻译

学术文献翻译模型,支持多种主流文档格式。

立即体验