Suppr超能文献

雌激素受体共激活因子结合调节剂(ERX-11)增强了 CDK4/6 抑制剂对雌激素受体阳性乳腺癌的活性。

Estrogen receptor coregulator binding modulator (ERX-11) enhances the activity of CDK4/6 inhibitors against estrogen receptor-positive breast cancers.

机构信息

Department of Obstetrics and Gynecology, University of Texas Health, San Antonio, TX, 78229, USA.

Departments of Urology and Pharmacology, University of Texas Southwestern Medical Center at Dallas, Dallas, TX, 75390, USA.

出版信息

Breast Cancer Res. 2019 Dec 26;21(1):150. doi: 10.1186/s13058-019-1227-8.

Abstract

BACKGROUND

CDK4/6 inhibitors in combination with endocrine therapy (AE/AI/SERDs) are approved for the treatment of ER+ advanced breast cancer (BCa). However, not all patients benefit from CDK4/6 inhibitors therapy. We previously reported a novel therapeutic agent, ERX-11, that binds to the estrogen receptor (ER) and modulates ER-coregulator interactions. Here, we tested if the combination of ERX-11 with agents approved for ER+ BCa would be more potent.

METHODS

We tested the effect of combination therapy using BCa cell line models, including those that have acquired resistance to tamoxifen, letrozole, or CDK4/6 inhibitors or have been engineered to express mutant forms of the ER. In vitro activity was tested using Cell Titer-Glo, MTT, and apoptosis assays. Mechanistic studies were conducted using western blot, reporter gene assays, RT-qPCR, and mass spectrometry approaches. Xenograft, patient-derived explants (PDEs), and xenograft-derived explants (XDE) were used for preclinical evaluation and toxicity.

RESULTS

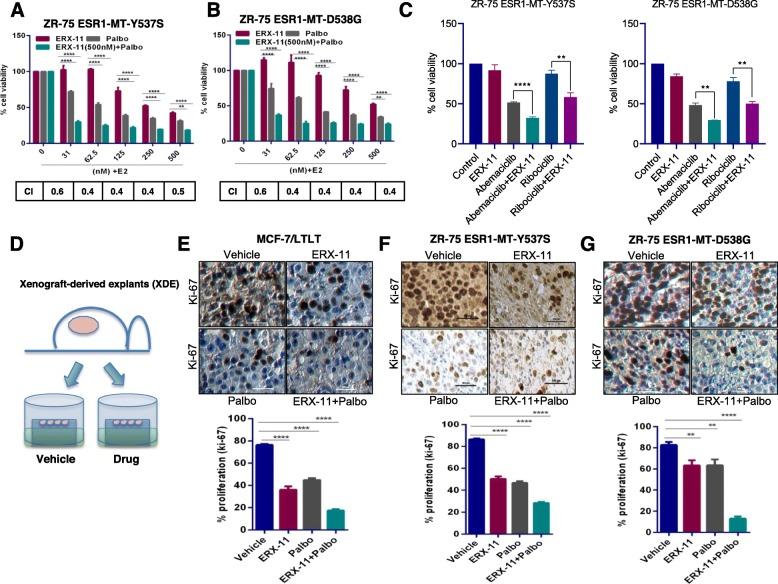
ERX-11 inhibited the proliferation of therapy-resistant BCa cells in a dose-dependent manner, including ribociclib resistance. The combination of ERX-11 and CDK4/6 inhibitor was synergistic in decreasing the proliferation of both endocrine therapy-sensitive and endocrine therapy-resistant BCa cells, in vitro, in xenograft models in vivo, xenograft-derived explants ex vivo, and in primary patient-derived explants ex vivo. Importantly, the combination caused xenograft tumor regression in vivo. Unbiased global mass spectrometry studies demonstrated profound decreases in proliferation markers with combination therapy and indicated global proteomic changes in E2F1, ER, and ER coregulators. Mechanistically, the combination of ERX-11 and CDK4/6 inhibitor decreased the interaction between ER and its coregulators, as evidenced by immunoprecipitation followed by mass spectrometry studies. Biochemical studies confirmed that the combination therapy significantly altered the expression of proteins involved in E2F1 and ER signaling, and this is primarily driven by a transcriptional shift, as noted in gene expression studies.

CONCLUSIONS

Our results suggest that ERX-11 inhibited the proliferation of BCa cells resistant to both endocrine therapy and CDK4/6 inhibitors in a dose-dependent manner and that the combination of ERX-11 with a CDK4/6 inhibitor may represent a viable therapeutic approach.

摘要

背景

CDK4/6 抑制剂联合内分泌治疗(AE/AI/SERDs)已被批准用于治疗 ER+晚期乳腺癌(BCa)。然而,并非所有患者都能从 CDK4/6 抑制剂治疗中获益。我们之前报道了一种新型治疗剂 ERX-11,它与雌激素受体(ER)结合并调节 ER 共调节剂相互作用。在这里,我们测试了 ERX-11 与批准用于治疗 ER+BCa 的药物联合使用是否会更有效。

方法

我们使用 BCa 细胞系模型测试了联合治疗的效果,包括那些对他莫昔芬、来曲唑或 CDK4/6 抑制剂产生耐药性的模型,或被设计表达 ER 突变形式的模型。体外活性通过细胞活力检测试剂盒(Cell Titer-Glo)、MTT 和细胞凋亡检测进行测试。使用 Western blot、报告基因检测、RT-qPCR 和质谱分析方法进行机制研究。异种移植、患者来源的外植体(PDEs)和异种移植衍生的外植体(XDE)用于临床前评估和毒性研究。

结果

ERX-11 以剂量依赖性方式抑制治疗耐药性 BCa 细胞的增殖,包括对瑞博西林的耐药性。ERX-11 与 CDK4/6 抑制剂的联合使用在体外、体内异种移植模型、异种移植衍生的外植体和患者来源的外植体中均具有协同作用,可降低内分泌治疗敏感和内分泌治疗耐药的 BCa 细胞的增殖。重要的是,联合治疗导致体内异种移植肿瘤消退。无偏倚的全局质谱研究表明,联合治疗后增殖标志物显著减少,并表明 E2F1、ER 和 ER 共调节剂的全局蛋白质组学变化。机制上,ERX-11 与 CDK4/6 抑制剂的联合使用通过免疫沉淀和随后的质谱研究证明降低了 ER 与其共调节剂之间的相互作用。生化研究证实,联合治疗显著改变了涉及 E2F1 和 ER 信号的蛋白质的表达,这主要是由基因表达研究中观察到的转录转移驱动的。

结论

我们的结果表明,ERX-11 以剂量依赖性方式抑制对内分泌治疗和 CDK4/6 抑制剂均耐药的 BCa 细胞的增殖,ERX-11 与 CDK4/6 抑制剂的联合使用可能代表一种可行的治疗方法。

https://cdn.ncbi.nlm.nih.gov/pmc/blobs/a178/6933697/aab1a86f7369/13058_2019_1227_Fig1_HTML.jpg

文献AI研究员

20分钟写一篇综述,助力文献阅读效率提升50倍。

立即体验

用中文搜PubMed

大模型驱动的PubMed中文搜索引擎

马上搜索

文档翻译

学术文献翻译模型,支持多种主流文档格式。

立即体验