Suppr超能文献

抑制菌铁蛋白中铁的动员会损害生物膜的形成,而与环境铁的可用性无关。

Inhibiting Iron Mobilization from Bacterioferritin in Impairs Biofilm Formation Irrespective of Environmental Iron Availability.

机构信息

Department of Chemistry, Louisiana State University, 232 Choppin Hall, Baton Rouge, Louisiana 70803, United States.

Department of Molecular Biosciences, University of Kansas, 1200 Sunnyside Avenue, Lawrence, Kansas 66045, United States.

出版信息

ACS Infect Dis. 2020 Mar 13;6(3):447-458. doi: 10.1021/acsinfecdis.9b00398. Epub 2020 Jan 15.

Abstract

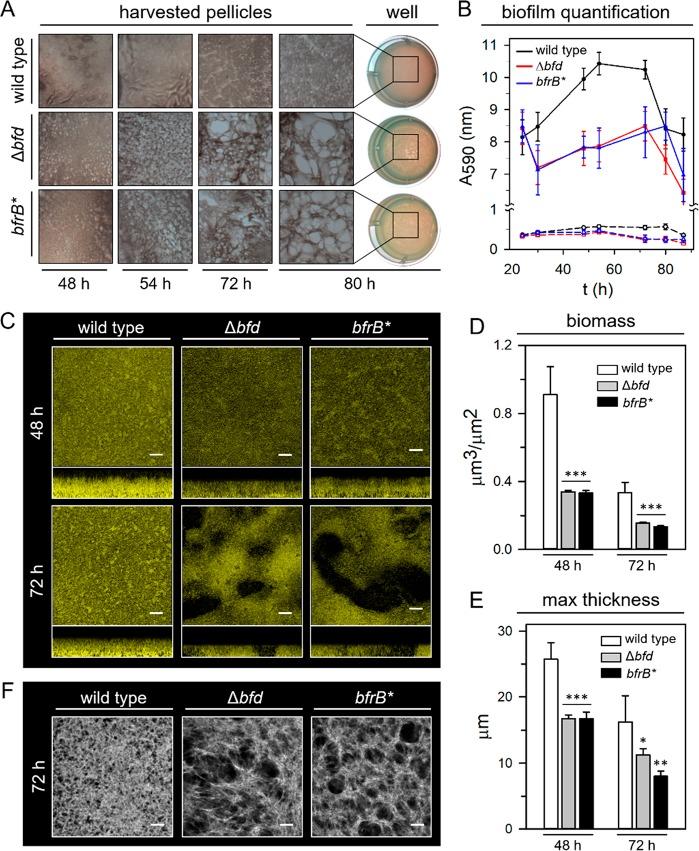
Although iron is essential for bacteria, the nutrient presents problems of toxicity and solubility. Bacteria circumvent these problems with the aid of iron storage proteins where Fe is deposited and, when necessary, mobilized as Fe for metabolic requirements. In , Fe is compartmentalized in bacterioferritin (BfrB), and its mobilization as Fe requires specific binding of a ferredoxin (Bfd) to reduce the stored Fe. Blocking the BfrB-Bfd complex leads to irreversible iron accumulation in BfrB and cytosolic iron deprivation. Consequently, given the intracellular iron sufficiency requirement for biofilm development, we hypothesized that blocking the BfrB-Bfd interaction in would impair biofilm development. Our results show that planktonic and biofilm-embedded cells where the BfrB-Bfd complex is blocked exhibit cytosolic iron deficiency, and poorly developed biofilms, even in iron-sufficient culture conditions. These results underscore inhibition of the BfrB-Bfd complex as a rational target to dysregulate iron homeostasis and possibly control biofilms.

摘要

尽管铁对细菌是必需的,但这种营养物质存在毒性和溶解度的问题。细菌借助铁储存蛋白来解决这些问题,在这些蛋白中,Fe 被沉积,并在需要时作为 Fe 被动员用于代谢需求。在 中,Fe 被分隔在菌铁蛋白(BfrB)中,其作为 Fe 的动员需要特定的铁氧还蛋白(Bfd)结合以还原储存的 Fe。阻止 BfrB-Bfd 复合物会导致 BfrB 中不可逆的铁积累和细胞质铁缺乏。因此,考虑到生物膜发育对细胞内铁充足的要求,我们假设在 中阻止 BfrB-Bfd 相互作用会损害生物膜的发育。我们的结果表明,在阻止 BfrB-Bfd 复合物的浮游细胞和嵌入生物膜的细胞中,细胞质缺铁,生物膜发育不良,即使在铁充足的培养条件下也是如此。这些结果强调了抑制 BfrB-Bfd 复合物作为一种合理的靶点来调节铁稳态,并可能控制生物膜。

https://cdn.ncbi.nlm.nih.gov/pmc/blobs/18b6/7076691/7b9d5d1c0df9/id9b00398_0001.jpg

文献AI研究员

20分钟写一篇综述,助力文献阅读效率提升50倍。

立即体验

用中文搜PubMed

大模型驱动的PubMed中文搜索引擎

马上搜索

文档翻译

学术文献翻译模型,支持多种主流文档格式。

立即体验