Suppr超能文献

进化上保守的粗线期 piRNA 基因座在现代人类中高度分化。

Evolutionarily conserved pachytene piRNA loci are highly divergent among modern humans.

机构信息

RNA Therapeutics Institute, University of Massachusetts Medical School, Worcester, MA, USA.

Program in Bioinformatics and Integrative Biology, University of Massachusetts Medical School, Worcester, MA, USA.

出版信息

Nat Ecol Evol. 2020 Jan;4(1):156-168. doi: 10.1038/s41559-019-1065-1. Epub 2019 Dec 23.

Abstract

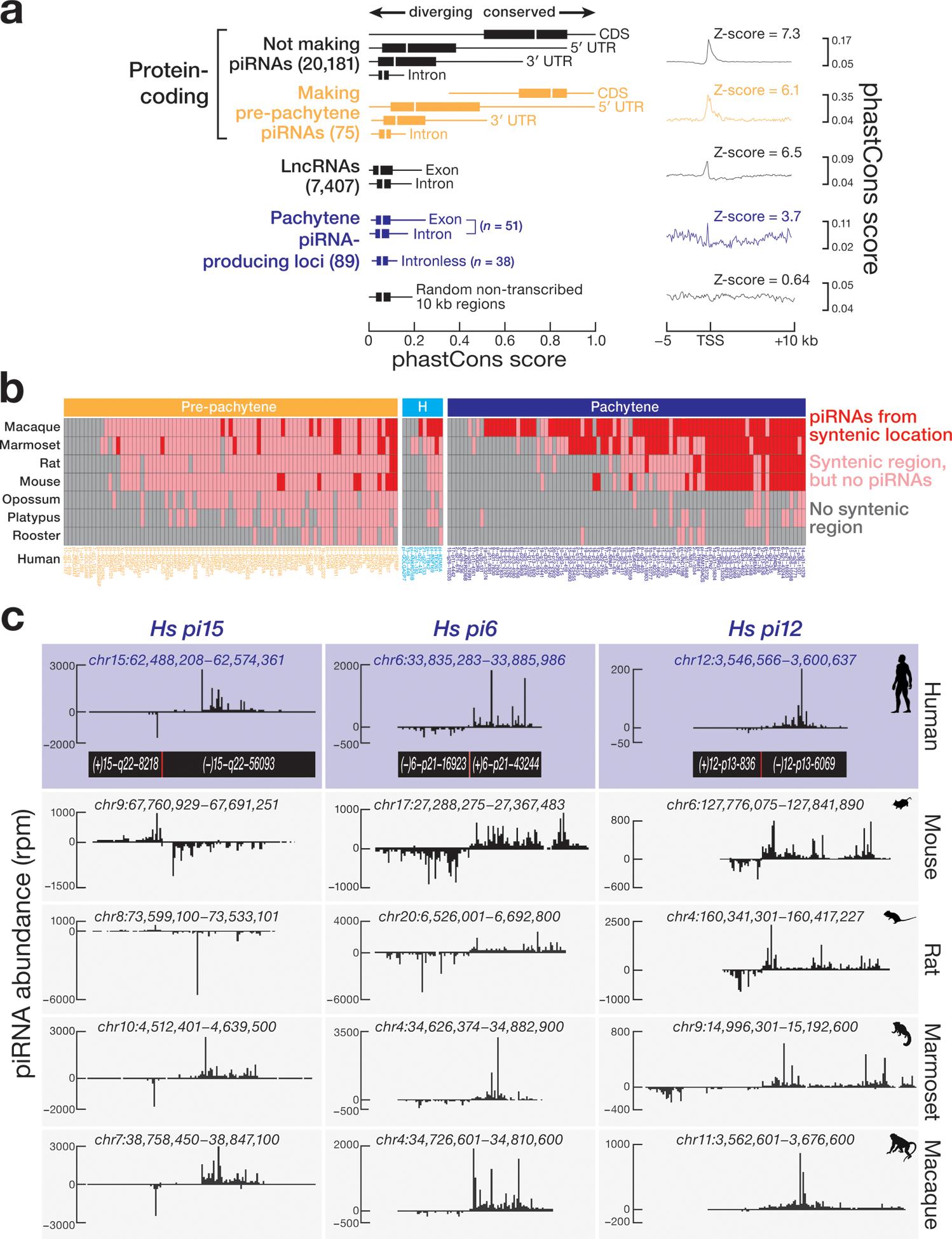
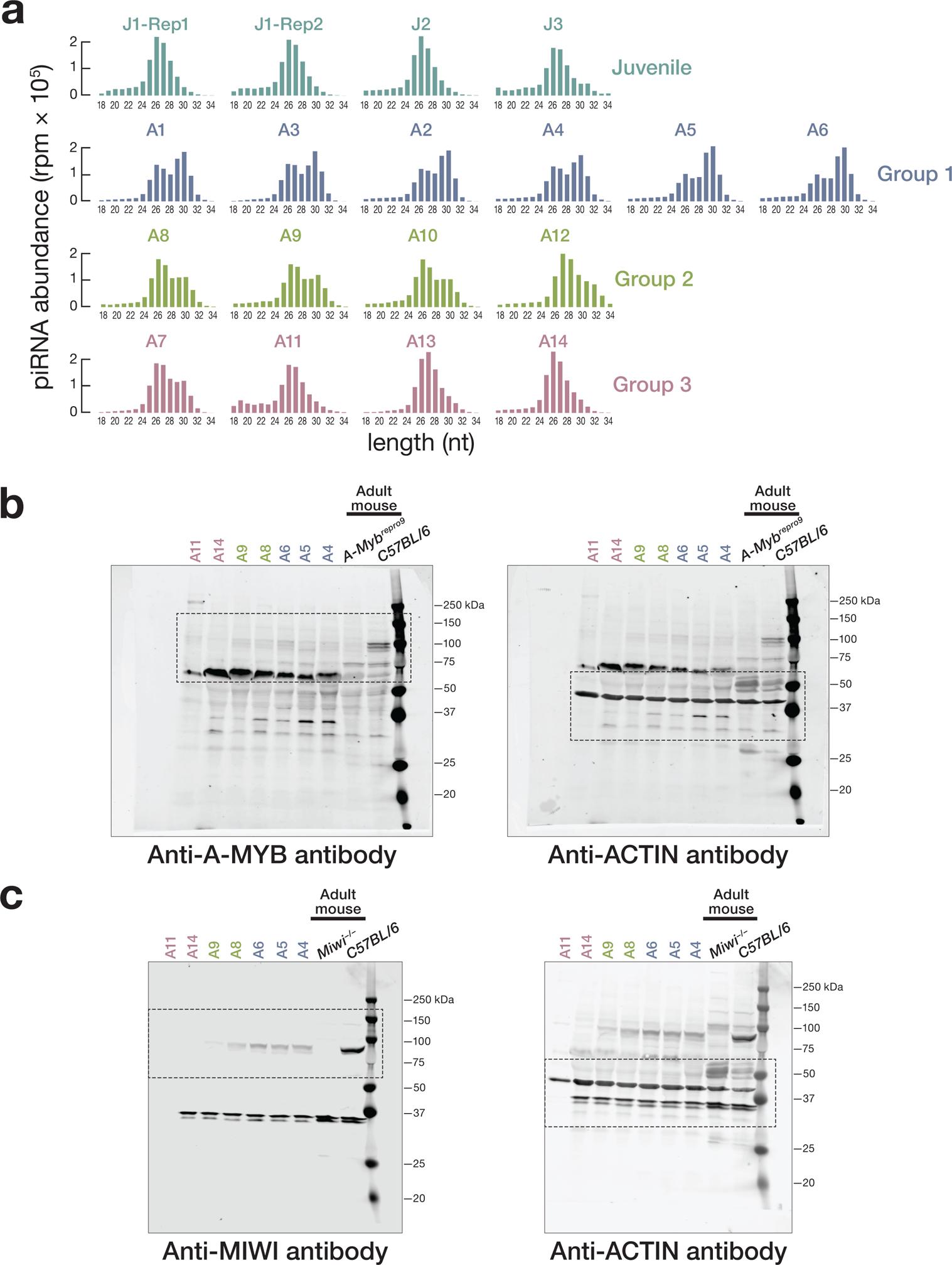
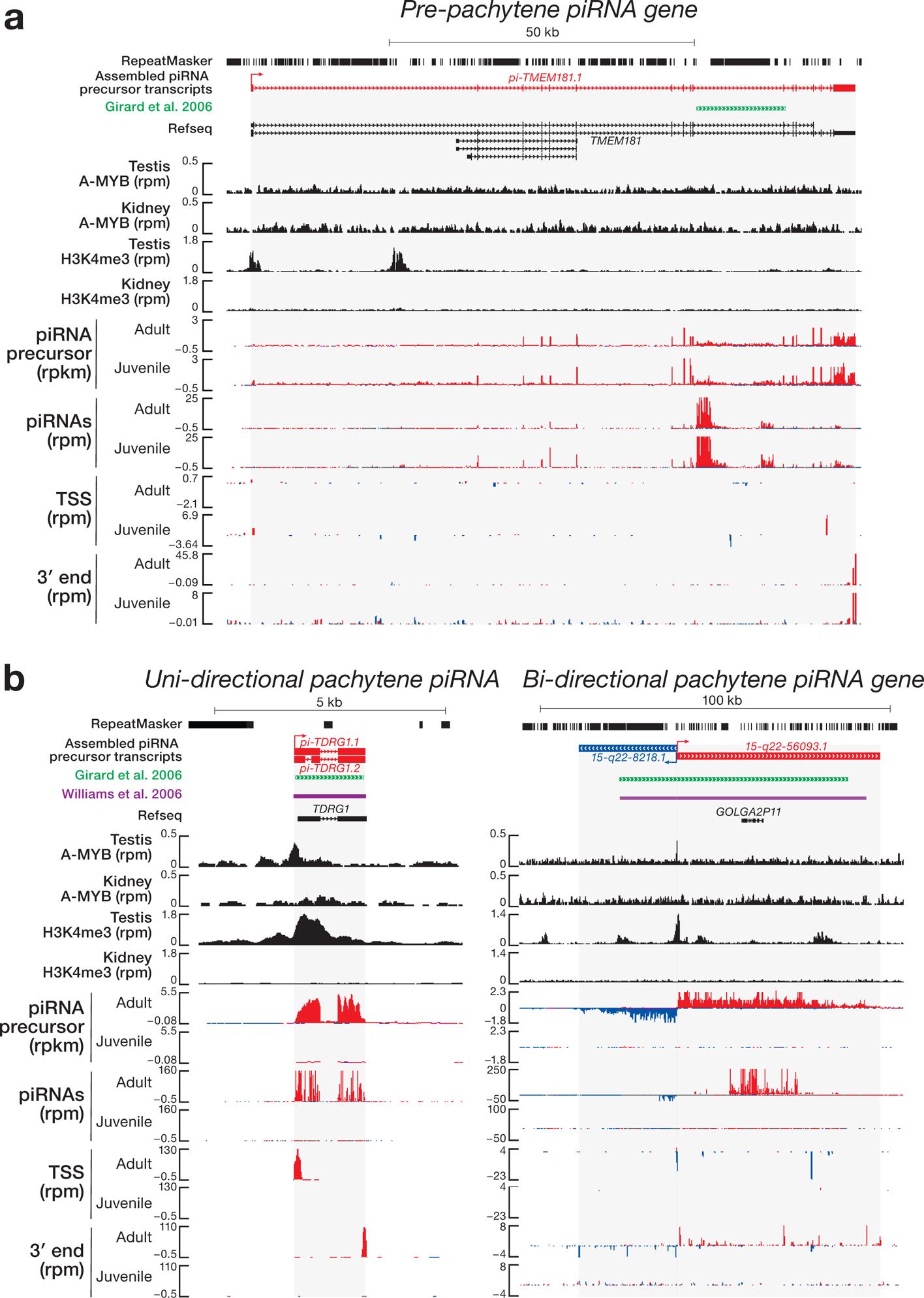
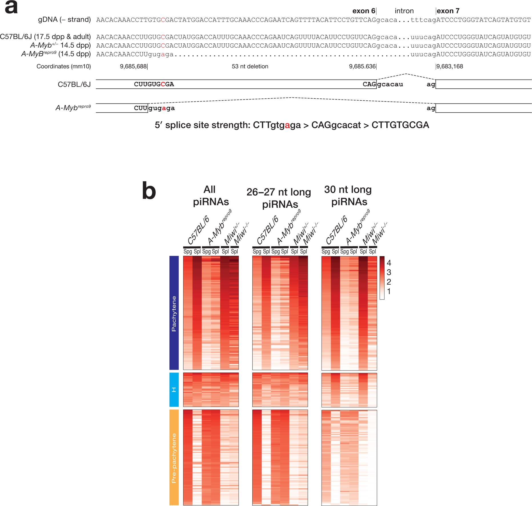
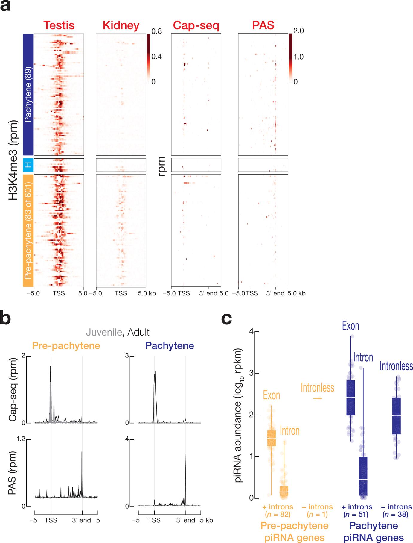
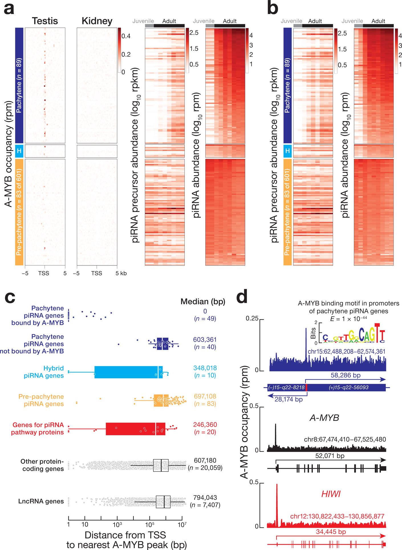
In the fetal mouse testis, PIWI-interacting RNAs (piRNAs) guide PIWI proteins to silence transposons but, after birth, most post-pubertal pachytene piRNAs map to the genome uniquely and are thought to regulate genes required for male fertility. In the human male, the developmental classes, precise genomic origins and transcriptional regulation of postnatal piRNAs remain undefined. Here, we demarcate the genes and transcripts that produce postnatal piRNAs in human juvenile and adult testes. As in the mouse, human A-MYB drives transcription of both pachytene piRNA precursor transcripts and messenger RNAs encoding piRNA biogenesis factors. Although human piRNA genes are syntenic to those in other placental mammals, their sequences are poorly conserved. In fact, pachytene piRNA loci are rapidly diverging even among modern humans. Our findings suggest that, during mammalian evolution, pachytene piRNA genes are under few selective constraints. We speculate that pachytene piRNA diversity may provide a hitherto unrecognized driver of reproductive isolation.

摘要

在胎鼠睾丸中,PIWI 相互作用 RNA(piRNA)指导 PIWI 蛋白沉默转座子,但在出生后,大多数青春期后精母细胞 piRNA 独特地映射到基因组上,被认为调节雄性生育所必需的基因。在人类男性中,产后 piRNA 的发育类别、精确的基因组起源和转录调控仍未定义。在这里,我们确定了在人类青少年和成年睾丸中产生产后 piRNA 的基因和转录本。与小鼠一样,人类 A-MYB 驱动精母细胞 piRNA 前体转录本和编码 piRNA 生物发生因子的信使 RNA 的转录。尽管人类 piRNA 基因与其他胎盘哺乳动物中的基因具有同线性,但它们的序列缺乏保守性。事实上,精母细胞 piRNA 基因座甚至在现代人类中也在迅速分化。我们的研究结果表明,在哺乳动物进化过程中,精母细胞 piRNA 基因几乎不受选择压力的影响。我们推测,精母细胞 piRNA 的多样性可能为生殖隔离提供了一个迄今为止尚未被认识到的驱动因素。

https://cdn.ncbi.nlm.nih.gov/pmc/blobs/2c19/6961462/43b8d0538658/nihms-1544104-f0007.jpg

文献AI研究员

20分钟写一篇综述,助力文献阅读效率提升50倍。

立即体验

用中文搜PubMed

大模型驱动的PubMed中文搜索引擎

马上搜索

文档翻译

学术文献翻译模型,支持多种主流文档格式。

立即体验