Suppr超能文献

干细胞因子诱导的 MITF-M 表达在获得性皮肤色素沉着症治疗中的作用。

Stem Cell Factor-Inducible MITF-M Expression in Therapeutics for Acquired Skin Hyperpigmentation.

机构信息

College of Pharmacy, Chungbuk National University, Cheongju 28160, Korea.

College of Pharmacy, Chonnam National University, Gwangju 61186, Korea.

出版信息

Theranostics. 2020 Jan 1;10(1):340-352. doi: 10.7150/thno.39066. eCollection 2020.

Abstract

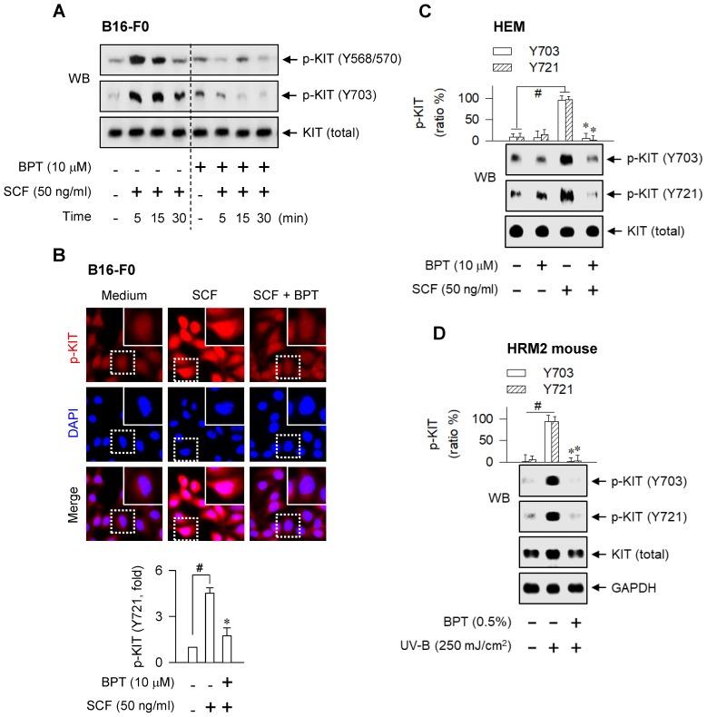
Microphthalmia-associated transcription factor M (MITF-M) plays important roles in the pigment production, differentiation and survival of melanocytes. Stem cell factor (SCF) and its receptor KIT stimulate MITF-M activity via phosphorylation at the post-translation level. However, the phosphorylation shortens half-life of MITF-M protein over the course of minutes. Here, we investigated novel hypotheses of (i) whether SCF/KIT can regulate MITF-M activity through gene expression as the alternative process, and (ii) whether chemical inhibition of KIT activity can mitigate the acquired pigmentation in skin by targeting the expression of MITF-M. We employed melanocyte cultures and pigmented skin samples , and applied immunoblotting, RT-PCR, siRNA-based gene knockdown and confocal microscopy. The protein and mRNA levels of MITF-M in epidermal melanocytes and the promoter activity of MITF-M in B16-F0 melanoma cells demonstrated that SCF/KIT could trigger the expression of MITF-M , following the phosphorylation-dependent proteolysis of pre-existing MITF-M protein. SCF/KIT regulated the transcription abilities of cAMP-responsive element-binding protein (CREB), CREB-regulated co-activator 1 (CRTC1) and SRY-related HMG-box 10 (SOX10) but not β-catenin at the MITF-M promoter. Meanwhile, chemical inhibition of KIT activity abolished SCF-induced melanin production in epidermal melanocyte cultures, as well as protected the skin from UV-B-induced hyperpigmentation in HRM2 mice or brownish guinea pigs, in which it down-regulated the expression of MITF-M at the promoter level. We propose the targeting of SCF/KIT-inducible MITF-M expression as a strategy in the therapeutics for acquired pigmentary disorders.

摘要

小眼畸形相关转录因子 M(MITF-M)在黑素细胞的色素生成、分化和存活中发挥重要作用。干细胞因子(SCF)及其受体 KIT 通过翻译后水平的磷酸化刺激 MITF-M 活性。然而,这种磷酸化会导致 MITF-M 蛋白的半衰期在数分钟内缩短。在这里,我们提出了两个新假设:(i)SCF/KIT 是否可以通过基因表达作为替代过程来调节 MITF-M 活性;(ii)化学抑制 KIT 活性是否可以通过靶向 MITF-M 的表达来减轻皮肤获得性色素沉着。我们使用黑素细胞培养物和色素沉着皮肤样本,应用免疫印迹、RT-PCR、siRNA 基因敲低和共聚焦显微镜。表皮黑素细胞中 MITF-M 的蛋白和 mRNA 水平以及 B16-F0 黑素瘤细胞中 MITF-M 启动子的活性表明,SCF/KIT 可以在预先存在的 MITF-M 蛋白的磷酸化依赖性蛋白水解后触发 MITF-M 的表达。SCF/KIT 在 MITF-M 启动子上调节环磷酸腺苷反应元件结合蛋白(CREB)、CREB 调节共激活因子 1(CRTC1)和性决定区 Y 框 10(SOX10)的转录能力,但不调节β-连环蛋白。同时,化学抑制 KIT 活性可消除 SCF 诱导的表皮黑素细胞培养物中黑色素的产生,还可防止 HRM2 小鼠或棕色豚鼠皮肤受到 UV-B 诱导的色素沉着过度,在这些动物中,它在启动子水平下调 MITF-M 的表达。我们提出靶向 SCF/KIT 诱导的 MITF-M 表达作为获得性色素沉着障碍治疗策略。

https://cdn.ncbi.nlm.nih.gov/pmc/blobs/a081/6929618/b92c63ed8df5/thnov10p0340g001.jpg

文献AI研究员

20分钟写一篇综述,助力文献阅读效率提升50倍。

立即体验

用中文搜PubMed

大模型驱动的PubMed中文搜索引擎

马上搜索

文档翻译

学术文献翻译模型,支持多种主流文档格式。

立即体验