Suppr超能文献

长读测序揭示了导致优质蛋白玉米产生的基因组结构变异。

Long-read sequencing reveals genomic structural variations that underlie creation of quality protein maize.

机构信息

School of Agriculture and Biology, Shanghai Jiao Tong University, Shanghai, 200240, China.

National Key Laboratory of Plant Molecular Genetics, CAS Center for Excellence in Molecular Plant Sciences, Institute of Plant Physiology & Ecology, Shanghai Institutes for Biological Sciences, Chinese Academy of Sciences, Shanghai, 200032, China.

出版信息

Nat Commun. 2020 Jan 7;11(1):17. doi: 10.1038/s41467-019-14023-2.

Abstract

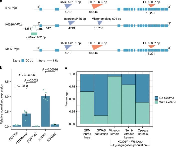
Mutation of o2 doubles maize endosperm lysine content, but it causes an inferior kernel phenotype. Developing quality protein maize (QPM) by introgressing o2 modifiers (Mo2s) into the o2 mutant benefits millions of people in developing countries where maize is a primary protein source. Here, we report genome sequence and annotation of a South African QPM line K0326Y, which is assembled from single-molecule, real-time shotgun sequencing reads collinear with an optical map. We achieve a N50 contig length of 7.7 million bases (Mb) directly from long-read assembly, compared to those of 1.04 Mb for B73 and 1.48 Mb for Mo17. To characterize Mo2s, we map QTLs to chromosomes 1, 6, 7, and 9 using an F population derived from crossing K0326Y and W64Ao2. RNA-seq analysis of QPM and o2 endosperms reveals a group of differentially expressed genes that coincide with Mo2 QTLs, suggesting a potential role in vitreous endosperm formation.

摘要

o2 突变使玉米胚乳赖氨酸含量加倍,但会导致较差的籽粒表型。通过将 o2 修饰基因(Mo2s)导入 o2 突变体中,从而培育出优质蛋白玉米(QPM),这使发展中国家数以百万计以玉米为主要蛋白质来源的人们受益。在这里,我们报告了南非 QPM 品系 K0326Y 的基因组序列和注释,该品系是通过与光学图谱共线性的单分子实时测序reads 组装而成。我们直接从长读序列组装中获得了 N50 片段长度为 770 万碱基(Mb),而 B73 的为 1.04 Mb,Mo17 的为 1.48 Mb。为了研究 Mo2s,我们利用来自 K0326Y 和 W64Ao2 杂交的 F1 群体,将 QTL 映射到染色体 1、6、7 和 9 上。对 QPM 和 o2 胚乳的 RNA-seq 分析揭示了一组差异表达的基因,这些基因与 Mo2 QTL 重合,表明它们在玻璃态胚乳形成中可能具有潜在作用。

https://cdn.ncbi.nlm.nih.gov/pmc/blobs/865c/6946643/ea30e0dbd648/41467_2019_14023_Fig1_HTML.jpg

文献AI研究员

20分钟写一篇综述,助力文献阅读效率提升50倍。

立即体验

用中文搜PubMed

大模型驱动的PubMed中文搜索引擎

马上搜索

文档翻译

学术文献翻译模型,支持多种主流文档格式。

立即体验