Suppr超能文献

通过微流 LC-MS/MS 对数千种蛋白质组进行稳健、可重现和定量分析。

Robust, reproducible and quantitative analysis of thousands of proteomes by micro-flow LC-MS/MS.

机构信息

Chair of Proteomics and Bioanalytics, Technical University of Munich, Freising, Germany.

Medical Research Center, The First Affiliated Hospital of Zhengzhou University, Zhengzhou, China.

出版信息

Nat Commun. 2020 Jan 9;11(1):157. doi: 10.1038/s41467-019-13973-x.

Abstract

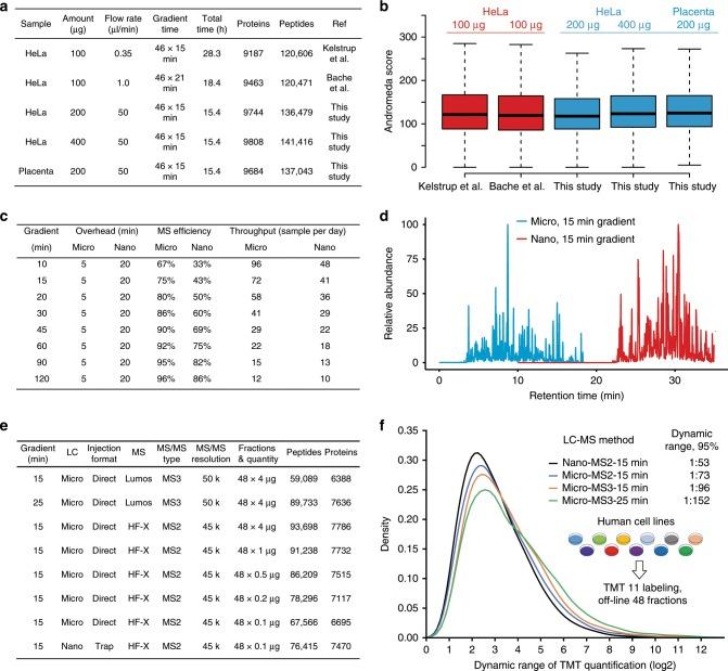
Nano-flow liquid chromatography tandem mass spectrometry (nano-flow LC-MS/MS) is the mainstay in proteome research because of its excellent sensitivity but often comes at the expense of robustness. Here we show that micro-flow LC-MS/MS using a 1 × 150 mm column shows excellent reproducibility of chromatographic retention time (<0.3% coefficient of variation, CV) and protein quantification (<7.5% CV) using data from >2000 samples of human cell lines, tissues and body fluids. Deep proteome analysis identifies >9000 proteins and >120,000 peptides in 16 h and sample multiplexing using tandem mass tags increases throughput to 11 proteomes in 16 h. The system identifies >30,000 phosphopeptides in 12 h and protein-protein or protein-drug interaction experiments can be analyzed in 20 min per sample. We show that the same column can be used to analyze >7500 samples without apparent loss of performance. This study demonstrates that micro-flow LC-MS/MS is suitable for a broad range of proteomic applications.

摘要

纳升液相色谱串联质谱(nano-flow LC-MS/MS)因其出色的灵敏度而成为蛋白质组学研究的主要手段,但通常是以牺牲稳健性为代价的。在这里,我们展示了使用 1×150mm 柱的微流 LC-MS/MS 可以在 >2000 个人类细胞系、组织和体液样本的数据中实现出色的色谱保留时间重现性(<0.3% 的变异系数,CV)和蛋白质定量重现性(<7.5% 的 CV)。深度蛋白质组分析可在 16 小时内鉴定出 >9000 种蛋白质和 >120,000 种肽段,使用串联质量标签进行样品复用时,可将通量提高到 16 小时内 11 种蛋白质组。该系统可在 12 小时内鉴定出 >30,000 种磷酸肽,每个样品的蛋白质-蛋白质或蛋白质-药物相互作用实验分析可在 20 分钟内完成。我们表明,同一根柱子可以在不明显降低性能的情况下分析 >7500 个样本。本研究表明,微流 LC-MS/MS 适用于广泛的蛋白质组学应用。

https://cdn.ncbi.nlm.nih.gov/pmc/blobs/c7d4/6952431/109731c4d0e9/41467_2019_13973_Fig1_HTML.jpg

文献AI研究员

20分钟写一篇综述,助力文献阅读效率提升50倍。

立即体验

用中文搜PubMed

大模型驱动的PubMed中文搜索引擎

马上搜索

文档翻译

学术文献翻译模型,支持多种主流文档格式。

立即体验