Suppr超能文献

长链非编码 RNA NNT-AS1 通过调控 miR-22-3p/YAP1 轴促进非小细胞肺癌进展。

LncRNA NNT-AS1 promotes non-small cell lung cancer progression through regulating miR-22-3p/YAP1 axis.

机构信息

Department of Respiratory and Critical Care Medicine, Second Xiangya Hospital of Central South University (Department of Research Unit of Respiratory Disease and Diagnosis and Treatment Center of Respiratory Disease, Central South University), Changsha, China.

出版信息

Thorac Cancer. 2020 Mar;11(3):549-560. doi: 10.1111/1759-7714.13280. Epub 2020 Jan 10.

Abstract

BACKGROUND

Lung cancer is the leading cause of cancer-related mortality worldwide. Studies have demonstrated that long noncoding RNA nicotinamide nucleotide transhydrogenase-antisense RNA1 (NNT-AS1) functioned as an oncogene in most malignancies, including non-small cell lung cancer (NSCLC). This study aimed to investigate the underlying mechanisms of NNT-AS1 in NSCLC progression.

METHODS

The levels of NNT-AS1, miR-22-3p and Yes-associated protein (YAP1) were detected by qRT-PCR in NSCLC tissues and cells. Kaplan-Meier analysis was conducted to analyze the correlation between NNT-AS1 expression and overall survival of NSCLC patients. Cell proliferation was evaluated by MTT assay. Cell migration and invasion were assessed using transwell assay. The protein levels of YAP1 and EMT-related proteins were detected by western blot. The molecular mechanism was predicted by starBase2.0 and validated by dual-luciferase reporter assay or RNA pull-down assay. Xenograft analysis was carried out to analyze tumor growth in vivo.

RESULTS

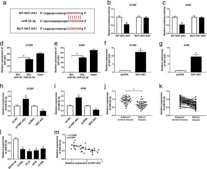
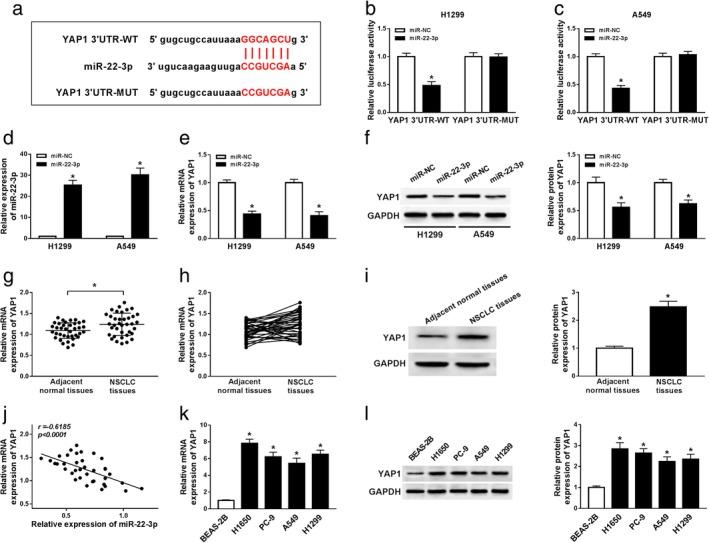
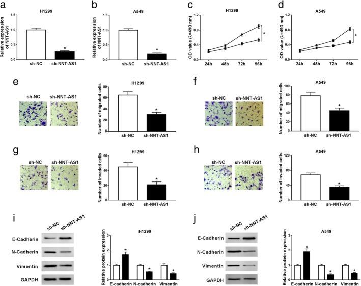
We found that the levels of NNT-AS1 and YAP1 were enhanced, while miR-22-3p expression was decreased in NSCLC tissues and cells. High NNT-AS1 expression was correlated with poor prognosis. NNT-AS1 knockdown impeded proliferation, migration, invasion and EMT of NSCLC cells. NNT-AS1 targeted miR-22-3p, and YAP1 was a target of miR-22-3p in NSCLC cells. Furthermore, NNT-AS1 facilitated the progression of NSCLC by regulating miR-22-3p/YAP1 axis. NNT-AS1 knockdown repressed tumor growth in vivo.

CONCLUSION

NNT-AS1 facilitated proliferation, migration, invasion and EMT of NSCLC cells by sponging miR-22-3p and regulating YAP1 expression, which might provide a potential biomarker and therapeutic target for NSCLC.

摘要

背景

肺癌是全球癌症相关死亡的主要原因。研究表明,长链非编码 RNA 烟酰胺核苷酸转氢酶反义 RNA1(NNT-AS1)在大多数恶性肿瘤中发挥癌基因作用,包括非小细胞肺癌(NSCLC)。本研究旨在探讨 NNT-AS1 在 NSCLC 进展中的潜在机制。

方法

通过 qRT-PCR 检测 NSCLC 组织和细胞中 NNT-AS1、miR-22-3p 和 Yes 相关蛋白(YAP1)的水平。Kaplan-Meier 分析用于分析 NNT-AS1 表达与 NSCLC 患者总生存期的相关性。通过 MTT 分析评估细胞增殖。通过 Transwell 分析评估细胞迁移和侵袭。通过 Western blot 检测 YAP1 和 EMT 相关蛋白的水平。通过 starBase2.0 预测分子机制,并通过双荧光素酶报告基因检测或 RNA 下拉实验验证。进行异种移植分析以研究体内肿瘤生长。

结果

我们发现,NNT-AS1 和 YAP1 的水平升高,而 miR-22-3p 的表达在 NSCLC 组织和细胞中降低。高 NNT-AS1 表达与预后不良相关。NNT-AS1 敲低抑制 NSCLC 细胞的增殖、迁移、侵袭和 EMT。NNT-AS1 靶向 miR-22-3p,而 YAP1 是 NSCLC 细胞中 miR-22-3p 的靶标。此外,NNT-AS1 通过调节 miR-22-3p/YAP1 轴促进 NSCLC 的进展。NNT-AS1 敲低抑制体内肿瘤生长。

结论

NNT-AS1 通过海绵吸附 miR-22-3p 并调节 YAP1 表达促进 NSCLC 细胞的增殖、迁移、侵袭和 EMT,这可能为 NSCLC 提供潜在的生物标志物和治疗靶点。

https://cdn.ncbi.nlm.nih.gov/pmc/blobs/aeb2/7049499/87b7427e26de/TCA-11-549-g001.jpg

文献AI研究员

20分钟写一篇综述,助力文献阅读效率提升50倍。

立即体验

用中文搜PubMed

大模型驱动的PubMed中文搜索引擎

马上搜索

文档翻译

学术文献翻译模型,支持多种主流文档格式。

立即体验