Suppr超能文献

泛素特异性蛋白酶21作为Fra-1去泛素化酶促进结直肠癌转移。

Ubiquitin-Specific Protease 21 Promotes Colorectal Cancer Metastasis by Acting as a Fra-1 Deubiquitinase.

作者信息

Yun Sun-Il, Hong Hye Kyung, Yeo So-Young, Kim Seok-Hyung, Cho Yong Beom, Kim Kyeong Kyu

机构信息

Department of Precision Medicine, Sungkyunkwan University School of Medicine, Suwon 16419, Korea.

Department of Surgery, Samsung Medical Center, Sungkyunkwan University School of Medicine, Seoul 06531, Korea.

出版信息

Cancers (Basel). 2020 Jan 14;12(1):207. doi: 10.3390/cancers12010207.

Abstract

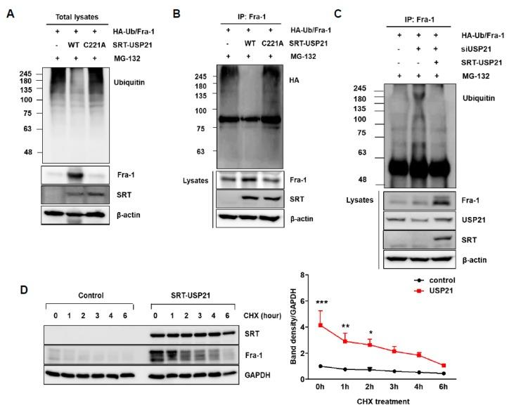
Fos-related-antigen-1 (Fra-1), a member of the activator protein-1 (AP-1) transcription factor superfamily, has an essential role in cancer progress and metastasis and Fra-1 is considered a therapeutic target in metastatic cancer including metastatic colorectal cancer (mCRC). However, its regulation at protein level has not yet been clearly elucidated. We found that ubiquitin-specific protease 21 (USP21) increases Fra-1 stability by deubiquitinating Fra-1 and enhances the expression of Fra-1 target genes in colon cancer cells. We also showed that USP21 controlled Fra-1-dependent migration and invasion activities. The oncogenic property of USP21 was confirmed by a significant reduction in liver metastasis when USP21-knockdown cancer cells were injected intrasplenically into mice. Consistently, clinicopathological analysis of colorectal cancer patients revealed a correlation of USP21 expression with high-grade carcinoma and life span. These results demonstrate that USP21 enhances Fra-1 stability and AP-1 target gene expression by deubiquitinating Fra-1. Therefore, USP21 is considered an attractive therapeutic target in mCRC with high Fra-1 expression.

摘要

Fos相关抗原1(Fra-1)是激活蛋白1(AP-1)转录因子超家族的成员,在癌症进展和转移中起重要作用,Fra-1被认为是包括转移性结直肠癌(mCRC)在内的转移性癌症的治疗靶点。然而,其在蛋白质水平的调控尚未得到明确阐释。我们发现泛素特异性蛋白酶21(USP21)通过去泛素化Fra-1增加其稳定性,并增强结肠癌细胞中Fra-1靶基因的表达。我们还表明USP21控制Fra-1依赖性的迁移和侵袭活性。当将USP21敲低的癌细胞经脾内注射到小鼠体内时,肝转移显著减少,从而证实了USP21的致癌特性。同样,对结直肠癌患者的临床病理分析显示USP21表达与高级别癌和寿命相关。这些结果表明,USP21通过去泛素化Fra-1增强其稳定性和AP-1靶基因表达。因此,USP21被认为是Fra-1高表达的mCRC中有吸引力的治疗靶点。

https://cdn.ncbi.nlm.nih.gov/pmc/blobs/6335/7017141/d4818ad16010/cancers-12-00207-g001.jpg

文献AI研究员

20分钟写一篇综述,助力文献阅读效率提升50倍。

立即体验

用中文搜PubMed

大模型驱动的PubMed中文搜索引擎

马上搜索

文档翻译

学术文献翻译模型,支持多种主流文档格式。

立即体验