Suppr超能文献

长链非编码 RNA SNHG16 通过海绵吸附 miR-520a-3p 调控 EphA2 表达促进非小细胞肺癌发展。

LncRNA SNHG16 promotes non-small cell lung cancer development through regulating EphA2 expression by sponging miR-520a-3p.

机构信息

Department of Thoracic Surgery, Dalian University Affiliated Xinhua Hospital, Dalian, China.

Department of Respiratory Medicine, ZaoZhuang Mining Group Central Hospital, Zaozhuang, China.

出版信息

Thorac Cancer. 2020 Mar;11(3):603-611. doi: 10.1111/1759-7714.13304. Epub 2020 Jan 17.

Abstract

BACKGROUND

Recent evidence has found that lncRNA small nucleolar RNA host gene 16 (SNHG16) was associated with cell carcinogenesis in NSCLC. Here, we further investigated the precise functions and mechanisms of SNHG16 in NSCLC progression.

METHODS

The expression of SNHG16, microRNA (miR)-520a-3p and EPH Receptor A2 (EphA2) was measured using quantitative real-time polymerase chain reaction and western blot, respectively. Cell proliferation was determined using 3-(4, 5)-dimethylthiahiazo (-z-y1)-3, 5-di-phenytetrazoliumromide (MTT) assay. The migrated and invaded cells were measured by Transwell assay. Flow cytometry was used to detect apoptotic cells. The interaction between miR-520a-3p and SNHG16 or EphA2 was confirmed using a dual-luciferase reporter assay.

RESULTS

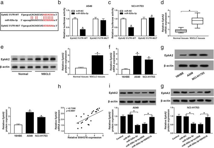
We found that SNHG16 was upregulated in NSCLC tissues and cell lines, knockdown of SNHG16 inhibited cell proliferation, migration, invasion and induced apoptosis in vitro as well as suppressed tumor growth in vivo. MiR-520a-3p directly bound to SNHG16 and miR-520a-3p, and SNHG16 acted as a ceRNA in regulating EphA2 through competitively binding to miR-520a-3p. Additionally, rescue assay exhibited the anticancer activity mediated by SNHG16 knockdown on NSCLC could be reversed by miR-520a-3p inhibition or EphA2 overexpression.

CONCLUSION

SNHG16 promoted NSCLC development by regulating the miR-520a-3p/EphA2 axis, suggesting novel insights for the pathogenesis of NSCLC and new potential therapeutic targets for the treatment of NSCLC.

KEY POINTS

Knockdown of SNHG16 inhibited NSCLC cell proliferation, migration, invasion and induced apoptosis in vitro as well as suppressed tumor growth in vivo. SNHG16 directly interacted with miR-520a-3p. EphA2 was a target of miR-520a-3p. SNHG16 could regulate the expression of EphA2 by binding to miR-520a-3p. SNHG16 promoted NSCLC development by regulating the miR-520a-3p/EphA2 axis.

摘要

背景

最近的证据表明,长链非编码 RNA 小核仁 RNA 宿主基因 16(SNHG16)与非小细胞肺癌(NSCLC)中的细胞癌变有关。在这里,我们进一步研究了 SNHG16 在 NSCLC 进展中的精确功能和机制。

方法

使用定量实时聚合酶链反应和 Western blot 分别测量 SNHG16、微小 RNA(miR)-520a-3p 和 Eph 受体 A2(EphA2)的表达。使用 3-(4,5)-二甲基噻唑(-z-y1)-3,5-二苯基四唑溴盐(MTT)测定细胞增殖。通过 Transwell 测定法测量迁移和侵袭的细胞。流式细胞术用于检测凋亡细胞。使用双荧光素酶报告基因测定法证实 miR-520a-3p 与 SNHG16 或 EphA2 之间的相互作用。

结果

我们发现 SNHG16 在 NSCLC 组织和细胞系中上调,敲低 SNHG16 抑制体外细胞增殖、迁移、侵袭并诱导细胞凋亡,并抑制体内肿瘤生长。miR-520a-3p 直接与 SNHG16 结合,miR-520a-3p 通过竞争性结合 miR-520a-3p 作为 ceRNA 调节 EphA2。此外,挽救实验表明,通过 miR-520a-3p 抑制或 EphA2 过表达逆转 SNHG16 敲低对 NSCLC 的抗癌活性。

结论

SNHG16 通过调节 miR-520a-3p/EphA2 轴促进 NSCLC 的发展,为 NSCLC 的发病机制提供了新的见解,并为 NSCLC 的治疗提供了新的潜在治疗靶点。

关键要点

敲低 SNHG16 抑制体外 NSCLC 细胞增殖、迁移、侵袭并诱导细胞凋亡,并抑制体内肿瘤生长。SNHG16 直接与 miR-520a-3p 相互作用。EphA2 是 miR-520a-3p 的靶标。SNHG16 通过与 miR-520a-3p 结合来调节 EphA2 的表达。SNHG16 通过调节 miR-520a-3p/EphA2 轴促进 NSCLC 的发展。

https://cdn.ncbi.nlm.nih.gov/pmc/blobs/75da/7049505/ba1c3ebe58c6/TCA-11-603-g001.jpg

文献AI研究员

20分钟写一篇综述,助力文献阅读效率提升50倍。

立即体验

用中文搜PubMed

大模型驱动的PubMed中文搜索引擎

马上搜索

文档翻译

学术文献翻译模型,支持多种主流文档格式。

立即体验