Suppr超能文献

RNA N6-甲基腺苷甲基转移酶样 3 与 miR-186 之间的串扰通过 Wnt/β-catenin 信号通路调控肝癌进展。

Cross talk between RNA N6-methyladenosine methyltransferase-like 3 and miR-186 regulates hepatoblastoma progression through Wnt/β-catenin signalling pathway.

机构信息

Pediatric Surgery Department, The First Affiliated Hospital of Zhengzhou University, Zhengzhou, China.

Endocrinology Department, The First Affiliated Hospital of Zhengzhou University, Zhengzhou, China.

出版信息

Cell Prolif. 2020 Mar;53(3):e12768. doi: 10.1111/cpr.12768. Epub 2020 Jan 22.

Abstract

OBJECTIVES

N6-methyladenosine (m6A) is a ubiquitous epigenetic RNA modification that plays a pivotal role in tumour development and metastasis. In this study, we aimed to investigate the expression profiling, clinical significance, biological function and the regulation of m6A-related genes in hepatoblastoma (HB).

MATERIALS AND METHODS

The mRNA and protein expression levels of m6A-related genes were analysed using Gene Expression Omnibus (GEO) and tissue microarray (TMA) cohort. Kaplan-Meier analysis was performed to evaluate the prognostic value of m6A-related genes in HB. Knockdown of m6A-related genes was conducted to analyse its function on cell proliferation, migration and invasion. Furthermore, bioinformatics analysis and experimental verification were used to explore the potential molecular mechanism and signalling pathway.

RESULTS

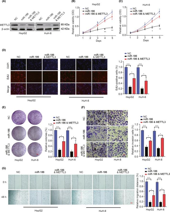
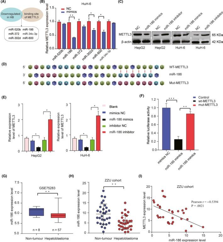
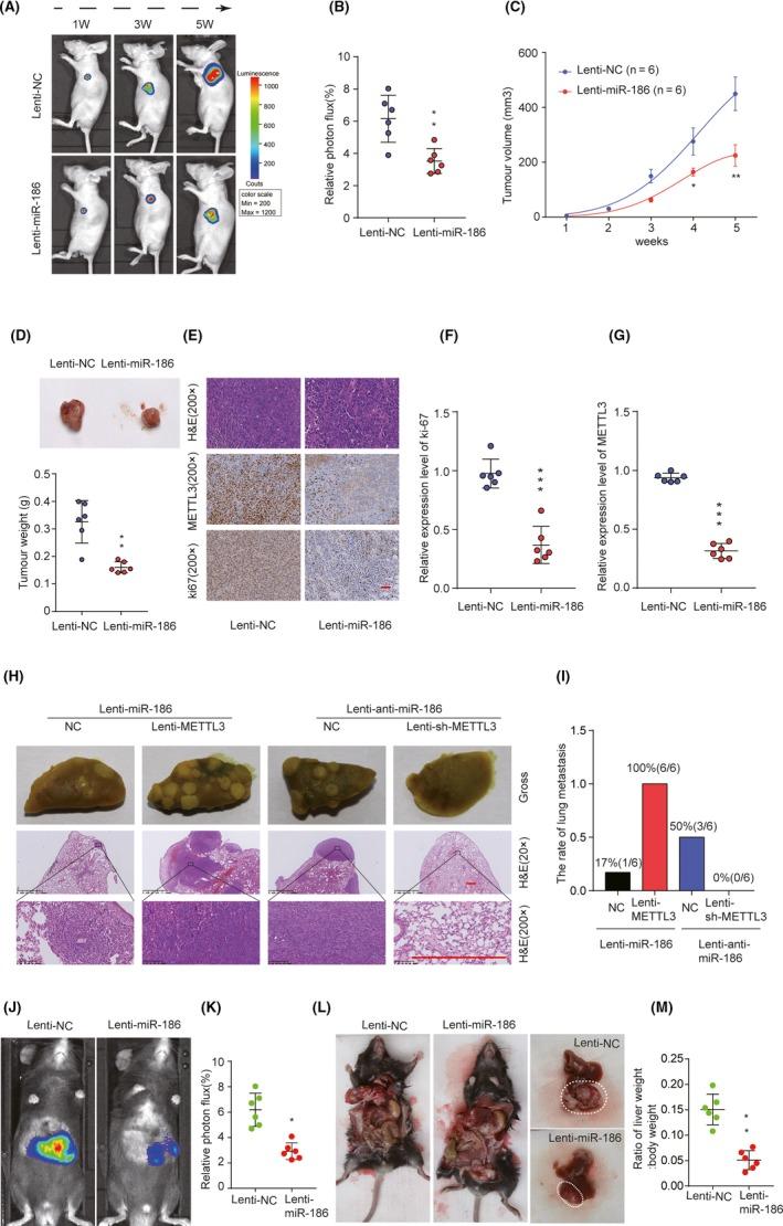
We found that most m6A-related genes were significantly upregulated in HB tumour tissues. High levels of methyltransferase-like 3 (METTL3, P = .013), YTHDF2 (P = .037) and FTO (P = .032) indicated poor clinical outcomes, and the upregulation of METTL3 was an independent prognostic factor in HB patients. Functional assays showed that knockdown of METTL3 could dramatically suppress the proliferation, migration and invasion of HB cells. In addition, METTL3 was identified to be a direct target of microRNA-186 (miR-186). Consistently, miR-186 was low expressed in HB tumour tissues. Moreover, overexpression of miR-186 significantly inhibited cell aggressive phenotype both in vitro and in vivo, while the inhibitory effect could be reversed by METTL3 overexpression. Mechanism study indicated that miR-186/METTL3 axis contributed to the progression of HB via the Wnt/β-catenin signalling pathway.

CONCLUSIONS

M6A-related genes were frequently dysregulated in HB. miR-186/METTL3/Wnt/β-catenin axis might serve as novel therapeutic targets and prognostic biomarkers in HB.

摘要

目的

N6-甲基腺苷(m6A)是一种普遍存在的表观遗传 RNA 修饰,在肿瘤发生和转移中起着关键作用。在本研究中,我们旨在研究 m6A 相关基因在肝母细胞瘤(HB)中的表达谱、临床意义、生物学功能和调控。

材料和方法

使用基因表达综合数据库(GEO)和组织微阵列(TMA)队列分析 m6A 相关基因的 mRNA 和蛋白表达水平。Kaplan-Meier 分析用于评估 m6A 相关基因在 HB 中的预后价值。敲低 m6A 相关基因用于分析其对细胞增殖、迁移和侵袭的功能。此外,进行生物信息学分析和实验验证以探索潜在的分子机制和信号通路。

结果

我们发现大多数 m6A 相关基因在 HB 肿瘤组织中显著上调。甲基转移酶样 3(METTL3,P=.013)、YTH 结构域家族 2(YTHDF2,P=.037)和脂肪量和肥胖相关基因(FTO,P=.032)高水平提示预后不良,METTL3 上调是 HB 患者的独立预后因素。功能测定表明,METTL3 敲低可显著抑制 HB 细胞的增殖、迁移和侵袭。此外,METTL3 是 microRNA-186(miR-186)的直接靶标。一致地,miR-186 在 HB 肿瘤组织中低表达。此外,miR-186 的过表达在体外和体内均显著抑制细胞侵袭表型,而过表达 METTL3 可逆转这种抑制作用。机制研究表明,miR-186/METTL3 轴通过 Wnt/β-catenin 信号通路促进 HB 的进展。

结论

m6A 相关基因在 HB 中经常失调。miR-186/METTL3/Wnt/β-catenin 轴可能成为 HB 的新的治疗靶点和预后生物标志物。

https://cdn.ncbi.nlm.nih.gov/pmc/blobs/14e5/7106953/ea8f20ce0081/CPR-53-e12768-g001.jpg

文献AI研究员

20分钟写一篇综述,助力文献阅读效率提升50倍。

立即体验

用中文搜PubMed

大模型驱动的PubMed中文搜索引擎

马上搜索

文档翻译

学术文献翻译模型,支持多种主流文档格式。

立即体验