Suppr超能文献

化学同位素标记液相色谱-质谱分析揭示地塞米松诱导的组织代谢组学扰动

Dexamethasone-Induced Perturbations in Tissue Metabolomics Revealed by Chemical Isotope Labeling LC-MS analysis.

作者信息

Dahabiyeh Lina A, Malkawi Abeer K, Wang Xiaohang, Colak Dilek, Mujamammi Ahmed H, Sabi Essa M, Li Liang, Dasouki Majed, Abdel Rahman Anas M

机构信息

Division of Pharmaceutical Sciences, School of Pharmacy, The University of Jordan, Amman 11942, Jordan.

Department of Chemistry and Biochemistry, Concordia University, 7141 Sherbrook Street West, Montréal, QC H4B 1R6, Canada.

出版信息

Metabolites. 2020 Jan 21;10(2):42. doi: 10.3390/metabo10020042.

Abstract

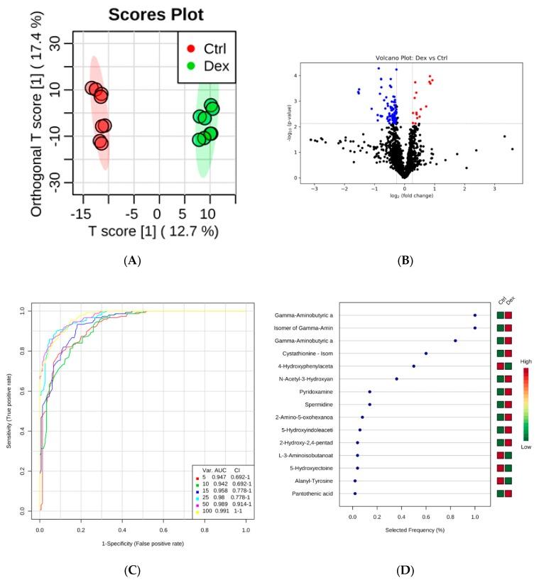
Dexamethasone (Dex) is a synthetic glucocorticoid (GC) drug commonly used clinically for the treatment of several inflammatory and immune-mediated diseases. Despite its broad range of indications, the long-term use of Dex is known to be associated with specific abnormalities in several tissues and organs. In this study, the metabolomic effects on five different organs induced by the chronic administration of Dex in the Sprague-Dawley rat model were investigated using the chemical isotope labeling liquid chromatography-mass spectrometry (CIL LC-MS) platform, which targets the amine/phenol submetabolomes. Compared to controls, a prolonged intake of Dex resulted in significant perturbations in the levels of 492, 442, 300, 186, and 105 metabolites in the brain, skeletal muscle, liver, kidney, and heart tissues, respectively. The positively identified metabolites were mapped to diverse molecular pathways in different organs. In the brain, perturbations in protein biosynthesis, amino acid metabolism, and monoamine neurotransmitter synthesis were identified, while in the heart, pyrimidine metabolism and branched amino acid biosynthesis were the most significantly impaired pathways. In the kidney, several amino acid pathways were dysregulated, which reflected impairments in several biological functions, including gluconeogenesis and ureagenesis. Beta-alanine metabolism and uridine homeostasis were profoundly affected in liver tissues, whereas alterations of glutathione, arginine, glutamine, and nitrogen metabolism pointed to the modulation of muscle metabolism and disturbances in energy production and muscle mass in skeletal muscle. The differential expression of multiple dipeptides was most significant in the liver (down-regulated), brain (up-regulation), and kidney tissues, but not in the heart or skeletal muscle tissues. The identification of clinically relevant pathways provides holistic insights into the tissue molecular responses induced by Dex and understanding of the underlying mechanisms associated with their side effects. Our data suggest a potential role for glutathione supplementation and dipeptide modulators as novel therapeutic interventions to mitigate the side effects induced by Dex therapy.

摘要

地塞米松(Dex)是一种合成糖皮质激素(GC)药物,临床上常用于治疗多种炎症和免疫介导的疾病。尽管其适应症广泛,但长期使用Dex已知会与多个组织和器官的特定异常有关。在本研究中,使用针对胺/酚亚代谢组的化学同位素标记液相色谱-质谱(CIL LC-MS)平台,研究了在Sprague-Dawley大鼠模型中慢性给予Dex对五个不同器官的代谢组学影响。与对照组相比,长期摄入Dex分别导致脑、骨骼肌、肝脏、肾脏和心脏组织中492、442、300、186和105种代谢物水平的显著扰动。阳性鉴定的代谢物被映射到不同器官的多种分子途径。在脑中,鉴定出蛋白质生物合成、氨基酸代谢和单胺神经递质合成的扰动,而在心脏中,嘧啶代谢和支链氨基酸生物合成是最显著受损的途径。在肾脏中,几种氨基酸途径失调,这反映了包括糖异生和尿素生成在内的几种生物学功能的受损。β-丙氨酸代谢和尿苷稳态在肝脏组织中受到深刻影响,而谷胱甘肽、精氨酸、谷氨酰胺和氮代谢的改变表明骨骼肌中肌肉代谢的调节以及能量产生和肌肉质量的紊乱。多种二肽的差异表达在肝脏(下调)、脑(上调)和肾脏组织中最为显著,但在心脏或骨骼肌组织中不显著。对临床相关途径的鉴定为Dex诱导的组织分子反应提供了全面的见解,并有助于理解与其副作用相关的潜在机制。我们的数据表明,补充谷胱甘肽和二肽调节剂作为减轻Dex治疗引起的副作用的新型治疗干预措施具有潜在作用。

https://cdn.ncbi.nlm.nih.gov/pmc/blobs/bf9c/7074358/1614984054ed/metabolites-10-00042-g001a.jpg

文献AI研究员

20分钟写一篇综述,助力文献阅读效率提升50倍。

立即体验

用中文搜PubMed

大模型驱动的PubMed中文搜索引擎

马上搜索

文档翻译

学术文献翻译模型,支持多种主流文档格式。

立即体验