Suppr超能文献

VDR 激活通过抑制铁死亡减轻顺铂诱导的 AKI。

VDR activation attenuate cisplatin induced AKI by inhibiting ferroptosis.

机构信息

Department of Nephrology, The Third Xiangya Hospital, Central South University, Changsha, 410013, Hunan Province, China.

Department of Oncology, The Third Xiangya Hospital, Central South University, Changsha, 410013, Hunan Province, China.

出版信息

Cell Death Dis. 2020 Jan 29;11(1):73. doi: 10.1038/s41419-020-2256-z.

Abstract

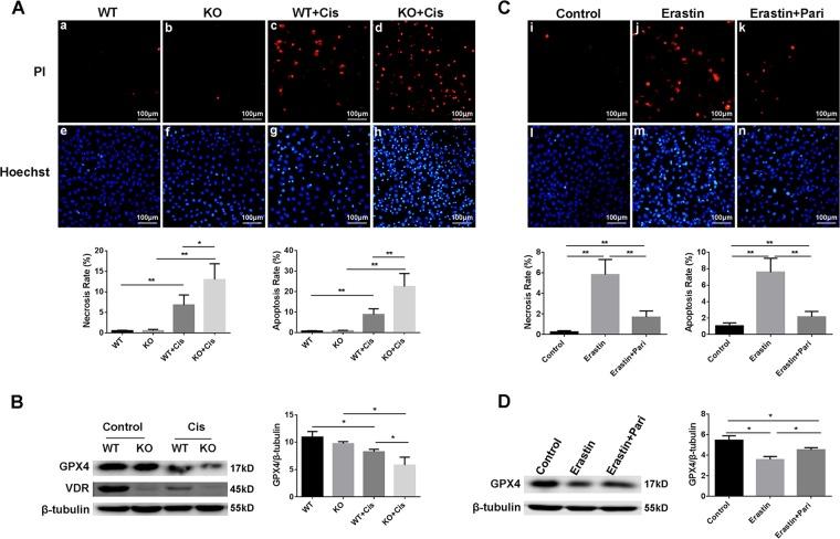
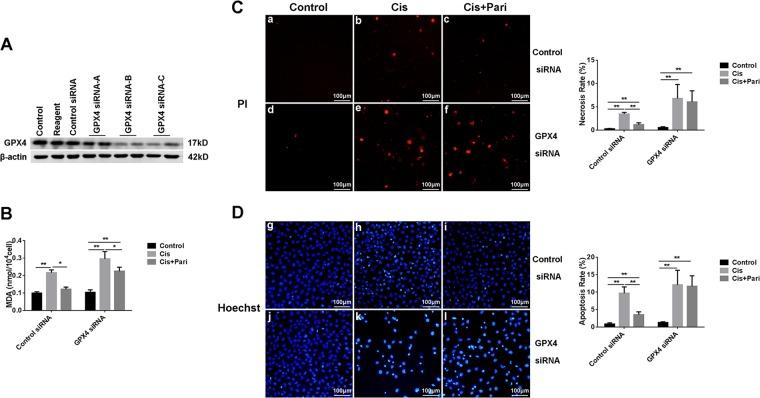
Our preliminary work has revealed that vitamin D receptor (VDR) activation is protective against cisplatin induced acute kidney injury (AKI). Ferroptosis was recently reported to be involved in AKI. Here in this study, we investigated the internal relation between ferroptosis and the protective effect of VDR in cisplatin induced AKI. By using ferroptosis inhibitor ferrostatin-1 and measurement of ferroptotic cell death phenotype in both in vivo and in vitro cisplatin induced AKI model, we observed the decreased blood urea nitrogen, creatinine, and tissue injury by ferrostatin-1, hence validated the essential involvement of ferroptosis in cisplatin induced AKI. VDR agonist paricalcitol could both functionally and histologically attenuate cisplatin induced AKI by decreasing lipid peroxidation (featured phenotype of ferroptosis), biomarker 4-hydroxynonenal (4HNE), and malondialdehyde (MDA), while reversing glutathione peroxidase 4 (GPX4, key regulator of ferroptosis) downregulation. VDR knockout mouse exhibited much more ferroptotic cell death and worsen kidney injury than wild type mice. And VDR deficiency remarkably decreased the expression of GPX4 under cisplatin stress in both in vivo and in vitro, further luciferase reporter gene assay showed that GPX4 were target gene of transcription factor VDR. In addition, in vitro study showed that GPX4 inhibition by siRNA largely abolished the protective effect of paricalcitol against cisplatin induced tubular cell injury. Besides, pretreatment of paricalcitol could also alleviated Erastin (an inducer of ferroptosis) induced cell death in HK-2 cell. These data suggested that ferroptosis plays an important role in cisplatin induced AKI. VDR activation can protect against cisplatin induced renal injury by inhibiting ferroptosis partly via trans-regulation of GPX4.

摘要

我们的初步工作表明,维生素 D 受体 (VDR) 的激活对顺铂诱导的急性肾损伤 (AKI) 具有保护作用。铁死亡最近被报道参与 AKI。在这项研究中,我们研究了铁死亡与 VDR 在顺铂诱导的 AKI 中的保护作用之间的内在关系。通过使用铁死亡抑制剂 ferrostatin-1 以及在体内和体外顺铂诱导的 AKI 模型中测量铁死亡细胞死亡表型,我们观察到 ferrostatin-1 降低了血尿素氮、肌酐和组织损伤,从而验证了铁死亡在顺铂诱导的 AKI 中的重要作用。VDR 激动剂帕立骨化醇通过降低脂质过氧化(铁死亡的特征表型)、生物标志物 4-羟基壬烯醛 (4HNE) 和丙二醛 (MDA),以及逆转谷胱甘肽过氧化物酶 4 (GPX4,铁死亡的关键调节因子) 的下调,在功能和组织学上减轻顺铂诱导的 AKI。VDR 敲除小鼠比野生型小鼠表现出更多的铁死亡细胞死亡和更严重的肾损伤。而且,VDR 缺乏在体内和体外顺铂应激下显著降低了 GPX4 的表达,进一步的荧光素酶报告基因检测表明,GPX4 是转录因子 VDR 的靶基因。此外,体外研究表明,siRNA 抑制 GPX4 大大消除了帕立骨化醇对顺铂诱导的肾小管细胞损伤的保护作用。此外,帕立骨化醇预处理还可以减轻 Erastin(铁死亡诱导剂)诱导的 HK-2 细胞死亡。这些数据表明,铁死亡在顺铂诱导的 AKI 中起重要作用。VDR 的激活可以通过反式调节 GPX4 来抑制铁死亡,从而部分保护顺铂诱导的肾脏损伤。

https://cdn.ncbi.nlm.nih.gov/pmc/blobs/8bde/6989512/dc218f22051c/41419_2020_2256_Fig1_HTML.jpg

文献AI研究员

20分钟写一篇综述,助力文献阅读效率提升50倍。

立即体验

用中文搜PubMed

大模型驱动的PubMed中文搜索引擎

马上搜索

文档翻译

学术文献翻译模型,支持多种主流文档格式。

立即体验